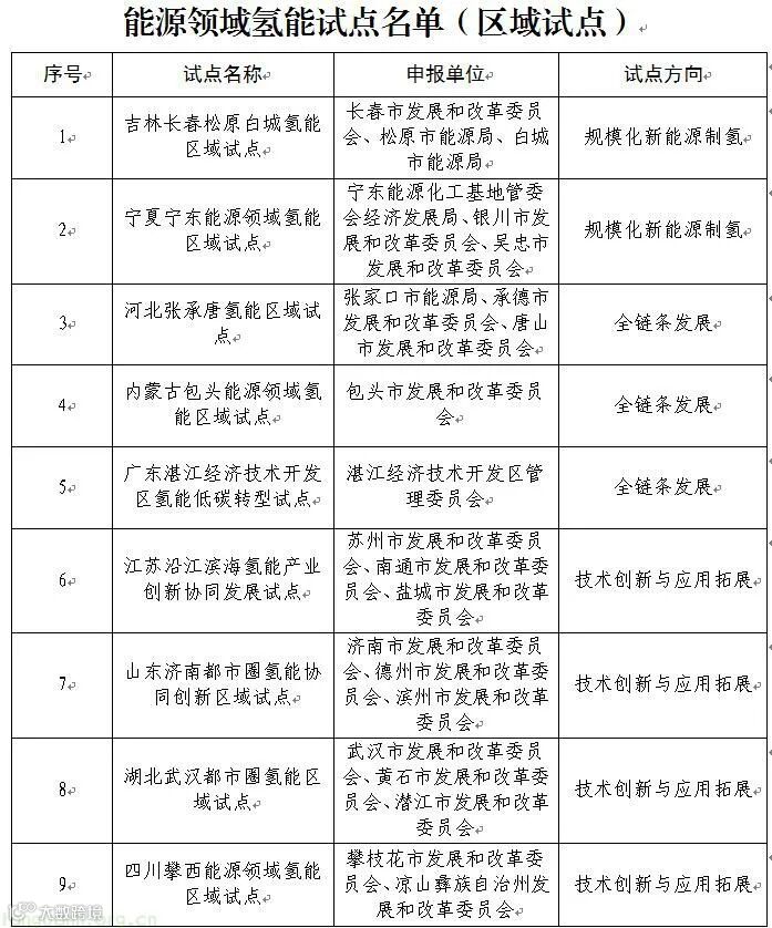
在自治区发展改革委的统筹指导和支持下,宁东基地管委会牵头,银川市、吴忠市及产业链相关重点企业积极参与,依托宁东基地全国领先的现代煤化工产业基础、丰富的氢能应用场景及清晰完整的规划、政策体系,银川市涉氢装备制造产业先发优势和吴忠市丰富的自然资源,共同申报了国家能源领域氢能试点。宁夏宁东能源领域氢能区域试点以宁东基地为核心,吴忠太阳山为供给支撑、银川氢能装备基地为技术保障,在2025年7月至2028年6月三年创建期内,重点推动实施14个项目,新建绿氢产能11.48万吨,计划总投资320亿元。到2028年,绿氢总产能达到14.3万吨以上,减排二氧化碳350万吨,初步形成规模化绿氢供应和消费体系,氢能全产业链协同发展取得新成效。氢能试点工作是精耕细作、持续发展现代煤化工、清洁能源等特色优势产业,落实“双碳”目标,提升全区绿电消纳水平,实现工业领域碳排放总量控制的重要抓手,对提升区域产业发展竞争力、拓展未来高质量发展容量空间具有重要意义。
试点区域要素资源充沛,光伏年利用小时数1500小时,风电年利用小时数2000小时以上,新能源装机占全区76%,新型储能占全区65%,氯碱、焦化等清洁低碳副产氢产能超14万吨,已全部规模化利用。宁东基地现代煤化工产业创新发展走在全国前列,工业总产值突破2000亿元,综合竞争力位居全国百强榜第5位,现代煤化工、新型材料、精细化工、清洁能源特色优势产业集群集聚发展,为保障国家能源战略安全和石化产业安全做出了突出贡献。现代煤化工产业发展带来的绿氢降碳需求巨大,已形成绿氢产能2.8万吨、居全国第三,率先打通绿氢耦合煤化工节能降碳通道,建成全国最大300万吨CCUS项目一期,获评国家绿色园区。同时,吴忠太阳山1.65万吨绿氢项目、银川高新区1.2万吨绿氢项目已被列入2025年国家绿色低碳先进技术示范项目。
下一步,氢能试点创建将在四个方向精准发力。一是建立管理体制机制。建立工作专班,落实要素保障,协调解决项目建设中的困难和堵点。开展绿电直连制氢试点,支持项目通过绿电直连参与电力市场。二是加快全链条协同发展。统筹风光电资源,绿氢生产和消纳能力达到14万吨以上,建设宁东园区输氢管网和宁蒙跨区域输氢管道,到2028年,存量项目绿氢替代比例达到2%以上,新建煤化工项目绿氢耦合比例达到10%。在吴忠太阳山建设可持续航空燃料、绿氨合成等项目,在银川高新区、苏银产业园布局新型电解槽、氢气纯化设备等装备制造项目。三是加快商业模式探索。制加氢一体站项目建设不受化工园区约束。组建“示范应用联合体”,推动产业链、创新链、生态链深度融合。构建区域内氢能“制储输用”贸易体系和绿氢、风光资源合作共建机制。建立绿氢碳足迹追踪和认证系统,提升绿氢溢价空间。四是强化落地要素保障。完善试点区域国土空间规划,统筹风光电资源,保障绿氢与煤化工规模化耦合发展。探索区域内非常规水源规模化制氢,减少黄河水用量。统筹各类财政资金,推动建立产业引导基金,支持绿氢规模化应用。依托高校、院所和宁夏高等研究院等创新载体,培养专业技术人才和高技能人才。
-
-
服务师培训课程及考试安排(点击了解详情)" linktype="text" data-linktype="2">综合能源服务师培训课程及考试安排(点击了解详情)
新能源运维工程师培训课程及考试安排(点击了解详情)
新能源应用工程师培训课程及考试安排(点击了解详情)
【扫码关注我们】
看资讯/读政策/找项目/找技术/找资金/找人才
业务或问题咨询 请联系我们
▼
-
点击 阅读原文 浏览更多能源市场相关资讯

