2026小红书GEO&SEO营销核心趋势
2026年小红书营销的核心在于SEO(搜索引擎优化)与GEO(生成式引擎优化)的深度协同。内容策略需构建动态关键词矩阵,重点适配AI问答场景,抢占“搜搜薯”等AI入口流量。笔记应采用结构化排版,融合本地生活场景,并在算法更新后快速响应优化,同步提升搜索排名与成为AI推荐“标准答案”的概率,实现双重流量增长。
一、2025小红书平台数据概览
基础指标
- 安装量:约46亿(男性30.3%,女性70.7%)
- 用户区域分布:一线、二线城市为主;四线、五线城市次之;三线及新一线城市居中
- 年龄结构:16–34岁用户占69%;40岁以上用户超30%
- 活跃规模(非官方数据,仅供参考):月活约3.2亿,日活约1.2亿,活跃渗透率达70%
- 用户行为:日均搜索300亿次;71.5%用户日使用超10次;65.3%用户单次使用超10分钟;使用率约68.55%;千次搜索成交量超25%
- 商业表现(非官方数据,仅供参考):年度营收约40亿美元,净利润约8亿美元;季度营收10亿美元,净利润2亿美元
- 活跃时段:6:30–8:30、12:00–13:30、19:00–23:00
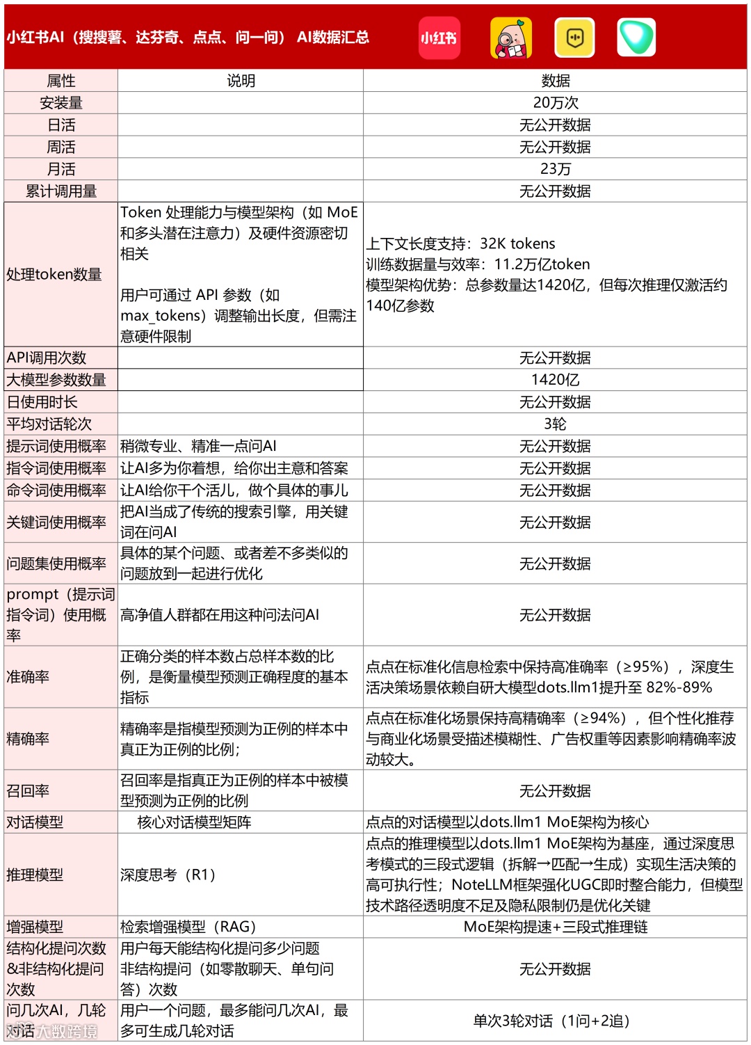
二、2025小红书AI能力数据
AI模型与性能
- AI产品安装量/月活:约20万/23万
- 模型架构:基于dots.llm MoE架构,总参数量1420亿,推理时激活约140亿参数
- 上下文与训练规模:支持32K tokens上下文;训练数据达11.2万亿Ztoken
- 对话能力:平均对话轮次为3轮;标准化信息检索准确率≥95%,深度生活决策场景准确率82%–89%;标准化场景精确率≥94%,个性化与商业化场景受描述模糊性等因素影响波动较大
三、2026小红书GEO&SEO协同策略
SEO与GEO融合成为核心方法论
随着小红书CES 3.0算法全面落地及AI问答普及,内容传播逻辑已由“曝光–互动–转化”转向“搜索–智能推荐–决策”。掌握SEO与GEO协同,既可提升传统搜索排名,又能提升内容在AI问答中被选为“标准答案”的概率,驱动双重流量增长。
动态关键词矩阵
摒弃单一核心词堆砌,构建“情绪词+场景词+变体词”组合式矩阵。例如母婴赛道可组合使用“辅食焦虑+职场妈妈带娃+6月龄辅食添加”。建议建立关键词监测仪表盘,当某词30天内搜索量下降超20%,即启动替换机制。
抢占AI问一问入口
“搜搜薯”已成为关键流量入口。上榜前3需满足E-E-A-T(经验、专业、权威、可信)框架,建议嵌入结构化数据、第三方报告等增强可信度。实证显示:家政品牌通过150篇高权重笔记覆盖“北京家政”AI答案,咨询量周环比增长210%。
下拉词截流
实时监控每周新增下拉词,美妆类品牌依托15个护肤品相关下拉词,月均引流提升130%,最快3–8天即可冲入前10位。
结构化内容适配
笔记按“结论先行+分点论据+数据佐证”逻辑排版。如护肤攻略需先明确核心结论,再逐条附成分检测报告等客观依据,更易被AI识别并采纳为“标准答案”。
黄金72小时法则
AI算法更新后,48小时内完成内容优化可抢占约80%流量红利。同步开展回搜路径监测,提升用户二次搜索转化效率。
绑定本地场景
本地商家应在内容中自然嵌入商圈或地标,如“上海静安寺平价咖啡”,并联动AI本地生活榜单,打通线上曝光至线下到店闭环。
在2026年的小红书生态中,SEO与GEO已从独立策略升维为内容营销的一体两面:SEO夯实搜索基础,GEO赋予AI时代“标准答案”地位。通过关键词矩阵构建、结构化表达、本地化融合,创作者可打造兼具搜索友好性与AI可读性的高质量内容,在平台竞争中持续脱颖而出。
调研截止日期:2025年12月

