在油气开采、地热开发、碳封存等地下工程中,准确区分水力压裂产生的裂隙与天然裂隙是理解压裂机制的核心。但三维裂隙网络的相互连通性让传统分割方法既耗时又主观,本文基于深度学习的自动分割技术,在大幅降低手动工作量的同时,实现了高精度的裂隙族分类。
标题: Segmenting identified fracture families from 3D fracture networks in Montney rock using a deep learning-based method 译文: 基于深度学习的蒙特尼岩石三维裂隙网络中裂隙族分割 期刊: Journal of Rock Mechanics and Geotechnical Engineering (IF = 10.2) DOI: https://doi.org/10.1016/j.jrmge.2025.01.013 |
1. 手动分割三维裂隙网络劳动强度大、主观性强,无法适配大规模高分辨率数据集;
2. 传统图像处理方法(如阈值分割、边缘检测)依赖固定参数,难以应对裂隙的不规则性和相交模式;
3. X 射线显微 CT 成像受分辨率、视场和穿透力限制,难以兼顾大尺寸样本与精细裂隙细节的捕捉。
地下工程对裂隙网络定量表征的需求日益迫切,而高效准确的裂隙族分割是解析裂隙复杂性、优化工程设计的核心前提。
开发一种自动分割方法,将蒙特尼岩石三维复杂裂隙网络精准划分为天然裂隙(NF)、层理面(BP)和水力裂隙(HF)三类,实现裂隙族的高效分离与定量分析。
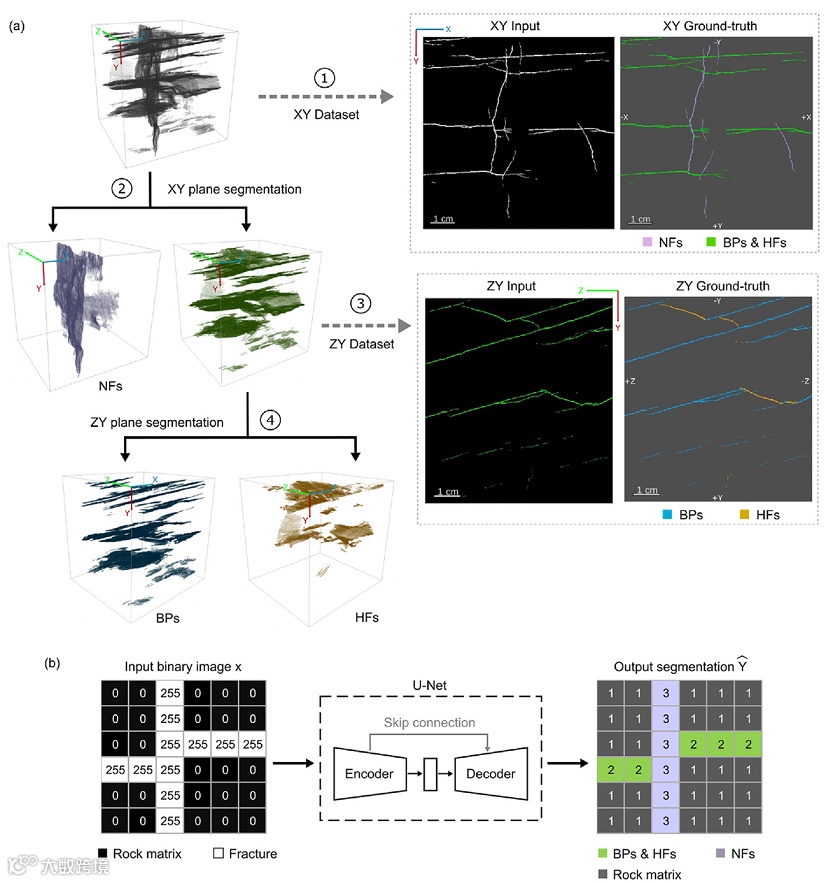
1. 提出渐进式横截面分割策略,结合 XY 和 ZY 截面图像的特征差异,分步完成三类裂隙的自动分割;
2. 基于 U-Net 模型构建分割框架,将手动图像处理工作量减少 99.6%,同时保持超 98% 的测试准确率;
3. 该方法在不同裂隙模式(如巴西圆盘样本)中表现出良好泛化能力,为跨场景裂隙分割提供可行方案。
采用基于 U-Net 的深度学习模型,通过 “数据预处理 - 模型训练 - 分步分割 - 结果优化” 的流程,实现三维裂隙网络的自动分割与裂隙族分类。
1. 数据准备与标注:采集蒙特尼岩石连续切片图像数据集,手动去除钻孔区域生成二值输入图,标注岩石基质、目标裂隙族等区域作为真实标签。
2. 数据划分与增强:按 8:2 比例划分训练集与测试集,采样 64×64 图像块并通过翻转、旋转等几何变换增强数据多样性,避免模型过拟合。
3. 模型架构优化:基于 U-Net 编码器 - 解码器结构,调整滤波器数量适配三类分割任务,保留局部裂隙特征与全局空间信息。
4. 模型训练与优化:采用交叉熵损失函数,结合 Adam 优化器和类别权重调整,解决数据不平衡问题。
1. 模型分割精度
XY 和 ZY 分割模型的测试准确率均超 98%,F1 分数达 84% 以上,能有效区分岩石基质与三类裂隙。
任务性能表

真实标签与预测结果的视觉对比图
2. 效率对比
仅需手动标注 9 张 XY 图像和 5 张 ZY 图像,即可完成 1442 张连续切片的全量分割,手动处理工作量减少 99.6%。
3. 泛化性能
将训练好的模型应用于巴西圆盘样本,成功分割层理面与非层理面裂隙,验证了跨样本适配性。
间接拉伸试验样本的预测裂隙族分割结果图
4. 复杂区域仍存挑战
在裂隙高曲折度、相交或不连续区域存在少量误分类,需后续手动校正以保证分析精度。
该文提出的基于深度学习的裂隙族分割方法,为三维裂隙网络的高效定量表征提供了全新工具,推动地下工程领域裂隙分析的自动化发展。
1. 突破传统分割方法的效率与主观性瓶颈,为大规模三维裂隙数据集的处理提供了高效解决方案;
2. 精准的裂隙族分类助力解析水力压裂机制,为油气开采、地热开发等工程的工艺优化提供数据支撑;
3. 拓展了深度学习在岩土力学领域的应用场景,为类似复杂网络分割任务提供了可借鉴的技术框架。
原文摘要
Fractures are critical to subsurface activities such as oil and gas extraction, geothermal energy production, and carbon storage. Hydraulic fracturing, a technique that enhances fluid production, creates complex fracture networks within rock formations containing natural discontinuities. Accurately distinguishing between hydraulically induced fractures and pre-existing discontinuities is essential for understanding hydraulic fracture mechanisms. However, this remains challenging due to the interconnected nature of fractures in three-dimensional (3D) space. Manual segmentation, while adaptive, is both labor-intensive and subjective, making it impractical for large-scale 3D datasets. This study introduces a deep learning-based progressive cross-sectional segmentation method to automate the classification of 3D fracture volumes. The proposed method was applied to a 3D hydraulic fracture network in a Montney cube sample, successfully segmenting natural fractures, parted bedding planes, and hydraulic fractures with minimal user intervention. The automated approach achieves a 99.6% reduction in manual image processing workload while maintaining high segmentation accuracy, with test accuracy exceeding 98% and F₁-score over 84%. This approach generalizes well to Brazilian disc samples with different fracture patterns, achieving consistently high accuracy in distinguishing between bedding and non-bedding fractures. This automated fracture segmentation method offers an effective tool for enhanced quantitative characterization of fracture networks, which would contribute to a deeper understanding of hydraulic fracturing processes.
译文
裂隙对油气开采、地热能源生产和碳封存等地下工程活动至关重要。水力压裂作为一种提高流体产量的技术,会在含有天然不连续性的岩层中形成复杂的裂隙网络。准确区分水力诱导裂隙与原生不连续性是理解水力压裂机制的关键。然而,由于三维空间中裂隙的相互连通特性,这一任务仍面临挑战。手动分割虽具有适应性,但既耗时又主观,难以适用于大规模三维数据集。本研究提出一种基于深度学习的渐进式横截面分割方法,实现三维裂隙体积的自动分类。该方法应用于蒙特尼岩石立方体样本的三维水力裂隙网络,在极少用户干预的情况下,成功分割出天然裂隙、张开层理面和水力裂隙。该自动化方法使手动图像处理工作量减少 99.6%,同时保持较高的分割精度,测试准确率超过 98%,F₁分数高于 84%。该方法在具有不同裂隙模式的巴西圆盘样本中表现出良好的泛化能力,在区分层理面裂隙与非层理面裂隙时持续保持高准确率。这种自动化裂隙分割方法为裂隙网络的强化定量表征提供了有效工具,有助于更深入地理解水力压裂过程。
声明:本文内容由解读人员在生成式人工智能技术辅助下创作而成,相关观点仅为解读人员基于论文内容的个人分析,不代表原文作者、期刊及本公众号立场,仅供读者学术交流参考,不构成任何决策建议。论文版权归属于原作者\相应期刊\出版方,本公众号不提供任何论文全文的下载、转发、存储或分发服务,亦不鼓励任何侵犯论文版权的行为。如有版权侵权情况,请权利持有人及时与我们联系,我们将立即采取相应措施。
点击"阅读原文"查看更多

