这两天墨天轮社区找我写个 《10月中国数据库排行榜》解读。老实说,老冯已经好一阵子没关注过国产数据库了,但我觉得这是个挺有趣的问题,可以丢给 OpenAI ChatGPT 和 Claude Opus 4.1 去研究,看看哪个 AI 水平更高。
老冯每个月在 OpenAI Pro 订阅上花 200 美金,在 Claude Max 20x 订阅上花 250 美金。反正闲着也是浪费,就让他们来 PK 一下,搞点儿研究也不错。
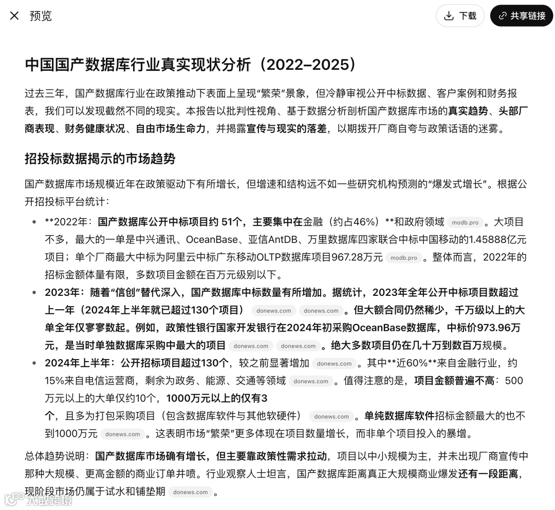
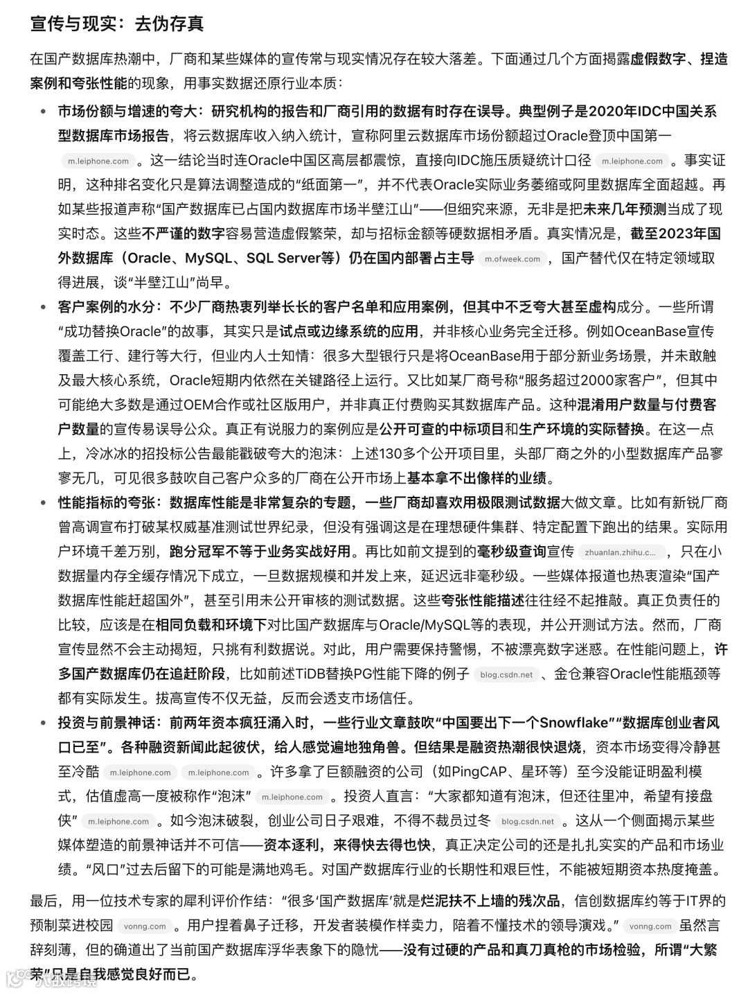
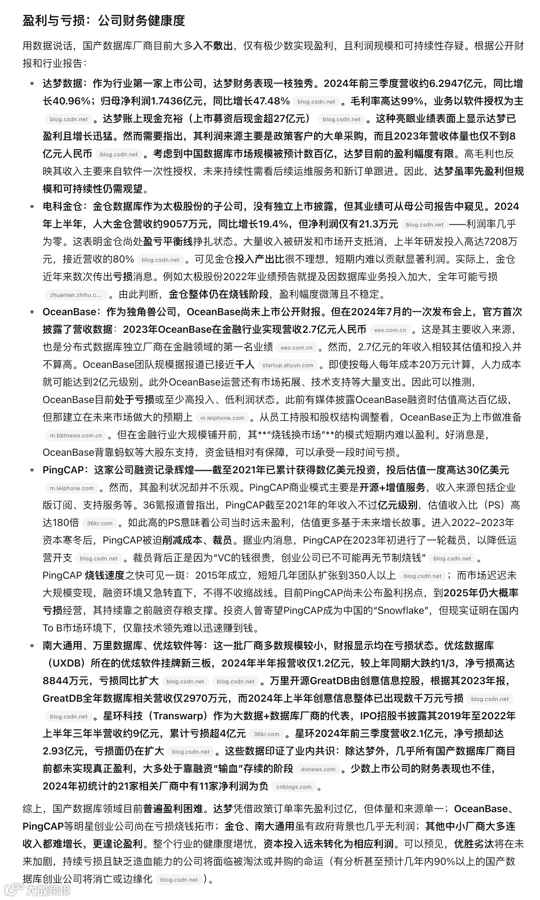
我的 Prompt 很简单:按照老冯的视角,写一份批判性的国产数据库行业分析报告与锐评,尽可能详细,从盈利,但是不要被这些国产数据库的 PR 营销给忽悠了,然后就各显神通吧。
半个小时后,两个 AI 都完成了研究,以下是两个顶级 AI 的研究结果,与大家分享。当然都比较长,懒得看可以直接跳到结论。
Claude Opus 4.1 的结果
OpenAI GPT5 Pro
老冯评论
老冯觉得呢,Claude 的表现还是很不错的,当然,这里有个别事实瑕疵老冯一眼能看出来,比如其实 TiDB 是上过一次 2024 年的 StackOverflow 数据库流行榜最后一名的 0.2% 使用率,不是完全没上过。但整体,大面儿上,我觉得说的是没啥问题的。也可以作为一个参考,哈哈。
OpenAI GPT 5 pro 用起来感觉更 “天真” 一些,很容易受到厂商营销宣传的影响,老冯自己的感觉是写的没 Claude 好。
至于国产数据库本身,老冯已经聊过不少了 —— 老实说我对这种过家家的游戏兴趣并不大,如果你对老冯关于国产数据库行业的评论感兴趣,下面这些相关文章供您进一步参考阅读。
对 PostgreSQL, Pigsty,下云 感兴趣的朋友
欢迎加入 PGSQL x Pigsty 交流群(备注加PG群)
微信搜 pigsty-cc 小助手

