吉鑫运营笔记
NO.126
▼最近直播干货多,预约保你有收获
▼微信小店推客带货,推荐推客带货管家
(点击推客带货管家小程序一键开启全域带货)
想做线上生意却怕门槛高、成本高?微信小店专为新商家准备了五大扶持权益,让你低风险启动经营,轻松迈出创业第一步。
二、技术服务费率优惠
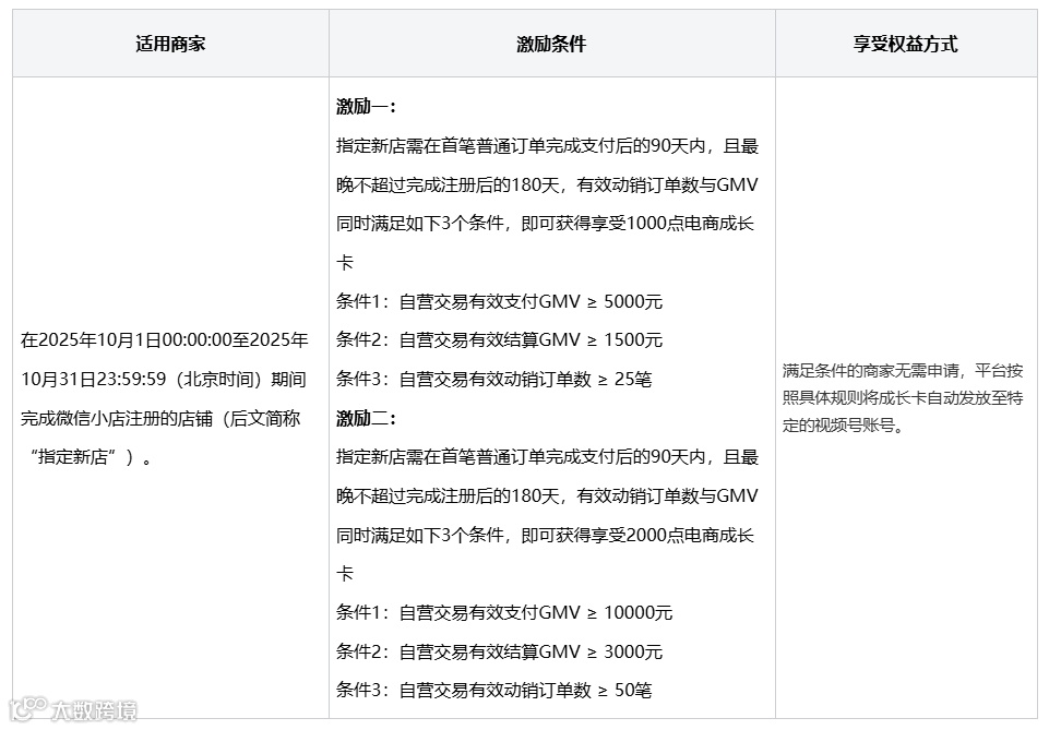
三、新商成长流量激励
四、运费险保费减免
物流售后有保障,运费险保费减免政策上线。
开通并使用微信小店运费险的商家,符合条件的订单投保时,平台会自动按规则减免保费,不用额外申请,既让消费者购物更安心,也帮商家节省开支
五、0 元试用经营工具
最后是0 元试用经营工具,小店服务市场里百款实用工具(包括商品管理、订单管理、带货分销系统等),新商家都能免费试用 7 天,不用花钱就能体验专业经营辅助。
以我们的推客带货系统 分销工具为例 ,大家可以 输入「麦谷」即可找到,支持0元7天试用。如有需要可以自行订阅,订阅后记得第一时间联系我们

另外要提醒,新商家带货分 “自营” 和 “带货” 两种模式,在门槛、商品范围和营销工具使用上有区别。
所有权益的详细规则,都以平台专项政策文件或最新公告为准。有了这些福利,新商家开店不用再纠结成本和资源,赶紧行动起来吧!
微信小店运营实操内容👇

我叫周吉鑫,微信创业10年+ 麦谷网络科技联合创始人 麦谷网络科技 微信服务商、联盟带货机构 🥇提供:微信小店全域推客分销带货运营解决方案
如果你是商家,建议关注吉鑫运营笔记,联系我们 “推客分销系统试用” 就能领取免费试用名额。
有任何推客相关问题,也可以在评论区留言,我会一一解答。赚钱的机会不等人,赶紧行动起来吧!
如果你也想利用碎片时间增加收入,不妨从今天开始:从推客带货管家
选 3 款你常用的好物,在朋友圈真实分享,看看明天会不会有第一笔订单佣金。
现在微信对推客模式有流量扶持,早期入局的商家已经吃到红利。如果你是微信小店商家,想自己小店,开启公私域联动推客带货分销,可以联系我们。
无论你是机构、小店商家,还是个人想做推客带货,想体验试用推客带货系统,欢迎添加我:azjx6669,一起探索更多赚钱机会。
本课程适合人群:商家/达人/机构/想做微信推客带货的任何人,含金量非常高,不是无营养的混剪视频。
目前限时早鸟价,为什么要跟我们学呢?因为我们是联盟带货机构,也是微信的服务商,为多家机构和小店品牌商家提供推客带货系统解决方案,并且目前是早鸟价格支持七天无理由放心体验。
我的微信
添加请备注来自服务号
并告诉我你是谁
体验《推客带货系统》
↑↑ 长按上方图片识别二维码添加 ↑↑
👇👇关注我👇👇


