招标公告
注:1、本标书的所有投标文件请浏览至文章底部扫描附件二维码获取;
2、投递时需把填写后的原文件word版本与已盖章的报价单一起发至招标邮箱Tender@gdtengen.com;
第一章 投标人须知
一、廉洁要求
1.1投标人在合同采购和实施过程中应遵守《中华人民共和国招标投标法》的有关规定;如果中标人在本合同的竞争中有腐败和欺诈行为,招标人将取消其中标资格,并列入天元供应商黑名单,永不合作。
1.2严禁投标供应商以任何形式与生产部门/质量部门直接沟通,必要时应当先向公告联系人申请沟通并告知具体沟通事项,经同意后方可沟通,违反者视为触犯相关条例,我方将视情况予以处罚。
1.3 投标供应商如与我司生产部门/质量部门人员存在私人关系(如相识/亲戚/曾经合作/曾经雇佣),必须积极报备,如后续发现将直接影响评标结果及后续合作。
1.4供应商发现招投标活动中其他供应商或我方人员存在违法违纪行为的,都有权向广东天元实业集团股份有限公司进行举报,举报邮箱
如下:zxw@gdtengen.com
luosuling@gdtengen.com
第二章 采购项目要求
一、采购内容及相关要求
本项目为2025年度涉密资质升级设备项目采购。
(一)项目规模:本次招标共计1个合同包,详情如下:
送货地址:广东省东莞市清溪镇青滨东路128号
(二)拟中标供应商数量:1家。
(三)质量保证期限: 2年 。
(四)超过单项单价做无效标处理。
(五)报价规定:投标人以元/台、元/套、元/个作为报价单位,该投标报价是履行合同的最终价格,包括但不限于接印、校样、印刷、材料、包装、配送费、税费等,以及为完成本项目所可能发生的全部费用。投标人对合同内容的费用、质量、安全、文明服务等实行全面承包。
二、服务规范
1.投标人需提供包装、配送、安装、验收、调试、质量维护、出具发票等一条龙服务。中标方根据交货时间将设备送到招标方指定地点,即时派技术人员上门安装、调试。安装、调试应在5天内完成,中标方保证机器设备能正常满足招标方的生产需求。招标方可提供起重和搬运工具及人力、工具等相关条件来辅助投标方。
2.在质量保证期内,对质量问题的服务响应时间为2小时,接到招标方通知或要求,应在48小时内到现场排除质量问题。
3.中标方保证其设备是全新的,质量保证期内维修不收取费用,由于人为原因损坏的不在保修范围内,不能有锁机的程序与密码。
4.质量保证期满后如需更换配件,中标方只收取成本费或按中标方服务项目另行约定。
5.整机保修 2 年。
6.投标人需提供增值税专用发票(税率13%),合同履行期间如遇税率变动,合同不含税金额不变,双方根据新税率签订补充协议。
三、设备验收
质量按招标人的要求以及国家、行业和地方标准进行验收,如国家有新标准出台,则应符合国家所颁发的最新版本的质量和技术要求。投标人不得因新标准的实施要求价格调整。具体验收标准如下:
1.包装要求:设备的包装要符合规定,且适合长途运输、多次搬运和装卸,并有减振、防冲击的措施。包装应按设备特点,按需要分别加上防潮、防霉、防锈、防腐蚀的保护措施,以保证货物在没有任何损坏和腐蚀的情况下安全运抵招标方指定的地方。
2.设备应配备金属材质的标牌(铭牌),标牌应按国家相关标准制作。标牌上应清晰显示设备名称、设备型号、出厂编码、出厂日期、制造商名称与联系方式等信息,如涉及能效的设备,应标示能效等级标识。标牌信息需与发票、合同上的信息相匹配,设备标牌上的所有信息必须机打,不得修改。
3.设备的验收标准:按双方约定的设备技术指标、技术资料和配置进行验收;如双方约定技术指标不全或不清晰,同意按国家标准或行业标准验收;如前述标准尚无法验收,双方同意以该设备所生产产品达到招标方样品或招标方客户需求为标准。
四、供货时间、地点
根据招标人要求的到货时间(按订单配送时间或等通知送货)、到货地点进行配送。如有冲突,以实际《采购合同》为准。
五、质量问题退换
如遇产品及质量问题,联系供应商后24小时内响应,影响生产的需按合同要求重新配送要素。
六、合同签约及付款方式(见具体合同)
第三章 投标文件格式
投标文件应包括但不限于下列内容:
(1)投标文件封面
(2)投标承诺书
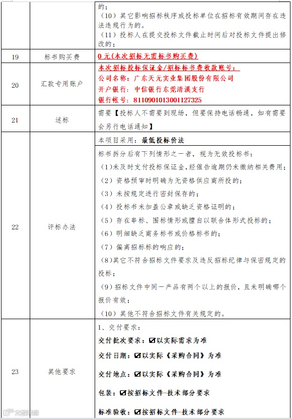
(3)资格证明(投标保证金及标书费缴纳凭证复印件、投标人有效的公司营业执照复印件、开户行账户详细信息)
(4)法定代表人授权书、法人授权代表身份证(复印件)
(5)法人授权代表社保缴纳证明
(6)关系报备表
(7)投标人廉洁承诺书
(8)其它投标人认为需要提供的资料和与评审评分有关的资料(自拟,如生产规模、设备条件、合作伙伴等)
(9)供应商调查问卷(已合作供应商可免)
(10)技术规格偏离表(如有)
(11)报价清单
注:请扫描下方二维码下载附件获取投标文件
附件:2025年度涉密资质升级设备采购需求项目TYA202512057.docx

