招标公告
注:1、本标书的所有投标文件请浏览至文章底部扫描附件二维码获取;
2、投递时需把填写后的原文件word版本与已盖章的报价单一起发至招标邮箱Tender@gdtengen.com;
第一章 投标人须知
一、廉洁要求
1.1投标人在合同采购和实施过程中应遵守《中华人民共和国招标投标法》的有关规定;如果中标人在本合同的竞争中有腐败和欺诈行为,招标人将取消其中标资格,并列入天元供应商黑名单,永不合作。
1.2严禁投标供应商以任何形式与生产部门/质量部门直接沟通,必要时应当先向公告联系人申请沟通并告知具体沟通事项,经同意后方可沟通,违反者视为触犯相关条例,我方将视情况予以处罚。
1.3 投标供应商如与我司生产部门/质量部门人员存在私人关系(如相识/亲戚/曾经合作/曾经雇佣),必须积极报备,如后续发现将直接影响评标结果及后续合作。
1.4供应商发现招投标活动中其他供应商或我方人员存在违法违纪行为的,都有权向广东天元实业集团股份有限公司进行举报,举报邮箱
如下:zxw@gdtengen.com
luosuling@gdtengen.com
第二章 采购项目要求
一、采购内容及相关要求
本项目为2026年物流运输需求采购项目,本次项目共一个合同包:
1. 承运业务类型
① 零担业务:浙江基地始发全国、湖北基地始发全国、东莞基地始发全国;
② 快运业务:浙江基地始发全国、湖北基地始发全国、东莞基地始发全国;
③ 城配业务:东莞基地始发珠三角;
④ 快递业务:东莞总部基地始发全国;
⑤ 整车业务:湖北基地到广东
2. 年度业务体量
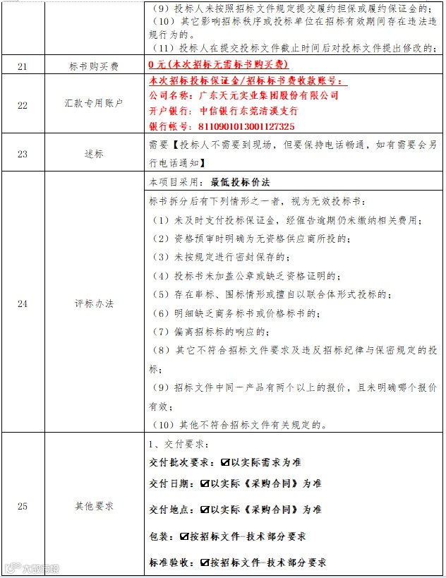
① 零担业务(单票500KG以上):浙江始发 930000公斤;湖北始发7076000 公斤;东莞始发 6590000公斤,合计14596000公斤;
② 快运业务(单票200-1000KG):浙江始发154000公斤;湖北始发416000 公斤;东莞始发1156846公斤,合计 1213846公斤;
③ 城配业务(单票100KG以上):东莞始发42710000公斤,合计42710000 公斤;
④ 快递业务(单票0.3-10公斤):东莞始167800票;55%3公斤以内,45%3公斤以上;
⑤ 整车业务(湖北发东莞): 6686000公斤,车型为13米-17.5米车型,单车装载25-31吨左右;
二、标的要求及说明
1. 所有货物承运要求门到门,包卸货到客户指定位置,末端少部分客户有入仓、上楼、上架等需求;
2. 免费提货、开具9%增值税专票,城配、快运、零担、整车需要签回单,回单到齐方可结款;
3. 货物类型大部分都是带托盘、重货,有少量泡货;
4. 承运商可根据自己的运营优势单独投标的的某一项业务,如单独投湖北基地的零担、总部基地的快运、浙江基地的零担等业务;
5. 报价表空格处需完整填写所报价格,包括增值服务等费用,评标核算以报价表为准。
第三章 投标文件格式
投标文件应包括但不限于下列内容:
(1)投标文件封面
(2)投标承诺书
(3)资格证明(投标保证金及标书费缴纳凭证复印件、投标人有效的公司营业执照复印件、开户行账户详细信息)
(4)法定代表人授权书、法人授权代表身份证(复印件)
(5)关系报备表
(6)投标人廉洁承诺书
(7)其它投标人认为需要提供的资料和与评审评分有关的资料(自拟,如生产规模、设备条件、合作伙伴等)
(8)供应商调查问卷
(9)技术规格偏离表(如有)
(10)东莞基地报价清单
(11)湖北基地报价清单
(12)浙江基地报价清单
注:请扫描下方二维码下载附件获取投标文件

