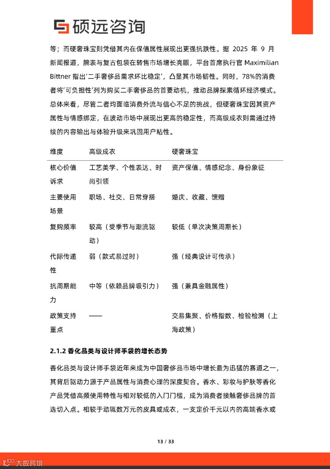
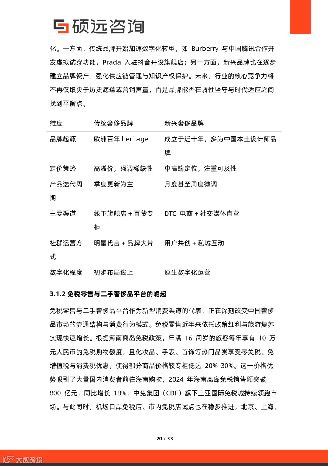
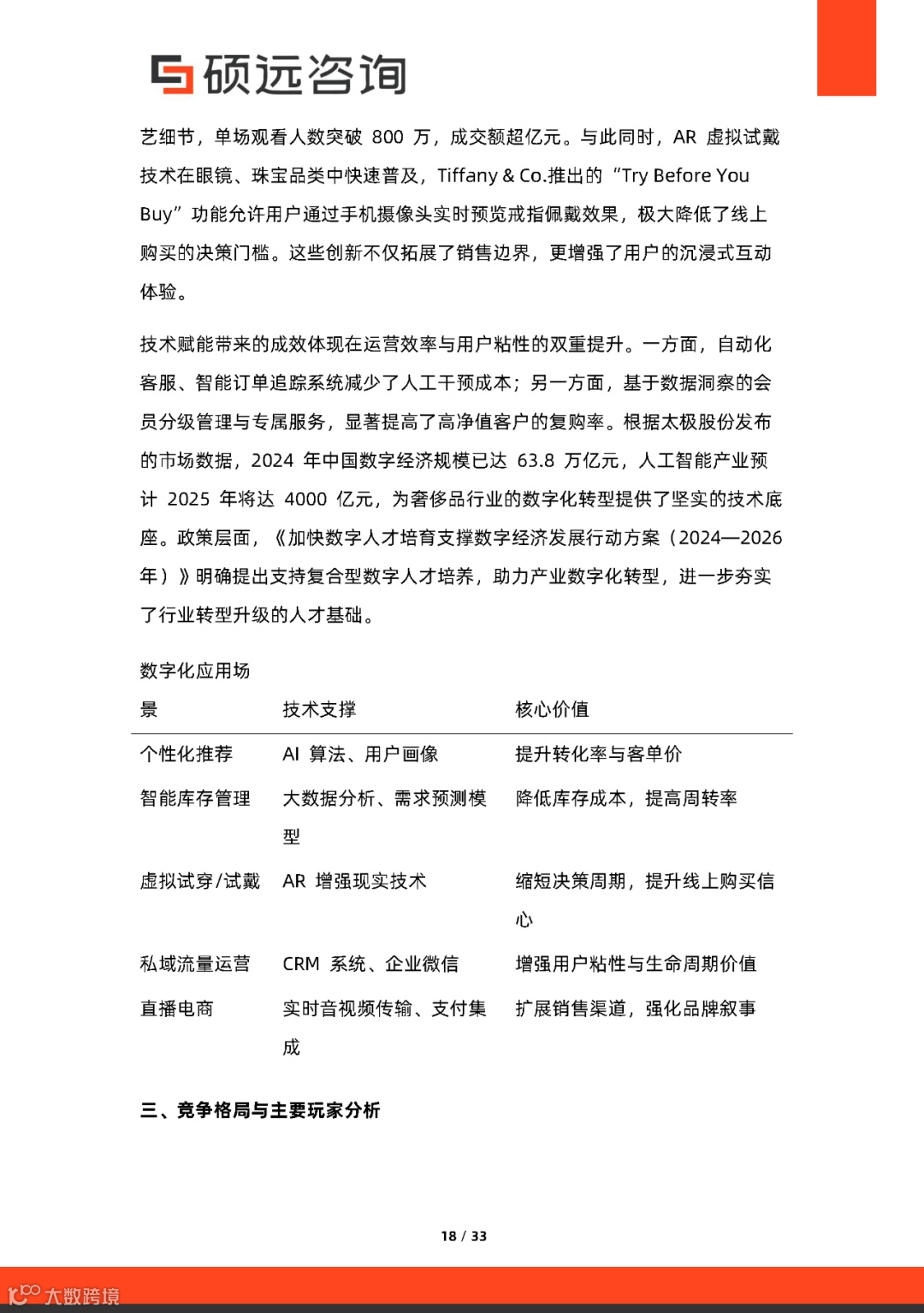
在消费升级与数字化转型的双重驱动下,中国奢侈品市场正经历深刻变革。《2025年中国奢侈品行业研究报告》指出,尽管短期受宏观经济波动影响,市场增速放缓,但长期发展潜力依然强劲。报告从宏观环境、政策导向、消费者行为、竞争格局及未来趋势等维度,全面剖析了行业现状与前景,为从业者提供重要战略参考。
引言
line;">
报告看点
市场转型与消费升级
2024年中国内地奢侈品市场销售额同比下降18%-20%,但消费升级趋势未改,品牌消费指数升至65.21。年轻群体更关注个性化表达与文化认同,推动本土品牌崛起。例如,老铺黄金凭借非遗技艺打破西方品牌垄断,成为国潮代表。
政策红利与区域机遇
海南自贸港免税政策有效促进高端消费回流,离岛免税购物总额超2000亿元,占全球免税市场比重逾8%。北京、上海等一线城市面临增长压力,而二三线城市因人口迁移和收入提升,正成为新增长极。
数字化变革与新兴渠道
数字化工具持续优化消费体验,线上渠道销售占比达25%-35%。免税零售与二手奢侈品平台快速发展,2024年海南离岛免税销售额突破800亿元。其中,67%的Z世代消费者表示愿意购买二手奢侈品,显示循环经济逐步被接受。
消费者行为洞察
在体验经济背景下,超六成消费者更重视“体验美好生活”,情感共鸣成为关键购买动因。文化自信增强推动国货认可度上升,Z世代通过社交媒体展现个性,助力国潮进入成熟发展阶段。
可持续发展与技术创新
行业加速建立碳足迹核算与认证体系,企业推进全生命周期减排实践。元宇宙陈列室等新技术重塑零售场景,政策支持与技术迭代协同推动行业向体验化、绿色化转型。
报告获取
完整版报告可通过正规渠道获取。资料厅(www.ziliaoting.com)作为专业资料分享平台,收录大量行业研究报告与分析文档,支持关键词检索,免费开放查阅与下载。
资料厅(www.ziliaoting.com)专注收录最新最全的行业研究报告、券商研报及文档资料,提供全站高级检索服务,用户可免费获取各类深度分析内容。


