
在当前快速发展的社会与科技背景下,少儿教育已从传统的学科知识传授转向综合素质能力培养。《2025年中国少儿综合能力教育研究报告》深入分析了行业现状、核心挑战及未来发展趋势,为家长、教育机构和政策制定者提供权威参考。
引言
line;">
随着国家政策引导和社会需求升级,少儿综合能力教育成为教育领域的重要发展方向。报告通过详实数据与典型案例,揭示非学科类教育的快速增长趋势,以及AI技术对教育模式的深刻影响,全面呈现行业发展图景。
报告核心看点

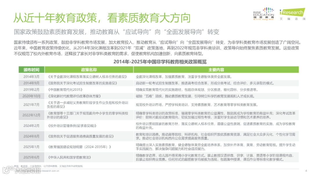
政策驱动下的市场增长
自2014年起,国家持续出台政策支持非学科类教育发展,推动教育理念由“应试导向”向“全面发展”转型。预计2024年中国非学科类教育市场规模达6463亿元,年复合增长率20.44%,2027年有望突破万亿元。
家长教育理念显著升级
调研显示,78%受访家长具备本科及以上学历,82%家庭月收入超过13000元。高线城市中高知家长群体更重视孩子多语言表达、思维能力和实践能力等核心素养的培养。
AI技术赋能教学革新
人工智能正推动学习方式从被动接受转向主动探索。通过实时分析学习行为,AI可动态调整学习路径,提供个性化资源,显著提升教学效率与学习效果。
企业人才标准持续演变
面对技术变革与产业升级,企业用人需求向跨界能力倾斜。美国69%的高管表示将优先录用具备灵活转岗能力、综合素质突出的人才,凸显少儿阶段能力培养的战略意义。
教育评价体系走向多元
未来教育评价将摆脱单一知识考核,转向基于AI与大数据的多维度动态评估体系,全面追踪儿童认知、情感、社交等综合能力发展轨迹。
报告部分预览


