随着人类深空探索的步伐不断加快,长期太空飞行对宇航员心理健康的影响日益凸显。情绪状态的稳定不仅是任务成功的重要保障,也直接关系到宇航员返回地面后的身心适应。然而,太空复合环境对大脑情绪调控网络的分子机制尚不明确,缺乏针对性干预策略。
近日,国家级青年人才、天津大学脑机交互与人机共融海河实验室主任助理、青年首席教授杨佳佳团队在国际神经科学TOP期刊Molecular Psychiatry上发表了题为“Syn III participated in rTMS-modulated emotional rescue in the prefrontal cortex under simulated space composite environment”的重要研究成果。该研究揭示了重复经颅磁刺激(rTMS)改善模拟太空复合环境所致情绪异常的关键分子靶点,为航天心理保障与地面情绪障碍干预提供了新靶点和潜在解决思路。
欢迎加入
神经调控学术讨论群
添加小编微信
brainnews_15
-留言:神经调控研究群-
研究团队构建了模拟太空复合环境(SSCE)小鼠模型,以模拟长期航天任务中的多重应激。通过整合全脑透明化成像、有限元模型分析、脑血流成像,系统揭示了前额叶皮层活性降低是情绪异常的关键。进一步结合基因组学与靶向基因操控技术,研究最终锁定突触蛋白Syn III是rTMS发挥情绪救援作用的核心分子靶点。结果发现:
1. 太空环境降低前额叶皮层活性:SSCE暴露显著抑制前额叶皮层神经元活动,导致情绪相关脑网络功能紊乱。
图1 SSCE引起前额叶皮层神经元活性降低
2. rTMS激活前额叶并改善脑血流异常:通过有限元建模与在体验证,研究证实rTMS可激活前额叶区域,并逆转SSCE引起的皮质血管结构与血流动力学异常。


图2 rTMS效应的验证
3. Syn III是关键调控分子:RNA-seq与蛋白检测显示,Syn III在SSCE暴露后表达显著升高,而rTMS可使其恢复至正常水平。过表达或敲低前额叶皮层的Syn III蛋白均影响rTMS对情绪行为的改善作用。

图3 Syn III分子靶点验证
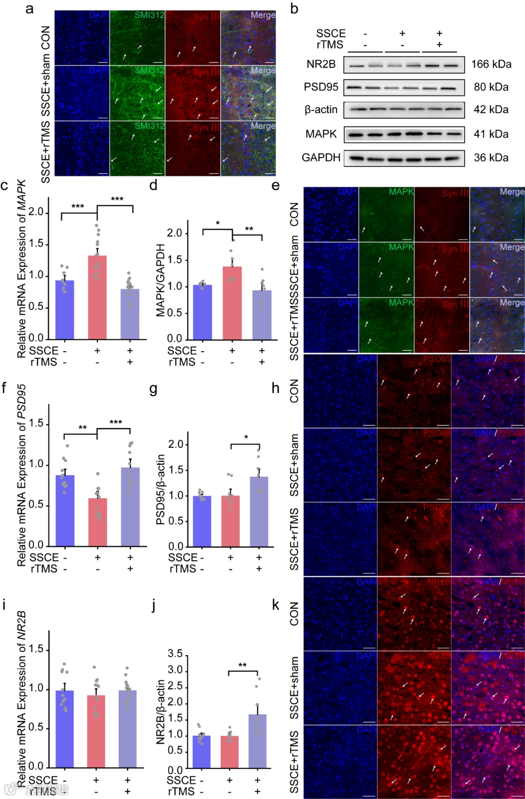
4. Syn III与MAPK、PSD95、NR2B协同作用:研究进一步发现Syn III并非单独起作用,而是与突触相关蛋白MAPK、PSD95、NR2B等形成功能网络,共同参与rTMS诱导的神经保护与突触可塑性调控。


图4 Syn III相关分子表达验证
该研究不仅首次在模拟航天环境下建立了“环境 → 脑网络 → 分子靶点 → 行为干预”的完整证据链,也为发展针对太空任务的情绪维持技术与地面抑郁类疾病的精准神经调控策略提供了全新靶点。
论文第一作者为脑机海河实验室梁蓉、孟靓辉博士。该研究由杨佳佳教授(通信作者)指导完成,得到了国家重点研发计划、国家自然科学基金、天津市自然科学基金和求索太空脑计划的共同资助。
原文链接:
https://doi.org/10.1038/s41380-025-03393-3
Liang R, Meng L, Liu X, Zhu J, Wang L, Ren J, Zhao M, Liu J, Zheng C, Yang J, Ming D. Syn III participated in rTMS-modulated emotional rescue in the prefrontal cortex under simulated space composite environment. Mol Psychiatry. 2025 Dec 11. doi: 10.1038/s41380-025-03393-3. Epub ahead of print. PMID: 41381863.
如需投稿可添加主编微信:brainnews_01
或联系邮箱:brainnews@vip.163.com
来源:脑机交互与人机共融海河实验室
本文版权归属作者团队,仅做分享


