文章概述
本文,DigiKey主要讨论了锂离子与锂聚合物电池的欠压与过流保护机制,详细介绍了电池管理系统(BMS)的组成,包括一级保护和二级保护。文章还探讨了如何通过集成电路实现简单、廉价且无需固件控制的欠压保护方案,并给出了具体的产品推荐。此外,文章还介绍了如何通过INA300电流检测比较器添加过流保护,提供了完整的保护电路设计方案。
引言
为了安全使用锂离子电池或锂聚合物电池,必须配备能够使其保持在规定工作范围内的保护电路。电池需要保护的最重要故障是过压、过流和过温,因为这些情况会导致电池处于危险的不稳定状态。欠压情况也同样如此,尽管程度较轻。因此,欠压保护通常只包含在初级保护层中,而不包含在次级保护层中。由于现代初级保护集成电路的设计尽可能灵活且功能齐全,因此找到一种简单、廉价且无需固件控制的欠压保护解决方案并非易事。类似的问题也出现在尝试集成比保险丝更复杂、但又不包含不必要的电池管理功能的过流保护方案时。
背景
锂离子 (Li-ion) 电池和锂聚合物 (LiPo) 电池的电气特性非常相似,但封装方式不同。锂离子电池采用刚性(通常为圆柱形)外壳,而锂聚合物电池则采用各种尺寸的软包封装。由于其高能量密度,这些电池广泛应用于对重量和/或空间有限制的应用中。与其他电池化学体系相比,它们所需的维护更少,并且单节电池的输出电压更高(这意味着所需的电池数量更少)。然而,由于其敏感性,需要保护电路来确保这些电池不会在规定的工作范围内使用。否则,可能会导致爆炸性后果。图1显示了一个典型的电池管理系统(BMS)的框图,其中包括电池保护模块和电池监控模块。
图1:典型电池管理系统的组成
请注意,上述电池管理系统 (BMS)包含两层保护。一级保护由“均衡和一级安全”模块以及“保护MOSFET”模块组成。二级保护由“二级安全”、“PTC”、“TCO”和“不可复位熔断器”模块组成。通常,一级保护和电量计组件会集成到一个集成电路 (IC) 中,该 IC 可能包含上述未列出的其他保护功能,例如过温/欠温保护和电池认证。BMS 的各个组件可以集成到电池组(组侧)、应用程序本身(系统侧)或两者的某种组合中。
欠压保护被低估
如果锂离子/锂聚合物电池两端的电压低于其最低工作电压(通常约为 2.5V 或 3.2V,具体取决于电池型号),则电池会损坏。损坏程度取决于电池过度放电的程度以及持续时间。在最佳情况下,当电压仅略低于最低电压时,电池容量会略有下降,自放电率会增加。电池电压越低,这些影响就越明显。如果电池电压过低,尝试充电将变得非常危险,因为电池可能发生短路,并对周围环境造成严重损坏。尽管存在这些隐患,许多电池管理系统(BMS)并未包含冗余的欠压保护。
图 1 中的示例 BMS 在“二级安全”模块中提供了过压保护,但没有提供欠压保护。这很可能是因为“二级安全”模块在检测到故障时会熔断一个不可复位的保险丝。如果该方案中包含欠压保护,并且任何单个电池发生轻微过放电,即使损坏程度很小,整个电池组也会失效。解决此问题的显而易见的办法是降低二级保护阶段的欠压阈值,从而仅防止严重的过放电情况。遗憾的是,许多二级保护集成电路的预设阈值可能不够低,无法满足此类保护需求。另一种选择是,如果应用允许,可以使用高侧开关代替不可复位保险丝。如果应用不允许,则可以同时使用保险丝和开关:过压报警信号熔断保险丝,欠压报警信号闭合开关。这些方案既能保持过压保护功能,又能通过增加欠压保护来防止主保护元件出现故障时电池过早损耗。
二级保护应该简单易用,无需固件配置。大多数主保护集成电路都包含一个串行通信接口,允许主机设置电压阈值、配置报警设置、读取状态标志,甚至读取最新测量值。冗余保护不需要此功能,因为理想情况下,这种保护永远不会被用到。所有设置都应该可以通过引脚配置,并且集成电路本身应该体积小、价格低廉。对于单节电池应用,这些要求很容易满足,因为基本的窗口比较器即可提供二级过压/欠压保护。例如,德州仪器 (TI) 的 TPS3700 窗口比较器,它允许通过外部电阻分压网络设置阈值,并包含一个内部 400mV 基准电压。图 2 中的框图改编自 TPS3700 数据手册,展示了如何选择电阻值,将过压阈值设置为 4.3V,欠压阈值设置为 2.5V。
图2:TPS3700 窗口比较器框图
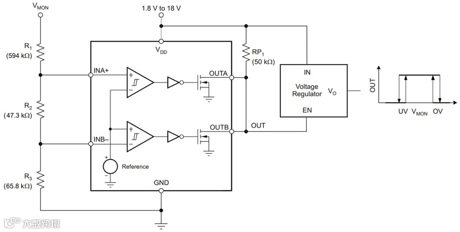
对于多节电池应用,不应使用单窗口比较器,因为需要单独监测每节电池的电压。Maxim 的MAX11080IUU+ 电池组故障监测器可以实现这一点,它可为多达 12 节电池提供过压和欠压保护。如果需要更多电池,则可以将多个芯片串联起来。过压和欠压阈值可通过引脚选择,警报延迟可通过外部电容设置。虽然该IC 也适用于电池数量较少的应用,但其较高的成本和较大的尺寸使其更适合高压应用。事实上,其工作电压为 6V 至 72V ,这意味着使用两节电池的应用无法使用该器件。
图3:BQ296xxx欠压/过压保护应用
添加过流保护
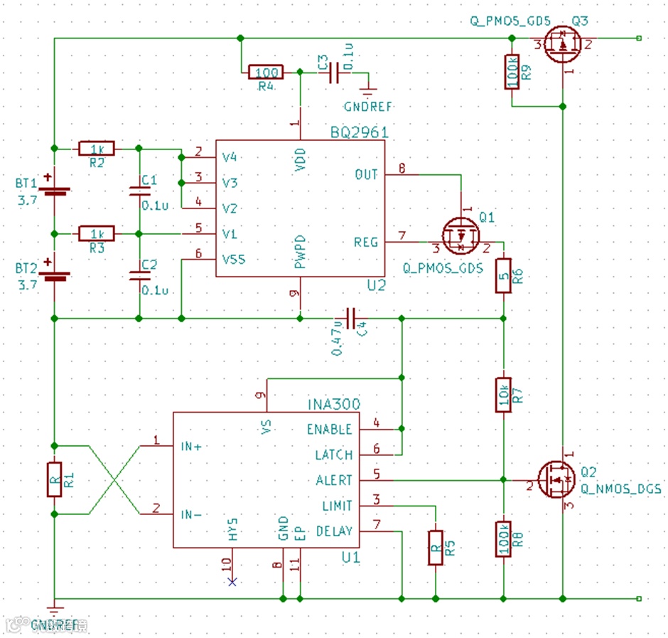
BQ296xxx 的稳压输出可以轻松集成其他具有低电平有效故障检测信号的电池保护器件。例如,考虑INA300 电流检测比较器。该IC 具有低电平有效的开漏报警信号,最大功耗为 135µA (远低于 1mA 的限制)。图 4 显示了改进后的原理图,该原理图为串联的两节电池提供过压保护、欠压保护和放电过流保护。其原理很简单:当没有故障时,报警信号为逻辑高;当INA300 或 BQ296xxx 出现故障时,报警信号为逻辑低。如果发生过流,INA300仍会通电,并将报警信号拉低。如果发生过压或欠压,INA300 将与BQ296xxx 的稳压输出断开,并且报警信号将被 R8 拉低。
R8 的值必须满足以下条件:
其中 Vt 是 Q2 的阈值电压。
图4:最小化的过压/欠压/过流保护电路
INA300 具有许多引脚可配置选项,允许设计人员根据应用需求定制其行为。最重要的是,可以通过选择连接到引脚 3 的外部电阻值来设置过流阈值,如下所示:
INA300的过流阈值由外部电阻设定:
其他可配置选项包括输出模式、报警延迟和迟滞:所有这些都汇总在表 1 中。输出模式可以设置为透明模式(报警信号会持续更新以匹配过流状态)或锁存模式(检测到故障后必须手动清除报警信号)。报警延迟设置决定了过流状态必须持续多长时间才会触发报警信号。选择最小的10µs 延迟意味着器件将快速响应故障状态,但更容易受到噪声引起的误报影响。随着延迟的增加,器件对噪声的抗干扰能力会增强,但响应时间会变慢。请注意,如果选择10µs 作为报警延迟设置,则必须在RLIMIT 计算中包含噪声调整因子 (NAF),以使过流阈值更加精确(更多信息请参阅数据手册)。最后,迟滞设置决定了检测到过流故障后,过流阈值将降低多少。
表 1:INA300 配置选项
引脚状态
|
输出模式(引脚 6)
|
报警延迟(引脚 7)
|
迟滞(引脚 10)
|
浮点数
|
无效
|
10µs
|
2mV
|
GND
|
透明模式
|
50µs
|
4mV
|
VS
|
锁存模式
|
100µs
|
8mV
|
结论
无论使用锂离子电池还是锂聚合物电池,都需要电池管理系统来确保其安全使用,避免过早损耗。由于欠压并非最关键的故障(与过压、过流和过温相比),因此通常很难找到一种既能单独保护每个电芯,又不包含大量不必要功能的简单设备。幸运的是,市面上有很多满足这些要求的方案可供选择,具体方案取决于应用中使用的电芯数量。如果需要在所选保护方案的基础上增加过流保护,INA300 电流检测比较器凭借其灵活性和简易性,是一个绝佳的选择。
小编的话
“星标”我们,不错过新鲜案例和行业干货






