↑ 点击上方蓝字「IT桔子」
每天了解一点创投圈
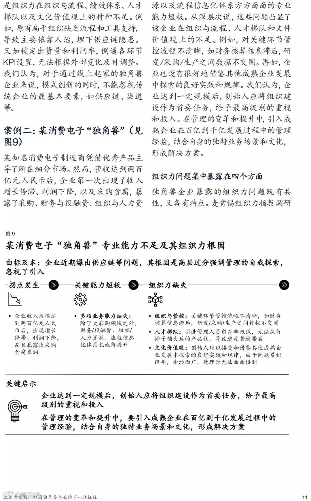
来源:麦肯锡
受益于大环境增长和资本热捧,中国独角兽企业呈现指数级增长,短时间内接连登上神坛。2018 年中国新增「独角兽」36 家,约占全球总量 1/3,数量仅次于美国(54 家)。
● 一技之长掩盖了专业能力短板,遭遇拐点时往往致命
中国「独角 兽」具有以下三个特点:
1. 数量和估值双双持续高速增长,估值超百亿美元的大型独角兽企业层出不穷,市场预期和竞争态势给「独角兽」增长带来较大压力。
2. 往往抓住价值链上某个切入点,形成独特打法,短时间内大获成功,一战成名。但在集聚资源快速突破的同时,很难全面系统搭建企业专业能力,或多或少存在能力短板。
3. 专业能力短板容易被高速增长所掩盖,但遇到内外环境发生重大变化业绩放缓时,问题往往集中暴露,甚至形成致命打击。
●专业能力短板的根因是组织力不足
●突破拐点须持续强化组织力
成长之路磕磕绊绊、教训不断,甚而偶有致命危机。其背后根因是什么?这些表面的业务问题和无形的企业组织力(如目标体系、人才、组织架构流程、文化价值)之间又有怎样的关系?是否有可能避开前行道路上的大坑?本报告将深入探讨以上问题。
以下为报告精彩节选:












本报告不代表本号观点。如有侵权,请于留言板联系删除。
在后台回复「组织力突围」,获得完整报告
推荐阅读
未来5到10年,中国 5G 产业将进入投资黄金期 | 精选报告
2019科创板展望暨潜力新兴企业100研究报告 | 精选报告


