↑ 点击上方蓝字「IT桔子」
每天了解一点创投圈
来源:36氪
要点
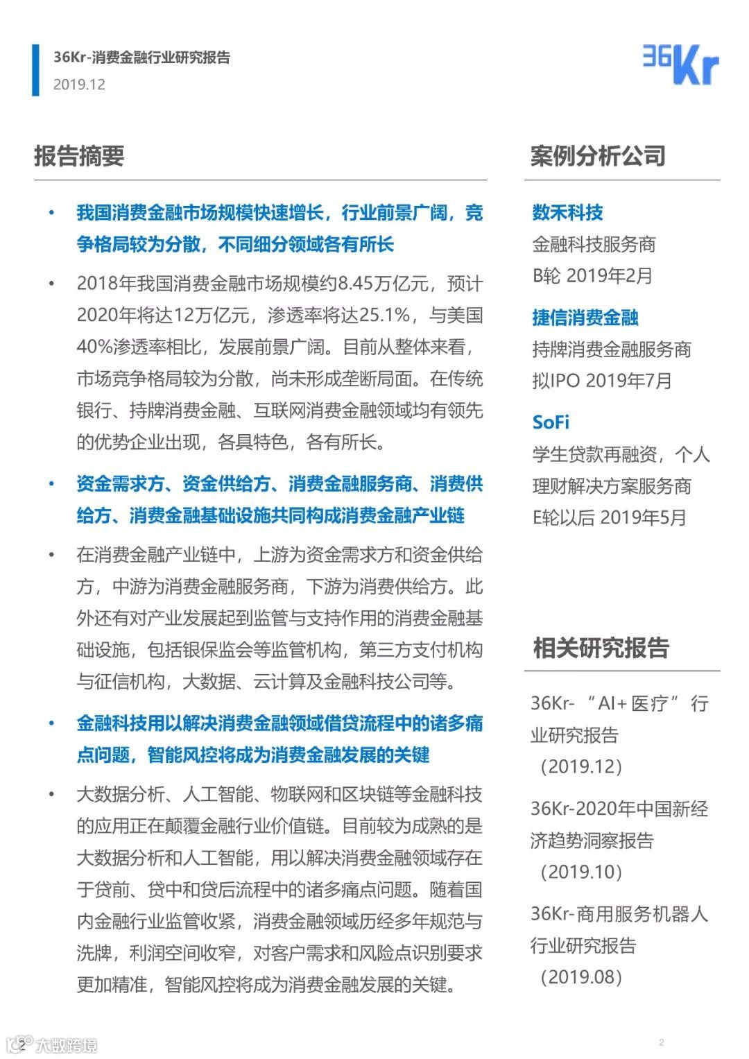
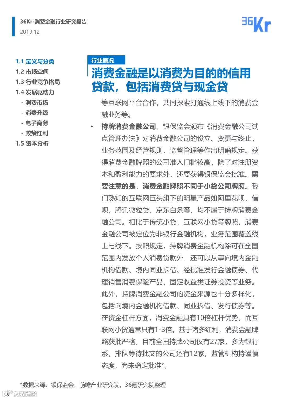
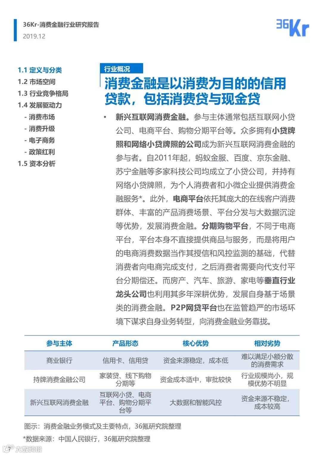
1. 我国消费金融市场规模快速增长,竞争格局分散,不同细分领域各有所长;
2. 资金需求方、资金供给方、消费金融服务商、消费供给方、消费金融基础设施共同构成消费金融产业链;
3. 金融科技用以解决消费金融领域借贷流程中的诸多痛点问题,智能风控将成为消费金融发展的关键。
2018 年我国消费金融市场规模约 8.45 万亿元,预计 2020 年将达 12 万亿元,渗透率将达 25.1%,与美国 40% 渗透率相比,发展前景广阔。随着国内金融行业监管收紧,消费金融领域历经多年规范与洗牌,利润空间收窄,对客户需求和风险点识别要求更加精准,智能风控领域将成为消费金融发展的关键。





本报告不代表本号观点。如有侵权,请于留言板联系删除。
在IT桔子微信后台回复「消费金融报告」,获得完整报告
点击左下角「阅读原文」,查看海量报告库!
推荐阅读
阿里云:中国企业 2020——人工智能白皮书 | 精选报告
视觉+自动驾驶,能爆发怎样的商机? | 精选报告
未来5到10年,中国 5G 产业将进入投资黄金期 | 精选报告
2019科创板展望暨潜力新兴企业100研究报告 | 精选报告


