↑ 点击上方蓝字「IT桔子」
每天了解一点创投圈
来源:36氪
要点
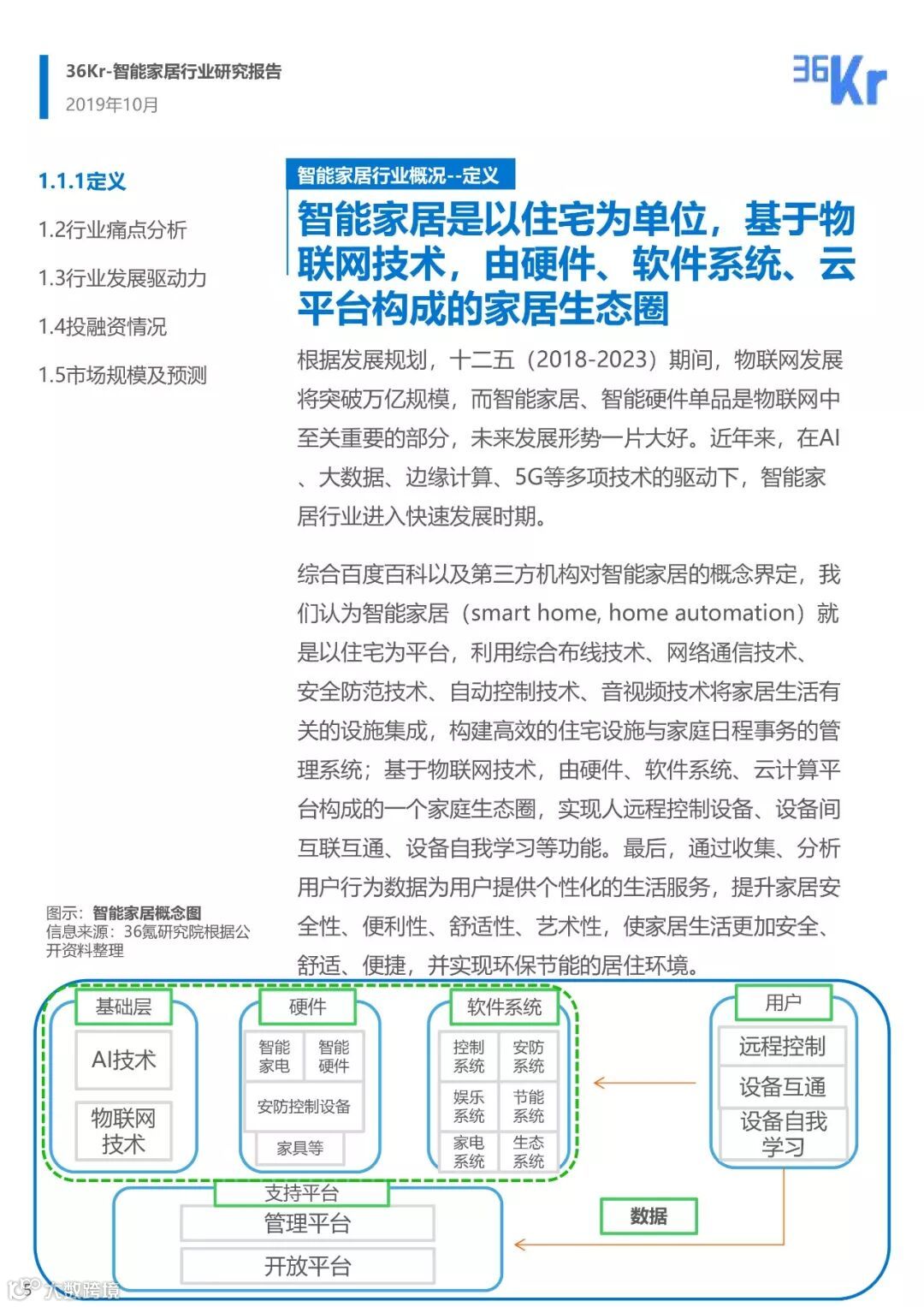
1. 智能家居作为物联网领域重要组成部分,当下发展水平已经可以匹配基础技术能力和商业发展模式;
2. 技术驱动下家居生活不断走向智能化,智能家居的最终发展结果是实现家居主动智能;
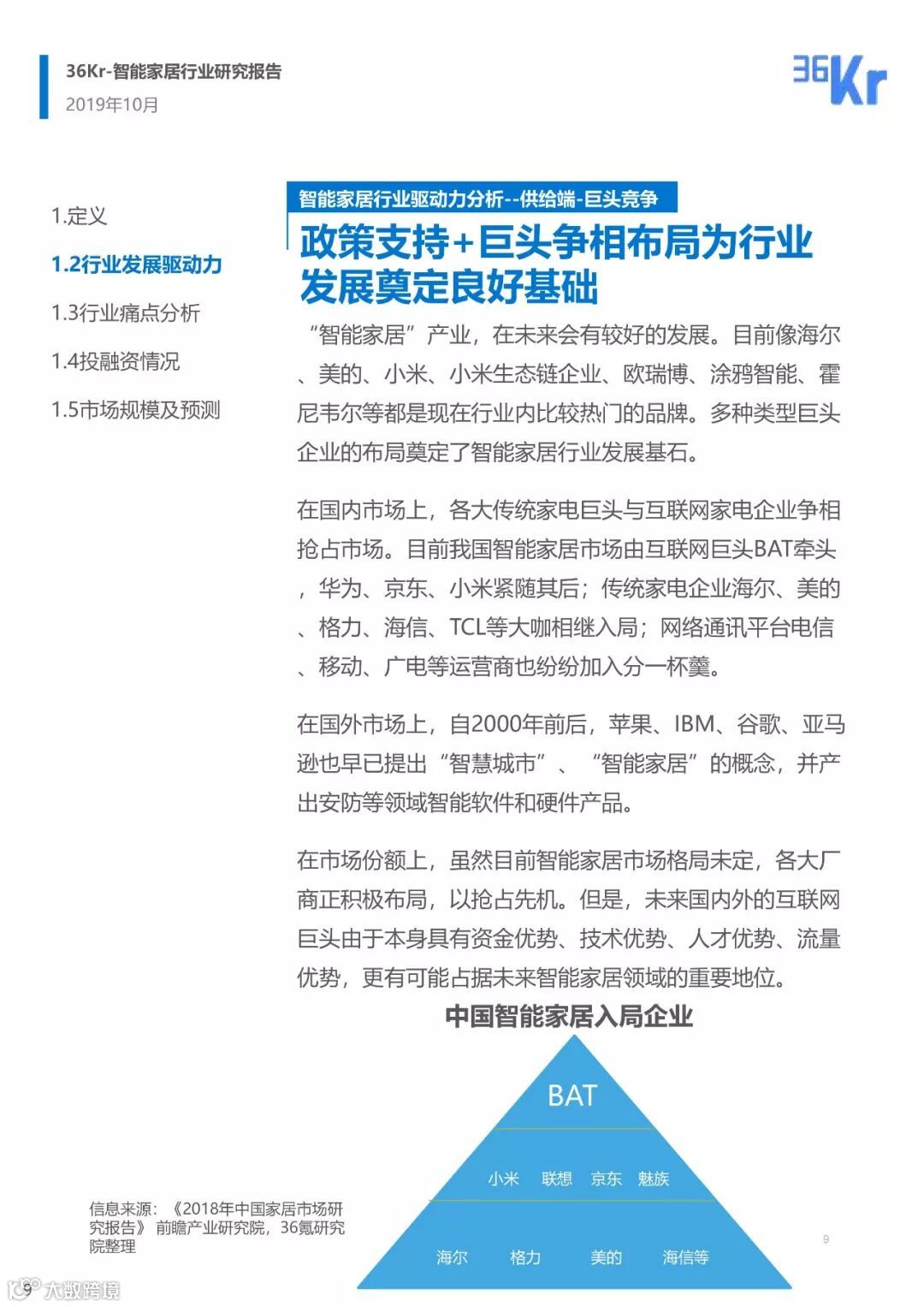
3. 政策支持+巨头争相布局为行业发展奠定良好基础;
4. 智能家居逐步满足用户多层次需求,控制系统逐步担任家庭管家角色。
智能家居行业按照物物连接可以分为 3 个阶段:单品连接、物物联动、平台集成,目前,5G 和 WiFi-6 技术的成熟将共同保障物联网底层技术支持并为平台集成提供先行条件,未来智能家居整体生态构建将带来行业的重新洗牌,行业拐点也会在那时显现。
以下为报告精彩节选:







本报告不代表本号观点。如有侵权,请于留言板联系删除。
在IT桔子微信后台回复「智能家居36kr报告」,获得完整报告
点击左下角「阅读原文」,查看海量报告库!
推荐阅读
阿里云:中国企业 2020——人工智能白皮书 | 精选报告
视觉+自动驾驶,能爆发怎样的商机? | 精选报告
未来5到10年,中国 5G 产业将进入投资黄金期 | 精选报告
2019科创板展望暨潜力新兴企业100研究报告 | 精选报告


