↑ 点击上方蓝字「IT桔子」
每天了解一点创投圈
来源:广发证券
要点
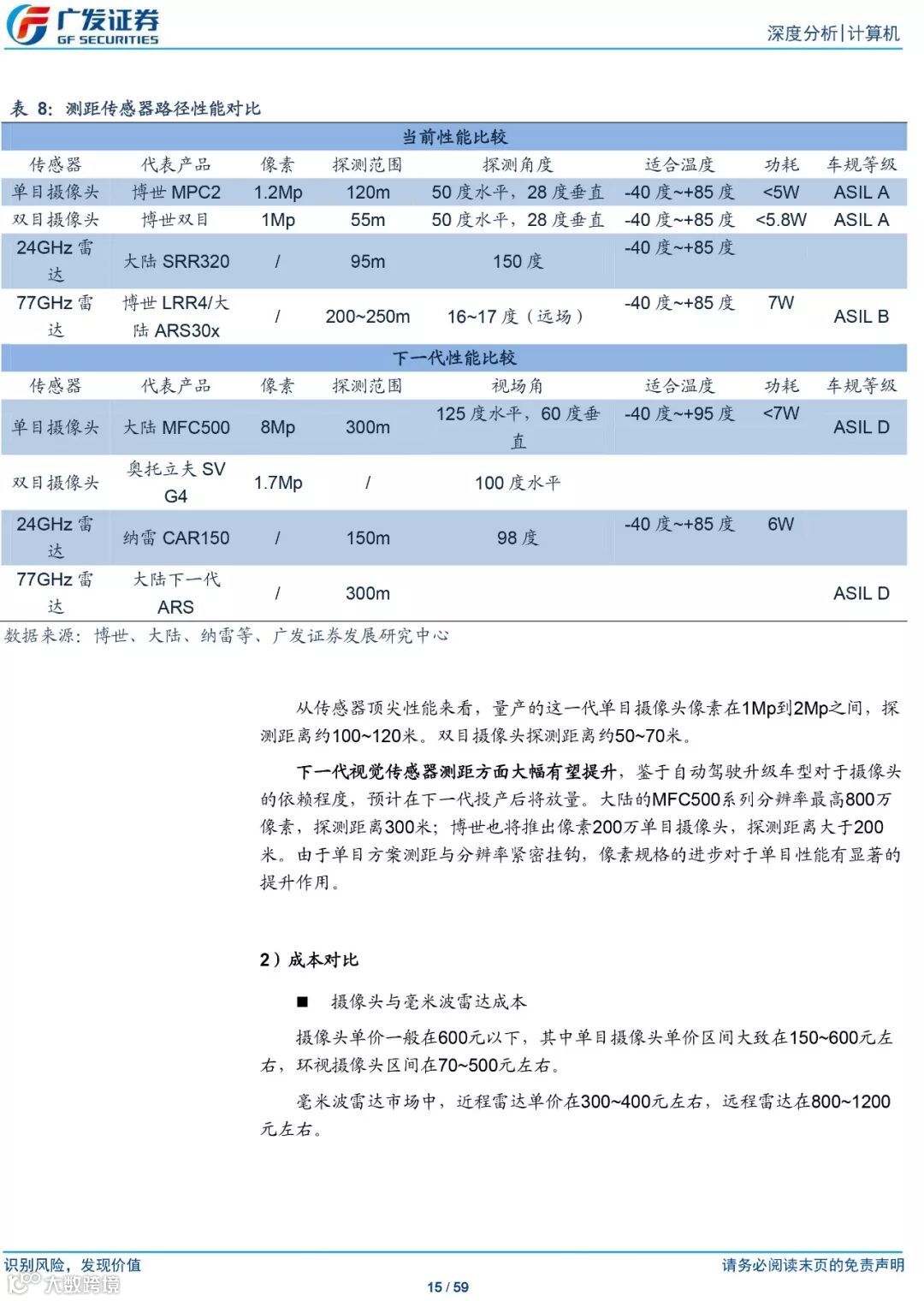
1. ADAS研发迎来关键节点,视觉传感器性能有望实现飞跃;
2.传感器的路径比较与选择,视觉传感器在ADAS产业链中地位重要性逐渐提升;
3.视觉技术硬件为基础,车载视觉方案需深度结合专业算法公司,一二级供应商界限模糊化。
本篇报告从产业链角度由点及面、由外及里深度分析ADAS、传感器、视觉算法以及产业链代表公司的具体解决方案。视觉技术进一步落地的关键需要需求端持续的驱动力、政策的激励引导作用以及盈利模式的清晰化。
以下为报告精彩节选:










本报告不代表本号观点。如有侵权,请于留言板联系删除。
在后台回复「视觉应用」,获得完整报告
点击左下角「阅读原文」,查看海量报告库
推荐阅读
未来5到10年,中国 5G 产业将进入投资黄金期 | 精选报告
2019科创板展望暨潜力新兴企业100研究报告 | 精选报告


