
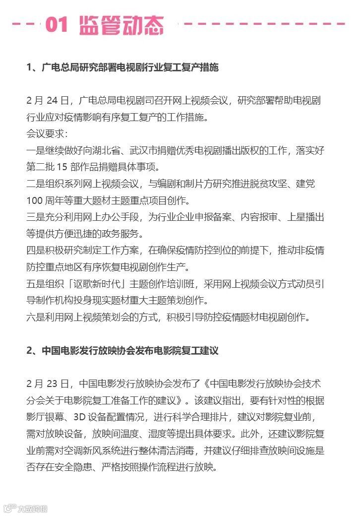
作者:IT桔子
2019 年至今,受到政策影响,文化娱乐领域当前处于低迷状态,投融资事件数量及金额双双下降。IT 桔子数据显示 2020 年截止 2 月 25 日,该领域仅发生 12 起投资事件,相比 2016 年同期,下降超过 85%。
但文化领域是经济发展的强大动力,我们始终对文化娱乐领域的发展保持信心。作为互联网创投数据服务商,IT 桔子还将继续关注文娱行业,推出文娱周报栏目。栏目将汇总每周创投数据,为大家还原上一周文娱行业的动态与风向。
以下是 2 月 20 日至 2 月 27 日,IT 桔子文娱周报全文:






声明:本报告版权为 IT 桔子所有,未经授权不得以任何形式转载,一经发现, IT 桔子有权要求改正或直接单方面采取一切必要措施,以消除或减轻不当行为给 IT 桔子、第三方、互联网服务或社会公共利益造成的任何影响。
转载请在文末留言,或在微信后台回复【转载】,进入开白群。
加入超级小组


