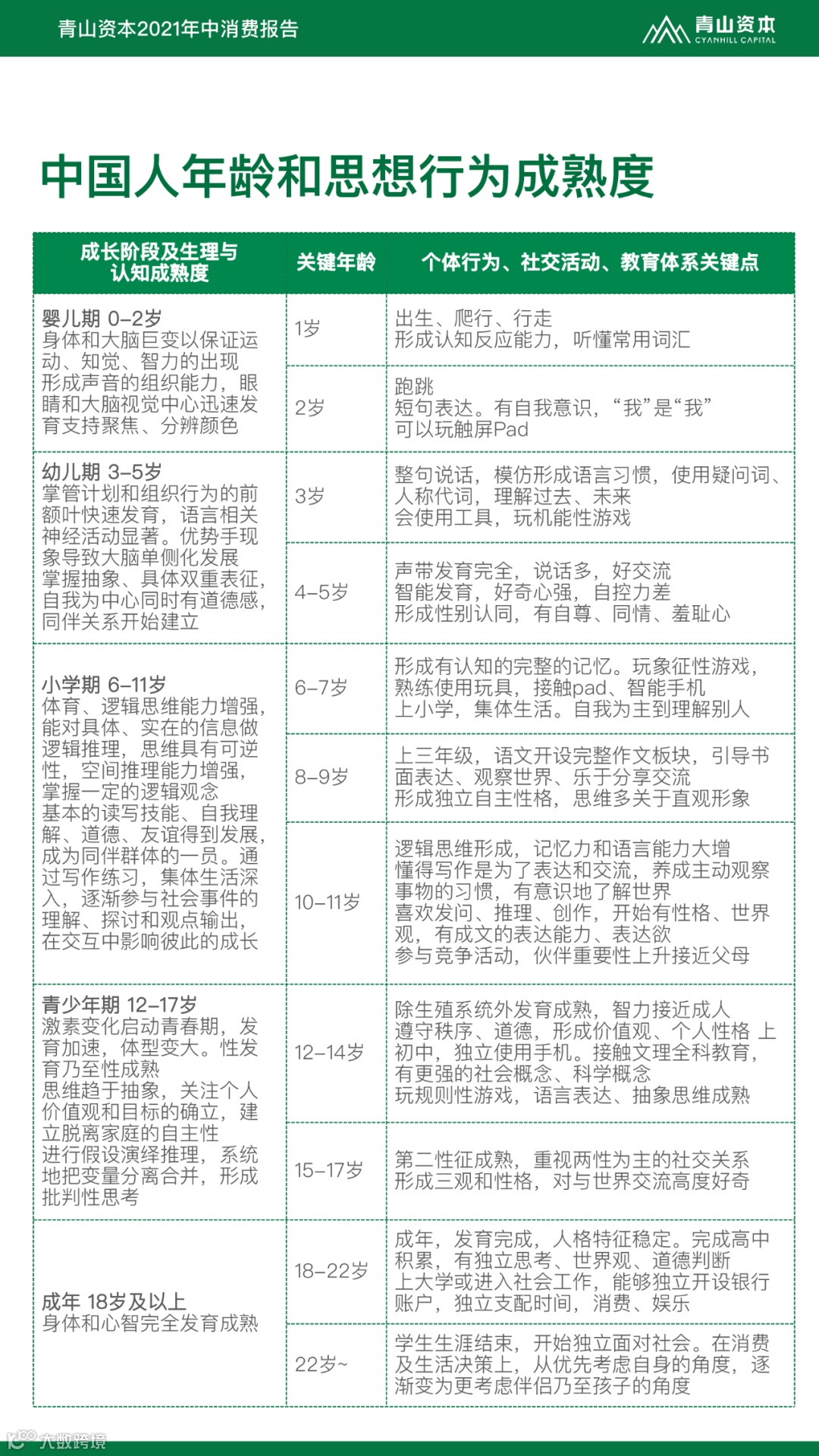
一般报告去写人时,大多是采用描述统计的视角,它告诉你Z世代或者小镇青年或者宝妈这些人群他们有多少、在干嘛,通过这些数据给一些归纳,再描述这群人的特征。
但是,到底为什么这群人会有这样的特征呢?
一代人为什么会有这样那样的行为特征,它的来源是什么,是什么导致了他们可能会说“我在线上逛街,或者我喜欢一个人生活,或者我并不在乎钱”,我们这个报告尝试去探索因而不仅是果。
从对因的探寻,我们找到了Z世代的定义和群体画像,也在这个探寻的过程中跟随着历史,重新感受了一遍这片土地的多灾多难和蓬勃生机。
—— 张野
报告出品|青山资本投研中心















































欢迎在下方留言处分享 - 你认为对Z世代(98-14年出生的人)产生重大影响的事件中,非常重要但被提及较少的是什么?
留言被采纳者将获赠由青山资本翻译的《Z世代经济》,期待你的分享!


