大数跨境
0
0

2022 中国素质教育行业报告 | 精选报告

2022 中国素质教育行业报告 | 精选报告 IT桔子每日投资速递
2022-01-27
3


「双减」之下,教育行业巨变。K12 学科培训业务退潮,素质教育赛道回暖。在政策呼吁和形势引领下,一批企业加速入场。据央视报道显示,「双减」政策发布一月余,国内艺术类、体育类培训机构新增 3.3 万余家,同比暴增 99%。投资者们甚至在 A 股市场炒出素质教育概念股。

然而,素质教育的发展,仍面临重重挑战:当监管政策趋严,素质教育机构如何合规、有序发展?当疯狂烧钱获客的时代终结,素质教育产品有哪些获客新思路和突破口?当技术浪潮席卷教育行业,素质教育机构如何应对供需两端的丰富变化?当刚性需求增强,素质教育企业要做校内教育的有益补充,如何找准进校切入点?当行业竞争加剧,素质教育机构如何提高综合能力、走得更远?

《2022 中国素质教育行业报告》深入研究一系列政策对素质教育行业的影响,阐明素质教育行业的驱动因素、分析商业模式、拆解产业链,并对如艺术教育、体育教育、STEAM 教育、研学与营地教育多个素质教育典型赛道进行市场特点探究、市场规模测算、竞争格局剖析和典型企业案例分析。此外,报告通过访谈多位业内专家,集素质教育公司创始人、行业投资人、券商分析师观点,多视角、多维度地预判素质教育的未来发展趋势。

中国素质教育行业图谱,来源:多鲸教育研究院整理


随着科技自立自强成为国家发展的战略和《全民科学素质行动规划纲要(2021 年-2035 年)》的印发,科技素质教育愈发被重视。但是中国的科技素质教育发展到现在,还处于萌芽和探索的阶段,且整体市场体量比较小。

未来,所有的科技素质教育类企业,应该起到的作用是教育资源的普及和持续探索真正好的、专业的科技素质教育。如果是重实践的、真正的科技素质教育,线下场景和真人老师教学一定是主要阵地。

——达内教育集团 CEO、童程童美未来教育研究院院长,孙滢

「双减」强调校内教育为主,校外教育为辅,编程教育所服务与应用的场景势必将聚焦在校内,校内教育注重高质量的普惠教育。未来五年,编程教育一定会在校内得到非常好的发展契机,整体的渗透率也会相应提高。相信再过几年,编程教育会从小众走向普及,最终成为像英语一样非常普及的科目。

——编程猫创始人兼 CEO,李天驰

「双减」政策的出台意义重大,也让大家从过度强调增长回归到健康的商业逻辑。现在的大环境是利好素质教育的,在未来的教育领域,AI 还有很多拓展的空间,也是音乐教育行业最大的机遇,以科技创新助力国家美育政策、促进素质教育普惠的同时,也有效地解决了乐器学习中知识、技术与艺术三大难点中的技术问题,给用户带来独特价值。

——小叶子(北京)科技有限公司创始人兼 CEO,叶滨

以信息技术智能化为主导的第四次工业革命快速发展,互联网、大数据、云计算、人工智能等新技术形态对人才的需求从基础技能越来越多向创新和创造力转变。从国家 2017 年推出的《人工智能发展规划》和 2021 年推出的《全民科学素质行动规划纲要》,都体现出国家未来人才培养需求导向。我们相信科技素质教育也将逐渐迈向教育刚需的阵营。

好的素质教育不能仅是技能型培训。自创立以来,西瓜始终以释放每一个孩子的创造力为使命,希望能够激发孩子对于世界的好奇心,在课程中融合了大量前沿科技和丰富的跨学科知识,希望打开孩子的科技视野、建立科学思维方式,助力孩子信息科技素养提升。同时,通过专业的编程课程让孩子热爱并能够结合丰富的跨学科和科技知识,灵活运用编程去创作,让编程成为孩子在数字时代自我表达的工具。

——西瓜创客 CEO,钟鸣

随着学科类的退出,素质教育赛道一定会回暖,并且逐步形成一些头部的品牌。教育的内核是一样的,依然是「有教无类」,其宗旨是去影响孩子、成就孩子;素质教育会将教育的外延变得更大,而且我们会看到更多科技手段与素质教育内容相结合的产物,其场景、类目和形式也将变得更加多样化。

规范是素质教育发展的一个必经阶段,但未来更需要解决的,应该是素质教育资源如何与个体精准匹配、个体如何去筛选与自己匹配的,以及教育成果的显性化、与国家战略相配套的问题。

——豆神教育 CEO,窦昕

人类的进步、国家的发展,越来越需要具备创新能力的人才。身处人工智能时代,我们必须大力开展 STEM 教育,呵护孩子们的好奇心,激发他们的探索精神,培养他们的动手能力、协作意识、解决问题的能力和创造创新能力等核心素养。这是在孩子们的分数之外,更加底层的能力,也是他们持续成长、终生学习的根本保障。

「双减」政策发布以来,教培行业发生了巨大的变化。作为素质教育的从业人员,我们要领会国家的政策导向,服务国家战略,深入理解教育的本质,了解孩子的生理心理发展规律,稳健经营,赢得家长和社会信赖。

——斯坦星球创始人,崔显耿

随着国家对体育强国的高度重视,体育教育迎来利好的发展机会。发展青少儿体育教育是体育产业蓬勃发展的关键。培养孩子的运动习惯和消费习惯,能够激活体育产业的需求,进而为体育产业释放巨大的动能。

「双减」过后,体育教育成为 K12 学科培训机构的重点转型方向之一。除了应对监管和竞争所带来的挑战外,体育教育从业者还应提升自我的认知和能力,以满足用户消费升级的需求,实现体育教育的价值。

——东方启明星创始人、总裁,靳星

现在国内体育产业的发展水平远远落后于国外,属于初级发展阶段。而发展体育教育面临的最大难题是国内缺乏体育产业文化的熏陶,由此导致体育消费人口少,以及体育运动消费市场发展乏力。为了发展体育教育,需要大量社会性组织与机构以市场化的方法进行推广与普及。随着国家对全民健身的重视与倡导,相信以青少年体育俱乐部为代表的社会性机构将迎来巨大的发展空间。

——万国体育 CEO,张涛

「双减」政策落地后,素质教育成为许多教育企业所关注的赛道。但是目前素质教育从刚需性角度来说远不如学科培训的市场需求规模,市场还需要被进一步教育。在升学压力没有那么大的低年龄孩子家庭,素质教育会有较大市场,而 K12 阶段的家庭要面对应试教育的大环境,很难去花大量时间在非升学必要的课程上,素质教育市场不会那么好做。另外,素质教育如果依然想通过资本力量进行规模化,重走应试教育那套贩卖焦虑的方式,一切向着钱看,未来也会遇到监管的阻力。

——小熊尼奥 CEO,熊剑明

「双减」之后,越来越多的企业涌入素质教育赛道,需求端和供给端将发生天翻地覆的变化。从需求端来说,家长的教育负担减少了,孩子的作业和校外补习减少了,孩子有了更多的空闲时间。公开的调查数据显示,素质类培训课程的需求呈现爆发式增长。从供给端来说,随着需求的增长,短期会出现培训产品同质化、低价营销抢市场的局面,但从长远来看,市场会变得越来越细分,小小的「螺蛳壳」里也能做出「大道场」,如体育中的细分赛道围棋、篮球,目前都已涌现出不少优质选手。一鲸落,万物生,未来的路,会越来越精彩。

——校管家董事长,伍星

素质教育机构需要回归教育规律,加强教研投入,拓宽教育资源,做高内容壁垒。未来的素质教育机构未必需要做大,而是需要做重做深,以教育质量和口碑为运营重心。相信在国家政策引导和优秀企业家的努力下,将会陆续涌现出一批专注的特色素质教育机构。

——中信证券教育行业首席分析师,冯重光

素质教育涵盖体育、美育和 STEM 等诸多领域,有着极强的市场广度和深度,且非标、弱刚需和碎片化。随着「双减」效能不断释放,素质教育需求会产生分化,其中金字塔腰底部的「有即可」需求会逐步被校内教育供给所内化,而头顶部「求卓越」的需求会继续青睐校外的优质供给。因此,产品力突出方可支撑一家优秀的机构,辅之以极强的运营能力才能成就一家卓越的企业。

——彬复资本创始合伙人,朱健

「双减」之后,素质教育需求得到显著释放。大批行业巨头和中小机构挤入素质教育赛道,加速行业迅猛发展。此外,市场大环境更加规范,严谨的监管将促进企业内部结构优化,进一步推动机构投入更多的财力和人力支撑研发、交付和客户服务,打通产业运行的良性闭环。从全局维度来看,未来素质教育领域将呈现百花齐放的繁荣局面。

——卓越教育素质教育产品资深顾问,杜颖


概要


01 素质教育行业综述

02 素质教育市场分析

03 素质教育典型赛道分析

04 素质教育赛道展望




► 全人教育和五育并举是素质教育发展的核心内涵

素质教育概念最早出自于 1994 年 8 月发表的《中共中央关于进一步加强和改进学校德育工作的若干意见》,从广义上讲是指以提高受教育者诸方面素质和素养为目标的教育模式。它重视人的思想道德素质、能力培养、个性发展、身体健康和心理健康教育,旨在提升青少年的身体及精神素养、思维认知、创造能力以及社交能力。

这个概念与国际「全人教育」相一致,即通过科学而系统的教育方式,实现中国学生核心素养的提升,从而达到德智体美劳「五育」并举、全面发展,让中国学生具备能够适应终身教育和社会发展所必备的品格和关键能力,为实现中国新一代国民整体素质的提升和专业创新人才的培养打下坚实基础。



► 《义务教育质量评价指南》指明素质教育具体类别

2021 年 3 月,教育部、中组部、中央编办、国家发改委、财政部、人社部等六部门印发《义务教育质量评价指南》,从品德发展、学业发展、身心发展、审美素养、劳动实践 5 个层面对学生发展展开质量评价。


2021 年 7 月 23 日,我国教育部出台《关于进一步减轻义务教育阶段学生作业负担和校外培训负担的意见》(简称「双减」政策),厘清了学科与非学科培训间的区别。2021 年 11 月,教育部办公厅印发《义务教育阶段校外培训项目分类鉴别指南》,规定主要从培训目的、培训内容、培训方式、评价方式等维度进行综合考量,如符合以下特征,即判定为学科类培训项目。


综上,剔除义务教育评价中明确的学科培训和与其边界较为模糊的领域(语言素养、数学思维等),素质教育在政策层面明确的分类可以包含:艺术教育、体育教育、STEAM 教育,以及研学与营地教育等主要类别。


本报告围绕明确的素质教育主要类别展开研究,以为 3-18 岁以下青少年客群提供校外素质教育服务的服务商为研究主体,具体覆盖艺术教育、体育教育、STEAM 教育,以及研学与营地教育等主要类别。



► 素质教育在国家的政策支持下发展迎来上升期

从素质教育这一概念提出以来,国家持续优化青少年素质教育发展思路与推进纲要,从全国人大层面到国务院、教育部层面,涉及素质教育的文件愈来愈多,从确立素质教育方向到完善学生综合素质评价标准,从传统德智体美劳评价到培养创新创业精神和能力,素质教育逐渐从辅助走向主流。




► 政策总体利好,鼓励与监管并行,推动行业规范化

素质教育是我国教育改革发展的主旋律。从素质教育概念的提出至今,坚持以人为本、全面推进素质教育,是教育改革发展的战略主题。素质教育伴随着我国教育改革经历了从全面推进到全面实施再到全面发展的三大阶段。

落实「双减」的根本之策在于全面提高学校教学质量,坚持素质教育。从 2018 年《国务院办公厅关于规范校外培训机构发展的意见》的提出,再到 2021 年「双减」政策的实施正在倒逼素质教育行业向正向、良性的方向发展,对于学科类培训以及学龄前儿童教育的规范进一步对素质教育行业提出了更高的要求,校内课后服务的推进也为行业提供了更大的想象空间。


► 人均教育支出比例持续提升,「双减」后财政支持与家庭投入均加大

居民人均教育文化娱乐消费支出已基本恢复至疫情前的水平。2020 年受疫情影响,居民人均教育文化娱乐支出下滑,但公布的 2021 年前三季度的数据显示,人均教育文化娱乐支出为 1,867 元,较上年增长 46.3%,居民对教育文化娱乐消费支出的增加为素质教育事业发展提供坚实的经济基础。

2020 年,教育部等五部门印发《关于进一步加强和规范教育收费管理的意见》,据文件内容推测,课后服务一方面由政府经费保障,一方面由家庭承担。2021 年 12 月,教育部召开记者会围绕「双减」工作情况进行回应,提出在中央「双减」文件当中,特别重视课后服务经费保障问题,也可以两条腿走路,既可以有财政补贴,也可以有服务性收费和代收费。多省市目前表示将课后服务经费纳入财政预算,加大投入。

调研数据显示,「双减」后家长对兴趣班的投入不变和增加的比例为 85%,家长对素质教育的投入与支持仍有较高的意愿。


► 疫情下的技术浪潮,加速素质教育数字化、智能化发展

近年来,互联网技术的发展以及网络传输速度的提升,使得录播、直播以及新兴的教学模式(如 OMO)逐步成型。5G 技术的驱动为未来的素质教育模式创造了无限的想象空间,3D、VR、AR 等技术在教学场景中开始普及,大数据与 AI 的加持更有助于推进在线教育的智能化进程。

相比于其他阶段的教育,素质教育更强调互动、实践与自我探索,技术应用的广泛及教学场景的推动促使教学质量提升。


► 新时代家长重视素质教育,疫情加速线上素质教育发展

80、90 后升级为新生代家长,文化素养水平整体进一步提升,教育理念更加前卫,对素质教育的重视程度更高,其中「美商」与「体商」层面的教育最受 80、90 后家长认可。

素质教育整体以线下面授为主,受疫情影响,线上素质教育进入快速增长期,其中思维类、美术类、音乐陪练类最为普及,线上直播 1 V 1 授课是主流形式。



► 预计到 2023 年国内素质教育潜在市场规模达 4,787 亿元

国内素质教育市场用户主要集中在幼儿园至初中阶段,特别是幼儿园至小学阶段是素质教育消费主要人群。根据历年《全国教育事业发展统计公报》统计,2020 年我国幼儿园、小学及初中在校人数约 2.05 亿人,同比增长 1.8%。

据相关数据显示,目前艺术教育、体育教育、STEAM 教育、研学与营地教育四大细分赛道的市场占有率约为 90%,在较为保守的估计下,根据四大细分赛道市场规模加总反推出国内素质教育潜在市场规模。2020 年素质教育赛道受疫情影响较大,但因其潜在的学生群体规模众多,市场规模虽有所下降但基本与 2019 年持平。随着「双减」政策落实和素质教育的全面发展,我们预计从 2021 年起行业仍能迎来较大的市场规模增长,预计在 2023 年国内素质教育潜在市场规模能突破 4,787 亿元。



► 课程溢价空间小、产业链价值流转效率尚待提升、用户留存仍是核心

影响素质教育商业模式的核心是用户学习目标:

· 当用户以明确的比赛、考级等作为学习目标时,教学效果容易衡量,用户愿意付出更多的时间、精力和费用,更加主动地接触素质教育企业,降低企业的获客成本、提升企业资产的运转效率、提高企业利润。

· 当用户以提升一定的素质素养作为学习目标时,教学效果不易衡量,需要更多的结果外化,以维系用户付费意愿和留存水平。不过,用户学习目标模糊,也意味着潜在用户广阔,企业易通过规模扩张提升整体经营水平。



► 素质教育细分赛道众多,学生年龄增长,素质培养逐渐转为个人发展培养

素质教育产业链短,上游为教育基础设施供应商,涵盖通信技术、场地提供、内容提供、教具生产等。中游主要为教育服务提供方,是素质教育行业的主要参与者。教育服务提供商根据各自所处赛道和用户需求,整合上游支持服务商的各类产品及服务,必要时自主研发教育教学内容,反向对支持服务商提出订单需求。整合完成后以最终的素质教育提供方的角色向下游的用户提供服务。但素质教育下游用户需求多样、复杂、且规模效应难以显现,从而导致教育服务市场细分赛道众多,参与玩家体量、规模、性质、形式多样。



► 素质教育种类多样,各细分市场品类格局初定,创新品类持续增加

由于素质教育的核心是培养学生个性化发展,因此学生的培训需求亦多种多样,从而决定了素质教育内容的多样性。按照市场规模从大到小排序,依次为艺术教育、体育教育、STEAM 教育、研学与营地教育等。

目前素质教育市场格局整体分为 3 个梯队。首先是发展多年的艺术和体育教育,两类教育在国内素质教育市场发展历史久远,是大多数家长首先想到的品类,因此市场最为成熟。但随着学生需求的不断进化,亦逐步出现了表演、马术等新兴需求,市场活力旺盛。第二梯队以 STEAM 教育和研学与营地教育为主。两类市场随国内消费升级的趋势逐渐走入大众视野,特别是 STEAM 教育在大数据高速发展的当下受到追捧。此两类市场目前尚处于不断挖掘消费者需求的阶段,需要持续投入。第三梯队由各类小众个性化需求构成,目前尚处于验证市场空间的阶段,商业模式亦需进一步探索。




艺术教育概述

► 鉴赏为主,能力为辅,提升审美是艺术教育的基本诉求

艺术教育是指以文学、音乐、美术等为艺术手段和内容的审美教育活动,是美育的重要组成部分。其教育任务是培养审美观念、鉴赏能力和创作能力,以培养鉴赏能力为主,创作能力为辅,使受教育者在欣赏优秀艺术品的实践中学习审美知识,形成审美能力。

从学习目标的不同,艺术教育可以分为艺术素养提升和艺术考试培训两大类。艺术素养提升:以兴趣培养、技能和鉴赏能力提升为主要学习目标,艺术考试培训:以艺术高考、艺术留学为学习目标,提供项目集训、升学规划、留学咨询等服务。


艺术教育驱动因素(1/2):政策及评测规范提升需求刚性

► 政策长期利好,评测体系逐步规范

国家政策长期利好艺术教育。素质教育作为我国教育改革发展的重要战略之一,利好政策不断落实。其中,艺术教育受到国家高度重视,在当前全面深化教学改革的背景下,艺术教育评测体系正逐步规范。

改革脚步不停,规范和监管强度提升。2020 年,艺术类本科专业招生人数仅次于工学和管理学,位居第三。在艺考「功利性报考」标签背景下,国家倡导不断提升省级统考水平和质量,分类考试、分类录取。艺术教育自上而下的规范化改革正在路上。


艺术教育驱动因素(2/2):社会环境变化扩宽艺术教育想象空间

► 艺术教育的学习门槛降低,教育理念转变带来行业增量

· 社会环境因素变化带来行业增量。艺术教育涵盖的类目多元,在政策引导和社会、家庭教育理念的转变下,家长和学习者对艺术教育的认可度和认知度上升。与艺术、表演相关的新兴行业的兴起也扩宽了艺术类专业的就业面和薪资待遇水平。

· 学习门槛降低吸引更多观望用户进入。随着技术的进步,综合智能音乐器材、数码绘画器材的出现降低了艺术教育的试错成本和进入门槛,学习者的选择顾虑减少。例如艺术宝以科技推动艺术普及,通过智能硬件、软件创新等方式,降低用户艺术学习的门槛。


艺术素养提升市场特点

► 艺术素养提升市场受众规模大,但行业进入门槛较低,低线城市渗透度有待提升

· 整体受众规模大,选择音乐与美术的意愿更高

2020 年,我国义务教育阶段在校学生人数约 1.56 亿,艺术素养提升的受众基数大且近年来一直保持稳定增长,随着人均教育文化娱乐消费支出的增长,少儿艺术教育的参培率及客单价还有很大的上升空间;从品类选择上来看,音乐、美术、舞蹈的选择意愿度更高。

· 行业进入门槛较低,但规模化较难

艺术素养提升涉及的门类、科目众多,从每一细分赛道来看,大多数有教师、场所便可实现教学,进入门槛不高。据天风证券研究数据显示,目前艺术素养提升相关赛道渗透率相对较低。在经济较为发达的一线城市中,市场覆盖率在 30% 左右,在二三线城市中市场覆盖率在 20% 左右,低线城市渗透度逐步提升。


艺术考试培训市场特点

► 艺考参培率高,专业选择冷热差异大,行业规范待提升

· 刚性需求,参培率高

高中学校艺术教育相对薄弱,艺考生往往需要通过专业的艺术培训机构来提升自己的专业课能力。其中,美术类培训标准化高、教学方法成熟,占比超 50%,音乐类增长稳定,传媒类规模最小,但随着产业升级,市场人才需求增多,潜力巨大。

· 集中度低,行业规范待提升

由于艺考具有专业特殊性,其主要培训方式以线下集训为主,培训机构分散度高,增长速度快,观研数据显示,2019 年,我国艺考培训机构数量超 9,000 家,行业整体较混乱,高客单价、透明度低、管理差等问题普遍。

· 艺考专业类目选择的冷热差异大

根据天风证券数据显示,艺考专业类目选择的冷热差异较大,美术和设计最为热门,音乐学、广播电视编导次之,从考试特长要求、考试难度、可否短期集训提高三个选择因素的分析来看,美术和设计及广播电视编导对于专业基础薄弱的学生更为友好,而音乐类考生选择倾向高可能是由于器乐类型、专业方向更为多元,总体热度较高。


艺术教育市场规模

►「双减」后政策利好,带动艺术教育整体市场规模提升

根据预测,2023 年艺术教育市场规模可达 1,889 亿元。分学习目标来看,艺术素养提升方向受众人群更广,2020 年受疫情影响,线下业态遭遇重创,艺术教育整体缩减,而从 2021 年「双减」意见发布后,受家长教育观念转变以及艺术相关学科纳入学校考试范围等因素影响,艺术素养提升方向的市场规模将不断扩大。

而在艺术考试培训方向上,由于历年来艺考的学生人数规模基本维持在 100 万左右,且艺术考试培训在校内没有课程替代,其市场规模较为稳定,增长点主要来自于客单价的提高和渗透率的进一步提升。


艺术教育竞争格局

► 行业分散度高,音乐、美术、舞蹈发展更为成熟,竞争激烈

行业分散度高,头部机构品牌优势明显,且多以线上为主,通过品类扩充或 AI 赋能及硬件加持快速发展。例如小叶子音乐教育,通过 AI 智能陪练、真人在线陪练及 TheONE 智能钢琴等业务,在音乐教育领域建立竞争壁垒。又如艺术宝聚焦艺术教育,产品品类已扩充至音乐、写字等,逐渐形成综合性的艺术教育培训机构。

腰部机构主要以线下模式为主,行业整体同质化严重,主要依赖品牌和师资带动用户增长。

一线城市格局稳定,二三线城市加速渗透。我国一线城市艺术教育品类齐全、覆盖率高,随着二三线城市经济水平的提高、居民教育理念的积极转变,发展空间较大的二三线城市有望迎来快速的增长。

资本加持,推动行业快速整合。艺术教育一直是教育行业投融资热门赛道,特别是 K9 阶段的艺术教育,但受「双减」政策影响,资本暂时进入观望状态,随着利好政策不断出台和人们对素质教育的越发重视,资本会逐步推动行业进行升级,解决产品同质化、运营管理不成熟、优秀教师匮乏等问题。


典型企业:艺术宝

 

► 专注艺术领域,科技与艺术双轮驱动

公司简介

艺术宝成立于 2014 年,专注艺术领域,通过智能硬件、软件创新、SAAS 服务平台以及人工智能等前沿科技的应用方式,从技术层面还原线下真实场景、提升线上学习效果,打造科技+艺术的独特体验。旗下共拥有美术宝1对1、美术宝小班课、小熊美术、小熊音乐、小熊书法、美术宝书画院、美术宝艺考等多款产品。

发展历程


► 覆盖 6 岁至成年及老年人的全年龄段用户人群,产品体系多元化


► 发力海外市场,构建多元化业务矩阵

优势分析

·获客体系:在发展过程中的不同阶段采用多元化的获客模式,同时学员可以将作品分享到社交平台,带动口碑转介绍;

·课程体系:课程内容覆盖少儿、艺考、职教、成人兴趣等领域,全产业链、全生命周期布局;

·产品技术:软硬件配套全自研,将移动互联网功能与线下硬件和其它教学工具无缝结合,采用各种扩增实境功能使艺术学习更加生动及有趣;

·业务矩阵:构建多元化的业务矩阵,不同学习产品既能下沉深耕三至五线市场,又能对外拓展海外市场。

运营数据

·用户规模:付费用户数累计超 50 万;累计注册用户超 500 万;截止目前,还未开设线下培训课程;

·教研师资:截至目前,超过 1 万名线上专职教师,上岗前都需要经过严格筛选,通过率 3%;拥有近 500 名教研老师,当中 90% 毕业于知名高校的艺术专业,10% 有海外学习经历,团队成员平均教学研究经验长达 4 年以上; 

·出海拓展:目前服务全球超过 100 个国家和地区。

战略规划

·丰富艺术学习产品:在艺术领域横向跨科多类别学习产品;在音乐领域,通过自主研发的智能演奏终端 ArtplayX1pro,多维度挖掘用户的音乐潜力;

·出海推动文化输出:在现有学习产品基础上,不断尝试及优化适合推向海外市场的英文版本课程,将中国传统文化与全球化艺术学习内容更好的融合。在既有服务超过 100 多个国家和地区的基础上,增加市场占有的深度与学习服务的广度。

典型企业:小叶子

  

► 技术驱动,智能化改善传统音乐教育

公司简介

小叶子(TheONE)成立于 2013 年,由成功的连续创业者叶滨创立,由国际钢琴大师郎朗亲测产品并投资,是一家以AI驱动的音乐科技公司,致力于让音乐学习变得更有趣、更高效。2014 年,TheONE 首次将人工智能技术应用于音乐学习领域,推出世界上首款智能钢琴,实现钢琴跨平台与智能设备一体互动。目前拥有四大业务板块,分别是小叶子智能陪练、TheONE 智能钢琴、TheONE 智能钢琴教室、真人在线陪练「小叶子陪练」,以「智能硬件+智能软件」软硬件一体的全年龄音乐学习生态,服务于线上线下的全年龄段、全学习周期的音乐学习人群。

业务模式


► 覆盖全年龄段用户,线上线下全场景化教学

以 AI 技术、内容及软硬件生态为基础,小叶子提供在线陪练、智能乐器等产品业务,满足老师、家长、学生及机构等多样化需求。小叶子旗下的在线练琴产品主要有小叶子智能陪练和小叶子陪练。小叶子智能陪练是由清华大学 AI 技术团队和国内外钢琴教育专家团队联合研发的智能陪练 App,内置 AI 驱动自适应钢琴陪练系统。小叶子陪练主要提供线上真人随时可示范弹奏的 1 对 1 双向视频上课、陪练服务。

目前小叶子已实现从线上陪练到线下智能钢琴教室的全方位布局,形成全体系音乐学习、全年龄段用户音乐学习生态,推动音乐教育的普及。

商业模式


► 坚持「智能硬件+软件+在线学习」布局,打造 AI 音乐生态

优势分析

·技术优势:音乐学习在智能化改造过程中,注重音色辨音,对技术门槛要求极高。小叶子通过自研识音、识谱及纠音等技术,凭借技术优势打通学、练、测、评的完整练琴闭环过程;

·业务生态:利用自身的科技创新优势,发展软硬件一体化与服务线上线下全场景的音乐学习生态;

·学习体系:通过「智能硬件+软件+在线学习」覆盖少儿、音乐考级、成人兴趣等全年龄段领域,全生命周期布局;

·业务布局:真人陪练受地域、时间等因素受限无法触及更多用户,小叶子通过智能化方式将业务下沉至三四五线城市,覆盖更多用户;由于较好地解决了音乐学习者的痛点,小叶子在没有任何海外推广的前提下,依靠产品优势积累了大量海外用户。

运营数据

·用户规模:小叶子用户遍及海内外,覆盖 131 个国家和地区。其中,以「TheONE 智能钢琴」为主的硬件已经覆盖 95 个国家及地区;智能钢琴教室在海内外总计建立 5,000 间;

·产品运营:小叶子智能陪练在 AI 音乐学习产品中排名第一;用户日均使用 50 分钟,每周使用频次 4.2 次,12 月留存率达 70%,退费率小于1%;

·师资教研:目前师资数量超过 1,000 人。通过 1 对 1 双向视频的上课模式,为孩子们提供随时可示范弹奏的陪练服务。

发展战略

·主推产品发展思路:围绕用户核心诉求,以科技创新为驱动,不断推出有趣、有效的音乐产品;

·发展面向全球化的音乐教育:面向全球市场,通过科技和音乐学习融合的方式,满足全球市场上更具多元化的音乐学习方式、学习内容等需求;

·探索科技与音乐学习产品的融合:在现有音乐产品基础上,不断发展诸如 AI 架子鼓学习产品等产品,探索科技与音乐学习更好的融合。

艺术教育趋势分析

► 扩科成为「大势所趋」,下沉市场长尾用户体量有望大幅增长



体育教育概述

► 体育教育的定义、目标及市场规模

· 少儿体育教育是指针对 3~18 岁的少年儿童传授体育运动技术和训练方法等为主要内容的培训活动,旨在提高受教者体育兴趣,培养锻炼习惯,进而增强体质,提高运动水平和技能等。

· 随着社会对于体育教育的重视,体育服务也逐步扩张,中国少儿接受体育培训年龄逐渐拉长,种类也向不断多元化发展,从传统游泳、足球等课程,扩展到马术、高尔夫、网球、滑雪等,培训需求大量释放,市场不断升温。

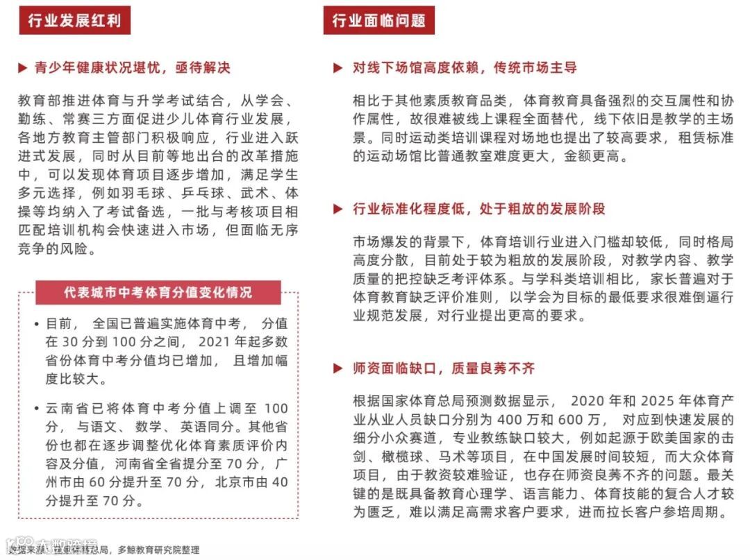
少儿体育培训整体市场以面向中小学阶段的学生为绝对主导,其市场具备潜在用户基数大但渗透率和消费水平较低的特点。教育部统计数据显示,我国中小学在校学生人数一路攀升,2020 年总体人数近 2 亿,特别是义务教育阶段,学生人数达到自 2014 年起新高。由于各年龄段参培率不一致,行业平均渗透率按 10% 左右估算,综合各运动品类及城乡差距,客单价按 6,000 元/年估算,到 2023 年,我国少儿体育培训市场规模将超过 1,300 亿元。


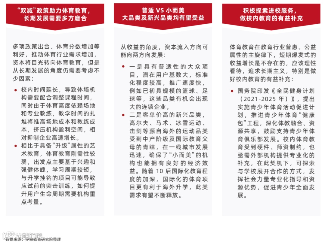
体育教育驱动因素

► 对青少年身心健康的重视,是推动体育教育快速发展的核心动因


体育教育行业特点

► 行业处于「草莽时期」,行业标准、规范和集中程度均处在初级阶段


少儿体育教育竞争格局

► 行业呈金字塔分布,大众运动,新兴运动均有入局玩家

由于少儿体育市场具有高度分散且本地化程度高的特征,截止目前,行业赛道仍以中小机构为主导,行业呈现出金字塔结构。但随着行业受重视程度加深、监管力度增强,进一步推高运营规范性及成本,有望逐步清出不规范企业,在未来初步形成区域性品牌,同时目前已具备全国性网点的教培机构也将向体育红利赛道展开扩科,行业向水滴形结构发展。


· 体育教育融资一直维持相对平稳,不算火热,但值得关注的是,在教育行业整体遇冷的 2020 年至今,特别是 2021 年上半年,体育教育单笔融资额呈现出增长的态势。

· 从品类上来看,篮球、足球、游泳、羽毛球等大众运动用户基数较大的品类较容易进行规模化扩张,同时也较易形成品牌力,随着整体行业受到市场和资本关注,进一步巩固地位;而冰雪运动、击剑、马术等新兴项目受到参培人数、消费水平、教练、场地限制多呈现出「小而美」。


典型企业:东方启明星

 

► 东方启明星深耕青少儿篮球培训

公司简介

北京东方启明星体育文化发展有限公司成立于 2009 年,是集青少儿篮球培训、少儿体适能培训、赛事运营、营地教育、教练员培训、球员经纪、体育留学、商学院、运动装备于一体的体育教育综合服务提供商。自成立至今,一直专注4-16岁的青少儿篮球教育,根据孩子年龄和技术水平分级提供针对性课程,塑造专业、快乐的篮球学习环境,培养篮球人才。

业务亮点

· 运营体系:东方启明星重视数据化管理,目前已通过总部中后台赋能前端业务和加盟商的形式,初步达成 S2B2C 模式,即供应商-中小机构-用户模式,未来将赋能更多中小型机构实现数据化;

· 教研教学:2021 年,东方启明星成立教研教学研究院,进行教研教学产品化与模块化;教学方面,通过「测、学、练、玩、赛、评」六大方面满足用户个性化需求;产品方面,量化孩子的身体素质、课程表现等因素,用于制定适合孩子运动发展的方案;

· 经营数据:东方启明星青少儿篮球培训已在全国覆盖 180 座城市,全国拥有近 700 所校区,累计服务用户 100 万。自主举办的 ESBA 青少儿篮球联赛已覆盖超过 80 座城市,平均每年办赛超 4,000 场。东方启明星商学院与中国篮协、北京篮协、全国体育运动学校联合会合作,为超过 22 万行业教练员赋能标准化培训。

典型企业:万国体育

 

► 万国体育以击剑为核心

公司简介

万国体育成立于 2006 年,定位于为大众提供击剑、体能、篮球等多项会员服务的体育俱乐部。2016 年 6 月,挂牌新三板,成为新三板「体育培训第一股」。成立至今,形成以击剑培训为核心内容,辅以击剑赛事举办为辅的体育俱乐部,被国家体育总局授予「国家级青少年体育俱乐部」、「国家体育产业示范单位」称号。

业务体系


经营数据

· 目前在北京、上海、广州、深圳等 14 个城市,设有近 50 家体育俱乐部;

· 拥有由原国家重剑队主教练领衔的中外击剑、体能、篮球教练团队 500 余名。

体育教育行业发展趋势

► 体育市场受政策驱动明显,多方市场将受益 



STEAM 教育概述

► 科学技术是核心,人文艺术需兼顾,项目制学习增强实用性

广义上的 STEAM 教育最早起源于 1986 年,美国国家科学委员会(NSB)发表《本科的科学、数学和工程教育》首提出 STEM 教育概念,即科学(Science)、技术(Technology)、工程(Engineering)、数学(Mathematics),但不强调单科目学习,而以面向未来提升学生综合认知水平和和能力为考量,因此多以「项目制」形式展开教学,在后续发展过程中,考虑到学科之间的交融和跨文化及地域的交流逐渐将艺术、设计、社会引入其中,形成现有的 STEAM 教学内容。

STEAM 教育的内容


STEAM 教育的分类

主要以学习内容为第一分类标准,可分为编程、思维、科学、理化等多个内容,根据课程进行过程中涉及的场地、教具、授课模式等,可以分为创客教育、机器人教育、VR/AR 教育等。


STEAM 教育驱动因素

► 个人到国家层面的发展对学生科学素质培养提出要求

STEAM 教育行业发展是从微观到宏观的因素共同作用。学生通过 STEAM 教育能够进一步发挥天性,促进个人成长。科技人才是驱动产业发展的核心因素,STEAM 教育是科技人才培养的先行军。国与国间的竞争持续在科技领域加深,高质量的STEAM 教育为科技创新提供了更坚实基础。


STEAM 教育市场特点

► 跨学科复合型人才培养,课程内容本地化完善,不同受众建立独特商业模式

STEAM 教育是面向未来就业和产业发展方向的素质培养,其核心是培养能够跨越各个学科、形成与团队高效协作的复合型人才为目标。因此使得 STEAM 教育与其他素质教育在授课形式、授课内容、授课方式等方面存在显著差异。同时,STEAM 教育的科技属性天然具有较高的行业门槛和人力供给能力的要求,并且对于目标群体仍然需要持续的进行挖掘,激发目标群体对于孩子科学素养培养的意识。


STEAM 教育市场规模测算

► 以渗透率 2% 估算,当前 STEAM 教育市场规模约为 489 亿人民币

STEAM 教育在中国起步较晚,但随着近几年政策推动及行业自身发展,市场对 STEAM 教育的认知和接受程度逐渐提高,渗透率有了较大提升,市场规模快速上升。

市场规模测算:以「市场规模=在校生人数*渗透率*客单价(每年)」进行估算,当前 STEAM 教育市场规模约为 489 亿元;受疫情影响,2020 年市场规模出现大幅回撤为 348 亿,之后每年在原基础上保持约 18% 的增速,到 2024 年,市场规模有望超过 800 亿元。


STEAM 教育行业格局 

► STEAM 教育行业头部效应明显,K12 转型公司潜力巨大,规模效应尚未建立

各个细分领域会熬出 1-3 家头部品牌占据市场主要份额,特别是线上和线上线下相结合的模式,纯线下模式会以大品牌和小机构混合的方式存在,小型机构更能满足小部分群体的个性化需要,大品牌的强品牌背书能力使得其更容易覆盖更大范围的目标群体。

STEAM 教育行业经过十几年的发展,当前已呈现出较为明显的头部效应。当前的头部公司,如童程童美、编程猫、西瓜创客、核桃编程等,均为起步较早,有明显先发优势,扩张快速的专注 STEAM 教育赛道的公司。

随 K12 校外学科培训政策趋严,众多 K12 教培机构面临转型,STEAM 教育符合政策趋势成为很好的选择。大量 K12 机构已加速转型步伐,如猿辅导推出 STEAM 教育品牌南瓜科学、新东方推出 STEAM 课程,这些 K12 巨头凭借其本身的用户体量、资本及运营体系优势也在竞争中占有重要席位。


典型企业:西瓜创客

  

► 在线少儿编程一站式学习平台,释放每一个孩子的创造力

公司简介

西瓜创客创立于 2017 年 1 月,致力于为 6-15 岁的中小学生提供在线少儿编程教育。作为知名少儿编程教育品牌,西瓜创客以「释放每一个孩子的创造力」为使命,创立至今覆盖全球 60 个国家的五百万用户。教学大纲对标我国青少年编程能力等级标准,课程覆盖图形化编程、Python 人工智能编程、无人机、机器人、单片机等智能硬件和丰富 STEAM 专题课。搭建等级测评、国内外教育部白名单赛等权威科创赛事、国际挑战赛等专业科创赛事平台,为青少年提供编程竞技、科技素养提升的一站式学习平台。

发展历程


创始团队

· 肖轶翔(shawn)

共创世界 | 西瓜创客 | EUMLab 创始人德国科隆商学院 BWL 硕士,西南交大电子工程硕士,计算机科学学士、4,000 万国际用户的 App 开发者。Intel 英特尔杯嵌入式大赛亚太区冠军。

· 钟鸣(E.T 老师)

联合创始人 & CEO,美国常春藤名校纽约大学EE硕士,图像识别与增强现实、无人驾驶汽车方向专家。

品牌理念

· 爱编程,懂科技

· 释放每一个孩子的创造力



► AI 双师覆盖多维用户,产品体系层次丰富

商业模式


► 保持内容领先,进一步提升产品丰富性,助力人工智能普及教育

优势分析

· 专业的编程教育:体系科学、名师教学

教学大纲对标我国青少年编程能力等级标准,通用性强,与主流等级测评匹配度高,名师主讲,学员国内国际赛事表现优异。

· 优质课程内容:鼓励创造的社交化学习方式,助力科学素养提升

以孩子热爱并灵活运用编程去创造为培养目标,采用项目制教学,在编程的基础上结合大量前沿科技知识,并通过社区等社交化学习方式,为孩子搭建互学互助鼓励创造的交流平台,用户黏性高。

· AI 双师配合大数据教学:打通教学闭环,兼顾标准化与个性化用户体验

建立学练测赛的完整教学闭环,通过大数据在教学过程中的辅助应用,创新个性化学习与评价模式,将标准化课程交付与个性化用户体验良好结合,解决规模化与精准教学难题。

经营数据


战略方向


STEAM 教育发展趋势

► 本土化探索进行中,大机构入局加剧 C 端竞争,B 端尚待开拓



研学与营地教育概述

► 放眼学校与家庭之外,体验式学习是研学实践的核心

研学与营地教育是指「研究性学习」和旅行体验相结合的校外教育活动,通过「教学做合一」的理念,让学生主动提出问题、主动探究、主动学习的归纳式学习过程。基于学生自身兴趣,根据课本内容,可以分为自然、地理、历史、人文、科技、体验等类别和主题。

从教学方式上来看,根据是否有相对固定的专业场所,目前可以分为营地教育和研学教育,其中,营地教育有固定的专业场所,而研学教育则强调边游边学,在旅行中提高综合素质,常见的户外游学在学习形式和场所上与研学教育基本类似,因此在定义和分类时,将户外游学一并归纳到研学教育中。


研学与营地教育驱动因素

► 居民消费升级为基础,市场探索先行,政策明确激发行业发展,跨界融合调动市场资源


研学与营地教育市场特点

► 安全要求高、营业时间短、效果评价主观的「非传统」教育培训项目

研学与营地教育的产业特点来源于其教学特点的特殊性,在实际的培训课程中,多采用户外大团队教学的模式,其学员均为未成年人,教学的开展周期集中,在服务扎堆的情况下,对学生安全、机构应急处理能力提出了更高的要求。目前研学与营地教育的进校情况不理想,2B、2G 领域,出于学生安全的考虑对课程质量的专业性要求严格,加之在疫情的影响下,可开展活动的户外空间有限,市场环境并不理想。


研学与营地教育市场规模

► 研学教育与营地教育市场规模受疫情影响大幅缩减,但随着疫情的稳定,市场将逐步回暖

2020 年之前,随着政策支持的不断加强,中小学人口的稳定增长,研学与营地教育的市场规模稳定增长,并在 2019 年达到 300 亿人民币。在疫情全球蔓延的情况下,短期内国际游学难以开展,但校内外对于素质教育的全面推进,研学与营地教育整体市场规模将逐步回升,得益于行业市场渗透率和居民消费水平的稳步提升以及对疫情的常态化控制下,研学与营地教育的规模也将缓慢增长,预计在 2023 年突破 430 亿元人民币。


研学与营地教育行业格局

► 行业格局相对分散,头部与尾部占据市场规模相对较少

研学与营地教育行业相对分散,头部两家企业所占行业市场份额不足行业 5%,中小企业占据行业大部分市场份额。


典型企业:新东方国际游学&国内研学&营地教育

 

► 伴随孩子终身成长的全人教育体系,满足不同年龄阶段学生的素质教育和全面成长需求

公司简介

新东方国际游学&营地教育推广管理中心成立于 2005 年,是新东方教育科技集团旗下高端游学品牌,是中国泛游学与营地教育行业的早期开拓者之一,拥有国际游学、国内研学、营地教育三大核心全球教育业务,致力于打造除家庭教育、学校教育之外不可或缺的第三种教育空间。


研学与营地教育行业发展趋势

► 线上、线下融合成为行业新趋势




► 素质教育成为引领教育行业投融资的重要动力

2021 年素质教育总体融资次数达到教育行业整体融资比例的近 41%,成为继 2020 年疫情影响后,教育行业融资的重要动力。根据多鲸教育研究院整理的市场公开数据,虽然一级市场教育行业投融资事件数量连续四年下降,但素质教育赛道投融资数量一直稳居前列,2019 年多达 115 起(占比37.1%)、2020 年多达 76 起(占比 29.6%)。

2021 年上半年素质教育投融资相对集中,主要在 STEAM教育、艺术教育、体育教育 3 个赛道,三个赛道占总融资近 70%,其他细分领域相对分散。


► 头部品牌效应明显,资本进一步助推扩张,稳固地位

2021 年素质教育的投融资轮次主要集中在 A 轮及以前,金额以数千万元及以内为主,受教育政策大环境的影响,主要以前期项目为主,机构试探性投资明显。

据多鲸不完全统计,2021 年素质教育领域在一级市场发生投融资交易至少 54 起,已披露金额超过 30 亿元。与 2020 年相比,今年素质教育企业获融资数量下降,但金额有所增长。火花思维、美术宝、昂立 STEM、布鲁可、核桃编程单轮融资金额均超过亿元人民币。



► 政策引领,素质教育需求刚性增强

· 国家不断推进素质教育,颁布政策引领,完善考试评价制度和招生选拔制度,逐步将体育、美育纳入中考体系,增强素质教育「刚需性」。


· 政策加强对 K12 校外学科培训的限制,给素质教育打开更多空间。


► 监管政策趋于严格,鼓励素质教育机构合规、有序发展

基于 K12 学科培训的「前车之鉴」,政策层面对于素质教育的监管不会放任自流,合规发展将纳入规范重点。根据《关于进一步减轻义务教育阶段学生作业负担和校外培训负担的意见》《国务院办公厅关于规范校外培训机构发展的意见》《教育部办公厅关于进一步明确义务教育阶段校外培训学科类和非学科类范围的通知》等政策精神,天津、江苏等地出台针对非学科教育机构的管理办法,部分要求对标K12学科培训的管理方针。

· 2021 年 11 月 26 日,天津市率先出台针对非学科类校外培训机构新标准,《天津市非学科类(体育类)校外培训机构设置标准(试行)》《天津市非学科类(文化艺术类)校外培训机构设置标准(试行)》《天津市非学科类(科技类)校外培训机构设置标准(试行)》进一步规范非学科校外培训机构培训行为。

· 2021 年 12 月 24 日,江苏发布规范文化艺术类非学科校外培训机构管理办法,并向全社会公开征求意见。



运营内控策略向数字化、精细化、全方位覆盖的方向发展

► 利用有效工具提升运营效率是素质教育管理升级的重要一步


数字化、智能化、精细化水平加深,推动行业发展提速

► 借助专业数字化方案,变劣势为优势,专注核心竞争力塑造

在疫情持续的背景下,技术浪潮已经席卷了整个教育行业,从实践来看,整个教育行业都在新增和加注可线上化的环节,以应对人工经验带来的偏差,提升运营效率是最为基础、最易实施且耗时最短的盈利措施之一。


典型企业:校管家

 

► 专注于为教育者、教育组织和机构提供信息化、数字化服务

公司简介

校管家定位于教育机构信息化和数字化解决方案提供商,专注于为教育机构提供信息化、数字化服务。自 2010 年成立以来,推出校管家智校、校管家云校、小竹通、脸到、师生信、小云爱学、校管家云课等产品线,囊括招生管家、前台管家、教务管家、财务管家、教学管家、家校服务、网报商城、数据决策等业务模块,全方位帮助教育机构提升工作效率和辅助决策支持。

发展历程


业务模式


►「校管家云校」为素质教育机构提供移动化便捷服务

受「双减」政策影响,素质教育成 K12 教培机构的重要转型方向之一。从用户群年龄段来看,素质教育市场与原 K12 学科培训业务的用户群体有所重合,因此成为 K12 教培机构转型的良好方向。 

同时,机构转型素质教育赛道面临的挑战重重, 具体表现为:招生方面,获新客难度增加;运营方面,缺乏研发、管理能力,急需精细化的管理手段提升业务数据;经营方面,缺乏体系化的资金管理能力,等等。 

面对机构转型难题,校管家旗下产品「校管家云校」为素质教育机构提供了移动化便捷服务。基于校管家 11 年服务全国中大型规模教育机构积累的运营管理经验,校管家云校提炼了包括招生引流、学员管理、教务管理、家校服务、数据报表、财务管理 6 大流程在内的办学经营链路,以解决机构的经营管理难题,减轻老师的非教学工作负担。


► 立足产品与技术,助力素质教育企业转型升级战略规划

优势分析

· 团队背景:创始团队扎根教培行业十余年,深知企业运营管理与教培学校业务流程;

· 产品技术:面对教育业务的需求变化,不断更新迭代产品,自成立至今已推出十余种产品,从学校管理招生、财务、教学、教务、家校等业务场景入手,全方位帮助培训机构提升工作效率和辅助决策支持;

· 行业优势:丰富的教育产品服务经验, 覆盖多种教培场景, 提供相匹配的产品; 产品售后有专有工程师现场服务,帮助客户发现与解决问题;

· 产业布局:凭借自身教育产业服务平台的强大链接能力,与有赞、北极星等优质教育服务商深度合作,全面布局教育服务产业,扩展内容服务、营销服务等增值服务。

应用案例


战略规划 

· 产品创新:加强产品端与数据的打通,帮助教培机构实现「课程通、物品通、学员通、客户通、营销通」,加速实现教培机构系统的 「一体化」; 

· 业务布局:开拓素质教育领域,助力更多素质教育机构实现转型与升级。

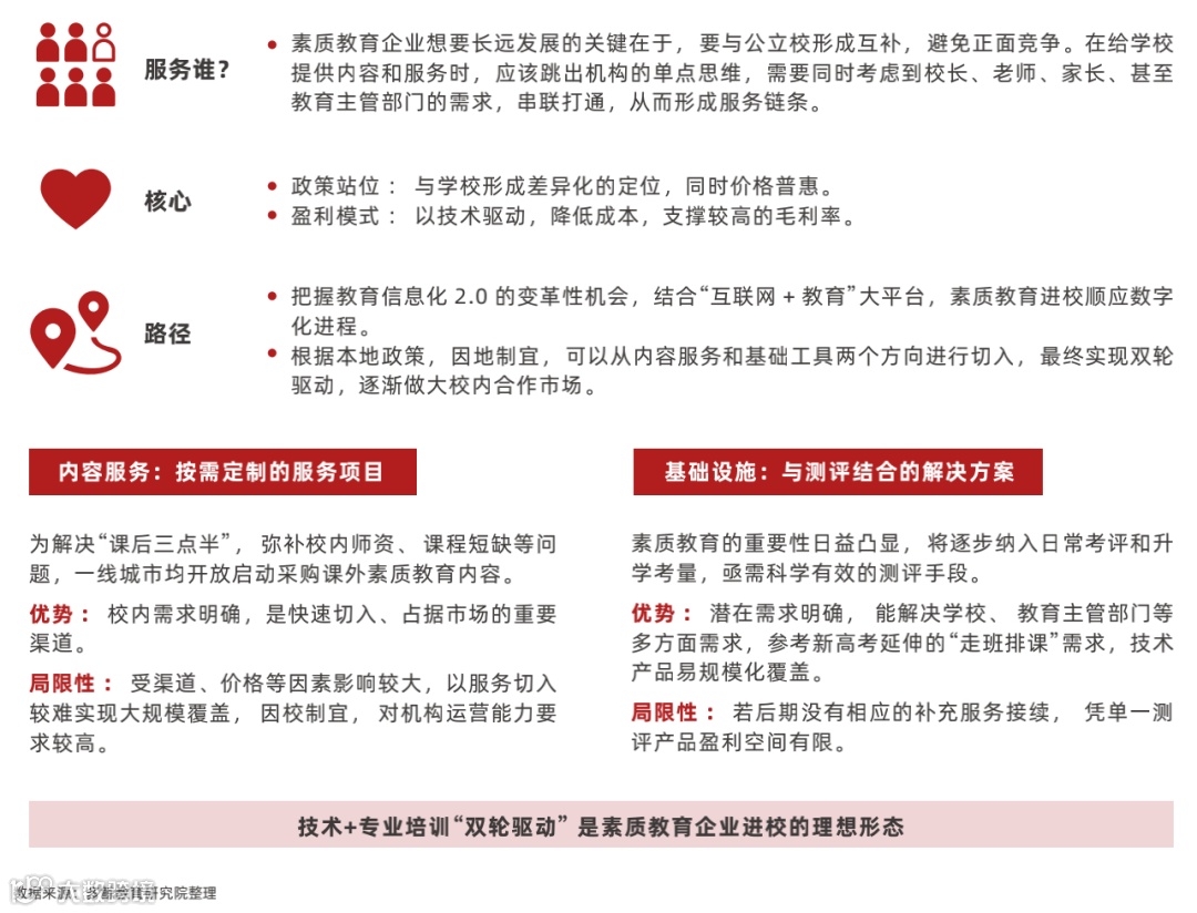
素质教育进校空间广阔

► 素质教育是学校服务的有益补充,企业进校前景广阔

· 政策支持:在中央政策的引导下,各地方政府积极引进校外培训服务课程


· 校内延时服务增加素质教育企业进校时间

2021 年 7 月,教育部举行新闻通气会,介绍义务教育课后服务和暑期托管服务工作有关情况。教育部基础教育司司长吕玉刚在会上介绍,推行课后服务「5+2」模式,即学校每周 5 天都要开展课后服务,每天至少开展 2 小时,结束时间要与当地正常下班时间相衔接。

校内服务延时需要优质的第三方素质教育机构提供支持。

· 素质教育进校市场空间巨大

义务教育阶段学校与学生数量众多,未来市场空间巨大:2020 年,我国义务教育阶段学校 21.1 万所,在校生 1.56 亿人,潜在需求旺盛,随着素质教育进校的渗透率的不断提高,未来市场前景广阔。

素质教育企业进校核心考量和短期路径

► 内容服务、基础工具是素质教育企业进校短期的重要切入点



素质教育行业竞争加剧

►「双减」推动 K12 教培转型素质教育,加剧行业竞争,促进市场发展

受「双减」政策的影响,大量 K12 教培机构急需转型。素质教育行业与 K12 教培相似度高且市场空间巨大,是 K12 巨头转型的良好选择。


入局者众多,综合能力取胜者才能成为行业「赢家」

► 较强产品力、较高运营效率、优质渠道、复合品类等是行业头部具备的典型特征

全国性 K12 教培机构入局素质教育领域,其在人才、渠道、运营、薪酬、标准化管理等领域的长处将有助于跨品类快速扩张,并提高行业门槛。在面对巨头竞争、行业竞争加剧之时,唯有具备较强综合能力的机构才有望走到终局,纵观素质教育各细分赛道头部企业均具备以下特质。

产品力——素质教育竞争力底座

产品力是指产品对目标人群的能力, 在目前投放方式受限的情况下, 产品力的重要性愈加突出。少儿培训领域面临受教育者(学生)和买单方(家长)割裂的现象,因此机构需要同时打动双方受众,才能形成良性且持续的付费循环,这对教育产品提出了更高的要求,一方面需要针对学生,满足其「有教无类」的个性化需求;另一方面在服务过程中需要依靠组织力量做到标准化、精细化、流程化,提升家长对机构的信赖程度,并为双方提供可校验的培训效果闭环评估,通过赛事活动等形式,实现效果外化,结合专业背书,让家长感受到学有所得,学有所用,促进其阶梯式不断解锁新的课程和技能。

运营能力——快速突围核心能力

借助科技手段提升运营效率,增加机构坪效,采用专业运营工具将招生、财务、教学、教务、家校等场景线上化,利用人工智能、大数据等新技术手段辅助运营管理和决策。

单校示范——2B/2G 渠道为王

2C 业务毋庸置疑是机构利润的主要贡献来源,但随着课后 3:30 提供的延时服务等措施的出台,原有的校外素质教育培训需求会很大程度被校内的场景消化掉,当校内能提供普惠且品质及格的素质教育产品时,会有大量这样的用户转向校内,校外留下的是对 「高品质、 高服务」有需求的金字塔尖的用户。因此在进校方面,与当地模范校合作, 更易形成示范效应, 建立口碑, 为后续进校的规模化复制打下基础。

复合品类——满足个性化需求

满足新一代父母的需求,围绕「小需求」提供定制的精品服务,多样化的复合品类在部分机构已经实现落地。例如市面上已出现研学+编程的相关课程,以及以英语为教学语言的青少儿编程课程,和以家庭为场景,用科技满足艺术消遣、学习、进阶等多种需求的机构。以艺术宝为例,已在拓展除美术、音乐兴趣培养之外的,家庭艺术生活等品类。


致谢
(按名字首字母排序)

感谢崔显耿(斯坦星球创始人)、窦昕(豆神教育 CEO)、杜颖(卓越教育集团素质教育产品资深顾问)、冯重光(中信证券教育行业首席分析师)、靳星(东方启明星创始人兼总裁)、李天驰(编程猫创始人兼 CEO)、李晶 (HABA Digital 中国项目负责人)、孙滢(达内教育集团 CEO 兼童程童美未来教育研究院院长)、伍星(校管家董事长)、王旭(树行途创始人)、熊剑明(小熊尼奥 CEO)、叶滨(小叶子北京科技有限公司创始人兼 CEO)、钟鸣(西瓜创客 CEO)、张涛(万国体育 CEO)、朱健(彬复资本创始合伙人)对本报告提供的专业建议和支持。

如需 PDF 文件,请添加多鲸小助手微信【duojingxzs】并备注【素质教育】



推荐阅读


阿里云:中国企业 2020——人工智能白皮书 | 精选报告

视觉+自动驾驶,能爆发怎样的商机? | 精选报告

未来5到10年,中国 5G 产业将进入投资黄金期 | 精选报告

央行数字货币,对商业银行的影响丨精选报告


【声明】内容源于网络
0
0
IT桔子每日投资速递
内容 6810
粉丝 0
IT桔子每日投资速递
总阅读3.7k
粉丝0
内容6.8k