
德勤人工智能研究院日前发布《2021 年中国成长型 AI 企业研究报告》,主要内容如下:
1. 中国成长型 AI 企业概况;
2. 成长型 AI 企业地域分析;
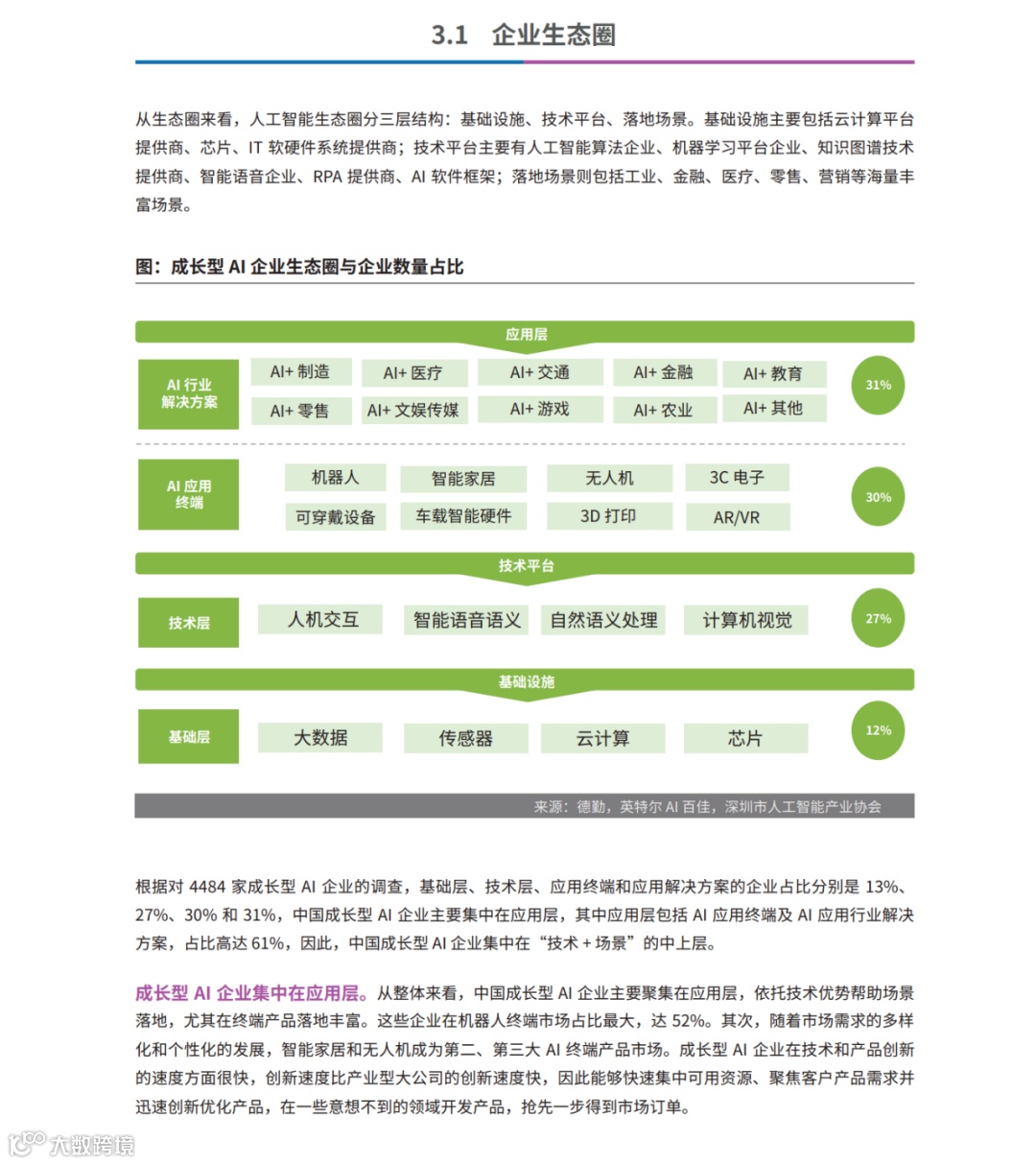
3. 成长型 AI 企业生态圈与应用;
4. 成长型 AI 企业技术发展现状;
5. 成长型 AI 企业关键成功要素;
2021 年中国人工智能市场规模达 2058 亿元,增速 30%,到 2025 年突破 5000 亿元。中国人工智能相关企业总共约 5015 家,其中成长型 AI 企业 4484 家,占到人工智能企业的九成。成长型 AI 企业覆盖的产业领域日趋全面,全行业呈现迅猛发展水平。
以下为报告节选:







在后台对话框回复关键词"成长型AI公司”,
即可获取完整版报告下载链接
推荐阅读
阿里云:中国企业 2020——人工智能白皮书 | 精选报告
视觉+自动驾驶,能爆发怎样的商机? | 精选报告
未来5到10年,中国 5G 产业将进入投资黄金期 | 精选报告
央行数字货币,对商业银行的影响丨精选报告
点
点击【阅读原文】在IT桔子报告库找到更多报告

