大数跨境
0
0

不算不知道:去年资本竟给奶茶投了 80 多亿——《2022 现制茶饮投融资报告》发布

不算不知道:去年资本竟给奶茶投了 80 多亿——《2022 现制茶饮投融资报告》发布 IT桔子每日投资速递
2022-07-19
2
导读:喜茶 5 亿美元,奈雪的茶 2.55 亿美元,蜜雪冰城 20 亿元

来源:IT桔子


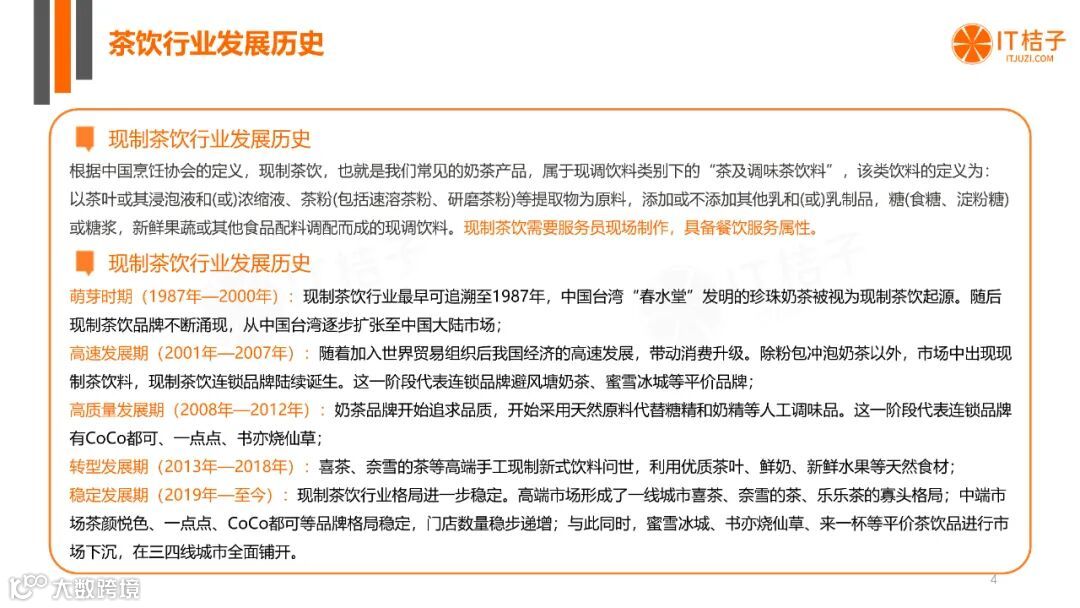
自 2012 年以来,以奶茶为代表的中国现制茶饮行业收获越来越多的关注。
在 2018 年行业投资热度超越 10 亿,从 2012 年到 2018 年,行业年度融资规模由 2 千万增长至 10.68 亿,随后在 2019 年回落至 6.10 亿元。在疫情期期间餐饮受到重大打击,但现制茶饮行业融资仍保持逐年增加的趋势。2021 年融资总额暴增至 83.22 亿。其中喜茶融资 5 亿美元,奈雪的茶融资 2.55 亿美元,蜜雪冰城融资 20 亿元。
与此同时,现制茶饮品牌也在不断的对外投资并购扩张品类。
IT 桔子发布《2022 年中国现制茶饮行业投融资报告》,以下为报告的部分精选内容:


以上内容源自 IT 桔子《2022 年中国现制茶饮行业投融资报告》,在 IT 桔子公众号主页对话框回复【2022茶饮】,免费获取完整报告 PDF。



推荐阅读


↓↓↓ 看更多深度文章,关注IT桔子 ↓↓↓

【声明】内容源于网络
0
0
IT桔子每日投资速递
内容 6810
粉丝 0
IT桔子每日投资速递
总阅读3.3k
粉丝0
内容6.8k