大数跨境
0
0

2022 年一季度高校毕业生就业顺利吗?| 精选报告

2022 年一季度高校毕业生就业顺利吗?| 精选报告 IT桔子每日投资速递
2022-05-26
1


智联招聘近日发布了《供给侧继续承压,景气度降至新低——2022 年一季度高校毕业生就业市场景气报告》,主要内容如下:


1. 高校毕业生就业市场总体情况;
2. 不同职业和行业;
3. 不同区域和城市;
4. 不同企业规模和性质;
5. 总结;

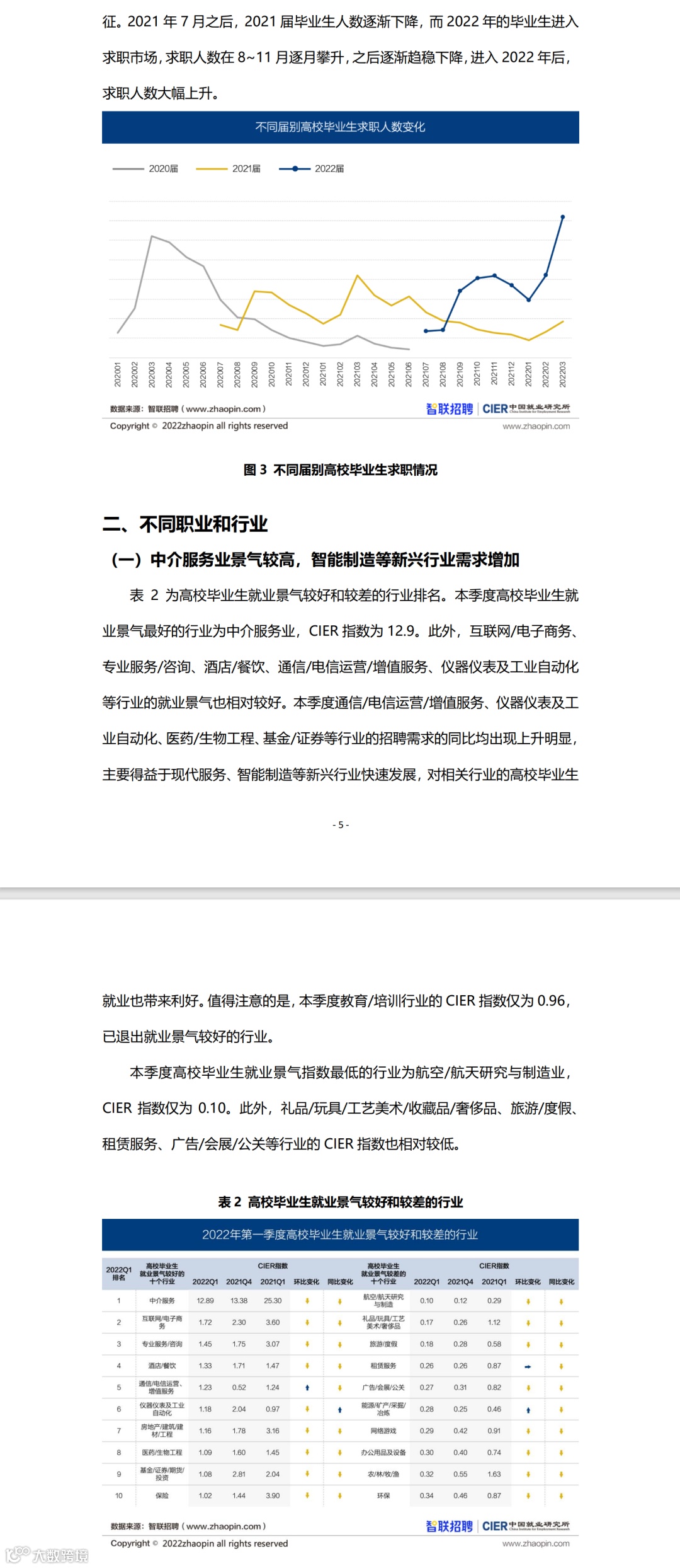
随着国内疫情反复、经济下行等因素影响,2022 年第一季度高校毕业生 CIER 指数为 0.71,降至 2020 年疫情暴发以来最低点,明显低于全国 1.56 的水平。与 2021 年一季度(1.34)和四季度(0.88)相比,本季度高校毕业生就业景气指数同环比均有所下降。


以下为报告节选:



在后台对话框回复关键词"2022就业”,

即可获取报告




更多报告


食品消费品      元宇宙      儿童食品      手术机器人

新茶饮      私域电商     儿童学习用品      剧本推理

AI 创投      医疗健康      2021 独角兽      资本出海


点击“阅读原文”  查看更多报告

【声明】内容源于网络
0
0
IT桔子每日投资速递
内容 6810
粉丝 0
IT桔子每日投资速递
总阅读5.3k
粉丝0
内容6.8k