「地平线是业界极少的直接从北坡攀登珠穆朗玛的科技企业。」2020 年地平线创始人兼 CEO 余凯在五周年致辞里如是说。
确实,这位从百度深度学习研究院出来创业的博士,一直在做一件很难的事情。2015 年,地平线成立,聚焦边缘人工智能芯片,此后数年地平线沿着这个大方向又选中智能驾驶和 AIoT 两个领域。
AI 芯片的研发,放在 2022 年也不是算好走的路,往回看 6、7 年,无疑更是披荆斩棘。但地平线的这条珠穆朗玛攀登之路,所幸始终有顶配外部装备的加持——来自风投的资金,从第一天起就在护送这家创业公司,无论创投市场经历怎样的寒冬、凛冬、绝望,资本对地平线的偏爱从未间断。
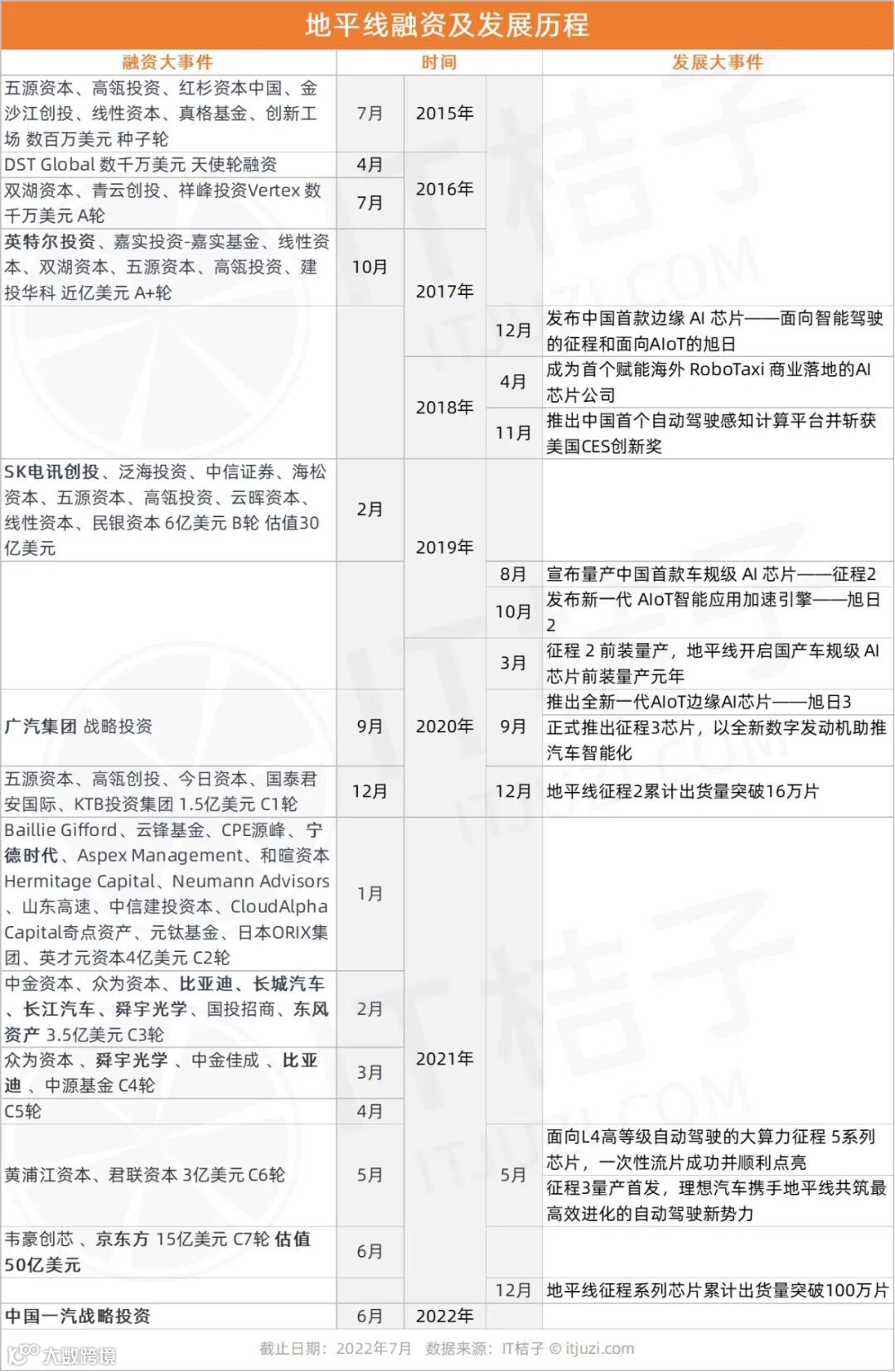
据 IT 桔子统计,截至 2022 年 7 月,地平线已完成 13 轮融资,平均每年融资两轮,仅公开的融资金额已超 30 亿美元。
就在刚过去的 6 月,地平线再传融资消息,投资方为一汽集团。
是故事讲得好?还是资本狂热?还是地平线真的强?我们试图梳理这家能在资本圈连续当「香饽饽」7 年的创业公司融资发展之路。

这件「奇怪」的事儿上,红杉、高瓴都来了
「我们 15 年成立,大家觉得地平线做的事情太奇怪了,没人听得懂。你要做个人脸识别,投资人能听懂,能不能做大不知道,但是有用。你说你要做 AI 芯片——这什么玩意?我们早期见了七八十个投资人,一分钱都不给。」
3 年前地平线创始人余凯接受媒体采访时曾这样表述。
确实,在 2015 年 AI 还是一个「黑匣子」,市场对 AI 的想象基本还是概念状态,彼时直接选择做 AI 芯片,确实是一件「奇怪」的事,可以想象在当年,余凯一遍遍向投资人介绍——公司要做的是「为自动驾驶汽车、智能摄像头等终端设备安装『大脑』」。
可能大多数投资人都觉得这是一件「异想天开」的事儿吧。但「异想天开」的事儿也能遇到「伯乐」,毕竟要做这件事的人是一匹「汗血宝马」。
「汗血宝马」何许人?——正是地平线创始人余凯。在百科关于余凯的介绍里有这样一句话:中国深度学习技术主要推动者。
「推动者」的意义非凡,而余凯也确实担得起这一称号。余凯和人工智能、深度学习的连接最早可追溯到其大学时期。据悉他在南京大学读本科期间,就对人工智能和神经网络非常痴迷,到硕士阶段,他已经在尝试用神经网络来研究语音系统的处理。
之后余凯担任过美国 NEC 研究院部门主管、西门子数据挖掘部门资深研究员。创办地平线之前,余凯任职百度,期间负责百度在语音、图像、音频等领域面向互联网和移动应用的技术研发。另外余凯还组建百度深度学习研究院(IDL)。IDL 是百度历史上首次成立的研究院,由李彦宏亲自任院长,余凯为常务副院长。
种种经历,让余凯足以在人工智能领域有一定的话语权。我们不知道余凯自身的背景背书究竟起了多大作用,总之最终地平线拿到了创立之初的第一笔钱——
数百万美元,由五源资本、高瓴投资、红杉中国、金沙江创投、线性资本、真格基金、创新工场共同出资;9 个月后,地平线又获 DST 创始人 Yuri Milner 青睐,并顺利拿到数千万美元天使轮投资。后者是俄罗斯投资大鳄,曾投资多家全球知名互联网和高科技公司,如 Facebook、京东、阿里等。
时间再往后推 3 个月,地平线又获双湖投资、青云创投和祥峰投资的重量级投资,高瓴、金沙江、线性资本和真格基金等种子轮投资机构继续跟投。
由此,地平线在成立 1 年之内完成 3 轮融资,背后站台资本已经星光熠熠。此时距离地平线首款芯片正式发布还有将近 1 年半的时间。
在 2015 年蓬勃的资本市场大背景下,即便前路看上去漫漫而艰险,余凯团队本身确实可以撬动这些资本。
成立不到 4 年,成估值 30 亿美元独角兽
就在这一年半的时间里,地平线又拿下英特尔的投资。2017 年 10 月,地平线宣布完成由英特尔领投,嘉实投资、线性资本、双湖资本、五源资本、高瓴投资、建投华科跟投的近亿美元 A+轮融资。
英特尔的入局,让地平线有了真正意义上的战略投资者——这只是开始,几年后地平线的投资方中,战略投资者早已不是什么新鲜事儿,反而是纯金融资本再想入局,很难。当然,这是后话。
此轮融资两个月后,即 2017 年 12 月,地平线发布中国首款边缘 AI 芯片——面向智能驾驶的「征程」和面向 AIoT 的「旭日」。
时间来到 2018 年,这也是地平线自成立至今,唯一没有公布融资的年份。这一年地平线成为「首个赋能海外 RoboTaxi(自动驾驶出租车)商业落地」的 AI 芯片公司;同年年底地平线推出「中国首个自动驾驶感知计算平台」并斩获美国 CES 创新奖。
「芯片发布+商业落地+官方认证」,2019 年初地平线再获资本关注,获 SK 电讯创投、泛海投资、中信证券、海松资本、五源资本、高瓴投资、云晖资本、线性资本、民银资本 6 亿美元 B 轮融资,投后估值 30 亿美元,地平线成名副其实的独角兽公司。
「征程 2」出货量超 10 万,大 C 轮投资方阵容豪华
2019 年 8 月,地平线正式宣布量产中国首款车规级人工智能芯片——征程二代。2020 年 3 月,长安汽车全球直播发布主力新品车型 UNI-T。该款车型即内置中国首款车规级 AI 芯片——地平线征程二代;6 月 UNI-T 正式量产上市,地平线开启车规级 AI 芯片的前装量产元年。
自此,在车规级「芯荒」的环境下,地平线成 VC/PE 及车企之间疯抢的「香饽饽」。
先是 2020 年 9 月获广汽集团战略投资,同年年底地平线开启长达 7 轮的大 C 轮融资,该轮总融资金额超 25 亿美元,投后估值超 50 亿美元。这一系列的 C 轮投资方阵容豪华,除今日资本、中金资本等新 VC/PE 入局外,产业资本宁德时代、比亚迪、长城汽车、长江汽车、东风资产、京东方也赫然在列。
2020 年 12 月 22 日,地平线透露:「已经启动总额预计超过 7 亿美元的 C 轮融资」。最后 7 个 C 过去,挤进来的资本总金额已是原定目标的 3-4 倍。
如果要探讨其背后原因——2020 年 12 月,地平线完成 1.5 亿美元 C1 轮融资,同月地平线宣布征程 2 累计出货量突破 16 万片;2021 年 1-4 月,地平线按部就班完成 C2 轮到 C5 轮融资。
到 5 月,理想 ONE 搭载两颗征程 3 芯片上市,征程 3 实现量产首发,另外这两颗征程 3 芯片给理想带来 NOA(导航时自动驶入/驶出高速公路匝道)功能。同月地平线完成黄浦江资本、君联资本 3 亿美元 C6 轮融资,自此地平线大 C 轮合计融资金额已超 10 亿美元。
除此,该月还有一件事不得不提,那就是地平线面向 L4 高等级自动驾驶的大算力征程 5 系列芯片,一次性流片成功并顺利点亮,由此地平线完成从「智能驾驶」到「自动驾驶」的升级。
次月,地平线即完成韦豪创芯 、京东方 15 亿美元 C7 轮融资——大 C 轮融资结束,投后估值 50 亿美元。同年底,地平线宣布征程系列芯片累计出货量突破 100 万片。
时间来到 2022。4 月比亚迪(地平线 C3 轮投资方)与地平线正式宣布达成定点合作,比亚迪将在其部分车型上搭载征程 5,实现高等级自动驾驶功能。
按照计划,搭载地平线征程 5 的比亚迪车型最早将于 2023 年中上市。据悉比亚迪是首家官宣搭载地平线征程 5 芯片的车企。可以想象等到比亚迪上市,高性能、大算力的征程 5 芯片即实现量产,对于地平线来说,将是新的发展纪元,到那时地平线在一级市场的估值可能还会飙升。
因此,资方想再次入局,如今或许是较好的时间窗口——在比亚迪与地平线官宣 2 个月后,地平线再完成新一轮战略融资,投资方为中国一汽。可能此刻对地平线来说,挑选合适的投资方也成为战略发展的一部分。
到此时,地平线作为一家创业公司,与资本之间的故事,几乎达成了「你扶我上马,我带你走远」。再往后,它会进入与自己的「甲方」们合作的新阶段。
瞄准一件事,对外投资亦是如此

地平线的 7 年,车规级芯片出货量超百万、Alot 边缘芯片被广泛应用、从吸引资本关注到资本挤破头想进来......而在自身发展的同时,地平线对外投资的步伐也从未停止,但可以看到的是,地平线的对外投资全围绕自己的业务主线,专心做一件事。
2016 年刚完成 A 轮融资的地平线就参与人脸识别技术公司中科视拓数千万人民币天使轮融资。众所周知人脸识别技术是人工智能的基础;2017 年地平线又参投人工智能应用软硬件研发商 OPEN AI LAB,而地平线之后发展路线也是软硬结合的 AI 芯片公司。
2018 年,此时地平线已经发布中国首款边缘 AI 芯片,下一步要做的就是实现量产,在这一年地平线合计参投 3 家公司,分别为线下空间数字化与智能化 Aibee 爱笔智能、车联网服务及产品提供商车道君安、AI 视觉终端产品云服务商百目科技。
2019 到 2021 年是地平线征程 2 和征程 3 实现量产,L4 高等级自动驾驶大算力征程 5 芯片研发的时期,简单来说就是实现智能驾驶芯片量产,向自动驾驶领域迈进。2021 年地平线对外投资也正好契合这一发展路线——
2021 年地平线有 4 笔对外投资,除 6 月参投一家智能驾驶高性能软件平台映驰科技外,其他 3 笔均集中在自动驾驶领域:2 次参投自动驾驶传感器研发商鉴智机器人,1 次参投自动驾驶技术研发商领骏科技。
地平线现在的估值在 60 亿美元左右。根据 IT 桔子数据,当前中国独角兽企业有 337 家,超过 60 亿美元估值的有 40 家,包括千亿级别的字节跳动、蚂蚁集团;百亿级别的京东科技、大疆、极兔速递、小红书、sheIn、元气森林等。
余凯说,他相信到 2025 年,地平线可成为数百亿美金价值的世界级企业。
当下在全球汽车芯片荒、国产替代、智能汽车高速发展的几个外在因素叠加下,如无意外,地平线仅依靠车载智能芯片就会让它很快踏上百亿美金之路。
推荐阅读
-
每年 2000 亿投资进入芯片领域,「中国芯」创投正蓬勃 | 《2022芯片半导体投融资报告》发布
-
「中国芯」背后的资本局——Top10 玩家,4 个是国资,红杉只能排第 9
-
两轮车智能化,一个被忽视的千亿市场 -
巨头争霸,千亿起步,市值 TOP 10 的芯片公司被 VC 投到的竟只有两家?
-
中国传奇教授李泽湘,正在批量制造独角兽
-
「四大买方」屹立游戏市场:《2022 年中国游戏行业投融资发展报告》正式发布 | IT桔子报告
↓↓↓ 看更多文章,点击下方名片 ↓↓↓

