来源 | 弗若斯特沙利文(转载请注明来源)
近日,弗若斯特沙利文(Frost & Sullivan,简称“沙利文”)发布《AI 大模型市场研究报告(2023)——迈向通用人工智能,大模型拉开新时代序幕》。
报告认为,伴随基于大模型发展的各类应用的爆发,尤其是生成式 AI,促使大模型带来的价值进一步升级到人类生产力工具的颠覆式革新,逐渐拉开了通用人工智能(AGI)的发展序幕。
在通往AGI时代的旅程上,大模型和人类反馈的强化学习(RLHF)的结合,不仅重构了AI开发范式,未来软件80% 的价值将由 AI 大模型提供,剩余 20% 会由提示工程和传统业务开发组成,开发者的生产力将得到极大释放;与此同时,AI的发展也将由之前单向发展的数据飞轮升级到不断迭代进化的智慧飞轮,更高效的解决海量的开放式任务。
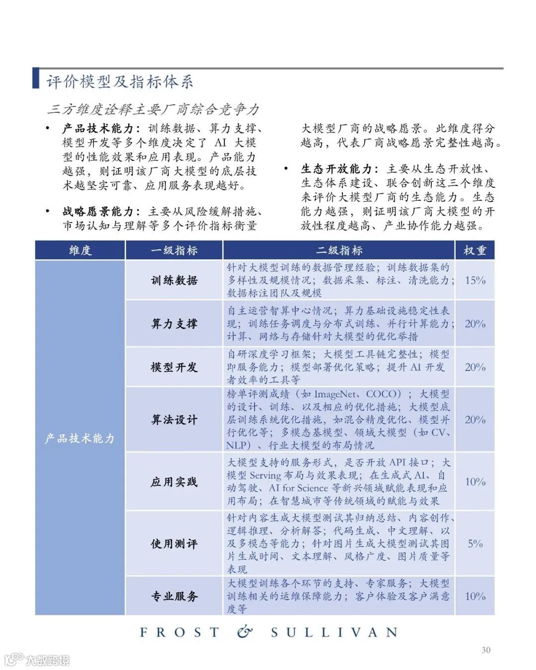
报告指出,中国大模型厂商的成功因素主要包括:全栈大模型训练与研发能力、业务场景落地经验、AI安全治理举措、以及生态开放性4个方面,其中全栈大模型训练与研发能力还包括数据管理经验,AI基础设施建设与运营,以及大模型系统和算法设计3个部分。这些成功因素分别体现着大模型厂商的产品技术能力、战略愿景能力、生态开放能力三个维度。
基于这三个维度,沙利文制定了超过70个评估指标,对大模型厂商进行了全面的能力评估。
关键发现点
AI大模型的高速发展离不开底层技术支持和应用场景迭代。大模型作为AGI时代的曙光,相关厂商也将迎来广阔的发展空间。本报告将呈现从发展现状、驱动因素洞察AI大模型厂商竞争与发展关键点,并推演竞争格局的逻辑分析过程:
前瞻洞察
通向AGI的技术路径具有多元性,目前大模型是最佳实现方式。大模型具有强大的泛化性、通用性和实用性,能够降低AI开发门槛、提高模型精度和泛化能力、提高内容生成质量和效率等多种价值,实现了对传统AI技术的突破,并成为AGI的重要起点。
进而将AI发展由数据飞轮升级到智慧飞轮,最终迈向人机共智。大模型和人类反馈的强化学习(RLHF)的结合,进一步重构了AI开发范式,进入大模型主导的软件2.0时代。另一方面,AI开发则形成新的“二八定律”,开发者的生产力将得到极大释放。
驱动因素
大模型“基础设施-底层技术-基础通用-垂直应用”发展路线逐渐清晰,国内各厂商加速战略布局,加大资金和技术投入,迎头赶上全球大模型产业化浪潮,本土化大模型迎来发展新机遇。整体上,行业驱动因素主要包含三个层面:
1
政策端:政策环境持续优化,赋能AI大模型市场高速发展。
2
供给端:下一代AI基础设施等快速发展,助力大模型应用落地。
3
需求端:AI市场高景气,大模型下游行业需求旺盛。
行业观点
大模型未来发展将趋于通用化与专用化并行、平台化与简易化并进。同时,MaaS模式将成为AI应用的全新形式且快速发展,重构AI产业的商业化结构生态,激发新的产业链分工和商业模式。未来,大模型将深入应用于用户生活和企业生产模式,释放创造力和生产力,活跃创造思维、重塑工作模式,助力企业的组织变革和经营效率,赋能产业变革。
关键成功因素
大模型面临算力需求大、训练和推理成本高、数据质量不佳等挑战。一个可对外商业化输出的大模型的成功,要求其厂商拥有全栈大模型训练与研发能力、业务场景落地经验、AI安全治理举措、以及生态开放性4大核心优势,才能保证其在竞争中突出重围。其中,全栈大模型训练与研发能力还包括数据管理经验,AI基础设施建设与运营,以及大模型系统和算法设计3个关键要素。
竞争格局
在竞争格局渐趋明晰的过程中,相关厂商需跨越技术、人才、资金等壁垒,在产品技术能力、战略愿景能力、生态开放能力三大维度上展开角逐。通过遴选,报告选择了5家大模型厂商,分别为商汤、百度、阿里巴巴、华为、腾讯,评价模型包含15个一级指标、56个二级指标,对厂商大模型的各个能力进行评估。
用户建议
通过此报告能够了解大模型厂商的竞争态势,关注领先厂商,内部创建大模型战略文件,明确其优势、带来的风险和机遇,以及部署路线图,针对具体的用例,权衡模型的优势和风险,并选择合适场景试点、评估大模型的应用价值。
具体内容如下

