
查看咨询企业和产业数据,请联系400-023-5320
图文|撼地编辑部
基本概况
智能传感器是一种创新型传感器,它内置微处理器,具备出色的信息采集、处理和交换能力。相比传统传感器,智能传感器具备三大突出优势:首先,借助先进的软件技术,它能实现高精度、低成本的信息采集;其次,它具备一定的编程自动化能力,提高了使用便捷性;最后,智能传感器功能丰富多样,可满足不同应用场景的需求。
市场规模
随着物联网、工业互联网、智能制造等行业的迅猛发展,传统传感器正逐步向智能传感器转型。据统计,2022年我国智能传感器市场规模达1190.2亿元,较上年增长了16.64%。根据我国信通院的数据预测,2023年我国智能传感器市场规模将增至1429.6亿元,到2024年将进一步增长至1643.1亿元。
从应用市场占比来看,汽车电子行业仍是收入占比最大的行业市场,2022年占比约为24.1%。工业制造和消费电子领域紧随其后,市场占比分别达到22.0%和19.6%。网络通信和医疗电子领域也占据了一定的市场份额,分别占比17.6%和9.7%。
产业链图谱
上游的设计和原材料供应是智能传感器制造的基础,它们的质量和性能直接影响到中游的制造和下游的应用。
中游的加工制造与封装测试是智能传感器制造的核心环节,需要采用先进的制造技术和设备,确保产品的质量和性能。
下游的终端产品制造是智能传感器应用的领域,主要涉及消费电子、工业控制、汽车电子、医疗电子等领域。
总的来说,智能传感器的产业链包括上游的设计、原材料和生产设备供应,中游的加工制造与封装测试,以及下游的终端产品制造。
重点企业
我国传感器行业目前面临着“散、小、低、弱、缺芯”的现状,大约60%的敏感元件和传感器仍依赖进口,高端传感器的研发与制造能力存在较大短板。从行业竞争格局来看,已经初步形成了一些具有优势的企业,如韦尔股份、兆易创新、华润微、华工科技、歌尔股份等。然而,除了这些大型企业外,其余市场参与者主要是中小型制造类企业。
受人工智能、人形机器人、智能家电、智能汽车等行业的影响,我国传感器领域的投融资市场持续火爆。MEMS传感器、六维力矩传感器、柔性传感器、激光雷达、光纤传感器等产品受到了资本市场的广泛关注。
根据数据统计,2022年我国智能传感器行业投融资事件数量达到了131件,投融资金额达到了176亿元。而在2023年的前10个月,我国智能传感器行业投融资事件数量达到了70件,投融资金额达到了61.53亿元。这一趋势表明,随着科技的不断进步和市场的不断扩大,我国智能传感器行业将继续保持强劲的发展势头,吸引更多的投资和关注。
区域分布
从我国智能传感器企业的注册省市分布来看,智能传感器行业的企业主要分布在广东、江苏和浙江地区。广东地区作为我国经济发展最为活跃的地区之一,拥有众多的高科技企业和完善的产业链,为智能传感器企业的发展提供了良好的环境和条件。江苏和浙江地区也是我国经济发达的地区,拥有较强的制造业基础和创新能力,为智能传感器企业的发展提供了有力支持。
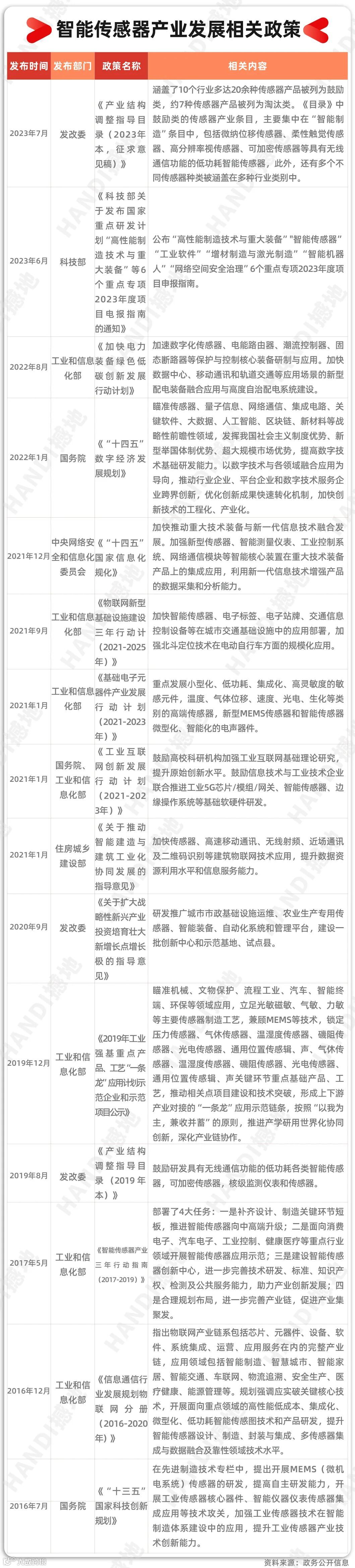
相关政策
400-023-5320
重庆市北部新区金渝大道68号4栋第25、26层
