
查看咨询企业和产业数据,请联系400-023-5320
图文|撼地编辑部
基本概念
光热发电是一种将太阳能转化为电能的技术,其过程涉及将太阳的光能转化为热能,再将热能转化为机械能,最终产生电能的过程。
以下是太阳能光热发电的原理步骤:
(一)光能转化为热能
光热电站通过使用聚光器或反射器,将太阳的直射光聚焦并反射到吸热器上。吸热器通常包含吸收太阳能的表面,如太阳能吸热管或反射镜。当太阳光聚焦在吸热器上时,吸热器内的工作流体(通常是油或盐)会被加热,将光能转化为热能。
(二)热能转化为机械能
加热后的工作流体会被用来产生高温高压的蒸汽。这些蒸汽可以用于驱动汽轮机或发动机,将热能转化为机械能。汽轮机的旋转运动产生动力,就像传统的火力发电站一样。
(三)机械能转化为电能
机械能驱动的发电机将机械能转化为电能。这些发电机通常使用电磁感应的原理,通过旋转磁场和线圈来生成电流。这产生的电流可以通过变压器升压,以适应电网的电压要求,并输送到电网中供人们使用。
按照聚光方式来划分,光热发电分为塔式、槽式、线性菲涅尔式、碟式四种技术路线,其中塔式和碟式为点聚焦,槽式和线性菲涅尔式为线聚焦。
目前,应用较为广泛的为槽式和塔式技术路线,我国光热装机则采用塔式技术较多,占比63%,槽式占比26%,线菲式约11%。

市场规模
光热发电作为一种清洁能源技术,具有很大的潜力,可以减少对传统化石燃料的依赖,降低温室气体排放,同时充分利用太阳能资源。
中国政府一直在积极推动可再生能源领域的发展,这对光热发电行业的增长提供了有利条件。
2022年中国光热发电行业的规模约为931亿元。根据预测,到2025年,该行业的规模有望增至2356亿元。这意味着在2023年至2025年的三年内,该行业市场规模将扩大1425亿元,年均复合增速为36%。
这一增长趋势表明,中国光热发电行业正经历着迅猛的发展,受到了广泛的关注和投资。

预计未来几年,光热发电技术将进一步成熟,成本可能会下降,同时政策支持和市场需求也将继续增加。这将有助于推动中国光热发电行业保持快速增长,并为可持续能源的发展做出贡献。
产业链图谱
光热发电产业链包括聚光、吸热、辅热/换热、发电四个主要部分,以及项目设计/总包环节和系统集成环节,这些环节共同构成了光热发电技术的完整产业链。

整个光热发电产业链的多样性反映了该领域的复杂性和多元性。目前,虽然中国光热发电产业链条完整,相较其它可再生能源,我国光热发电行业起步晚、项目经验不足,光热发电项目的规划与建设并未完全放开。
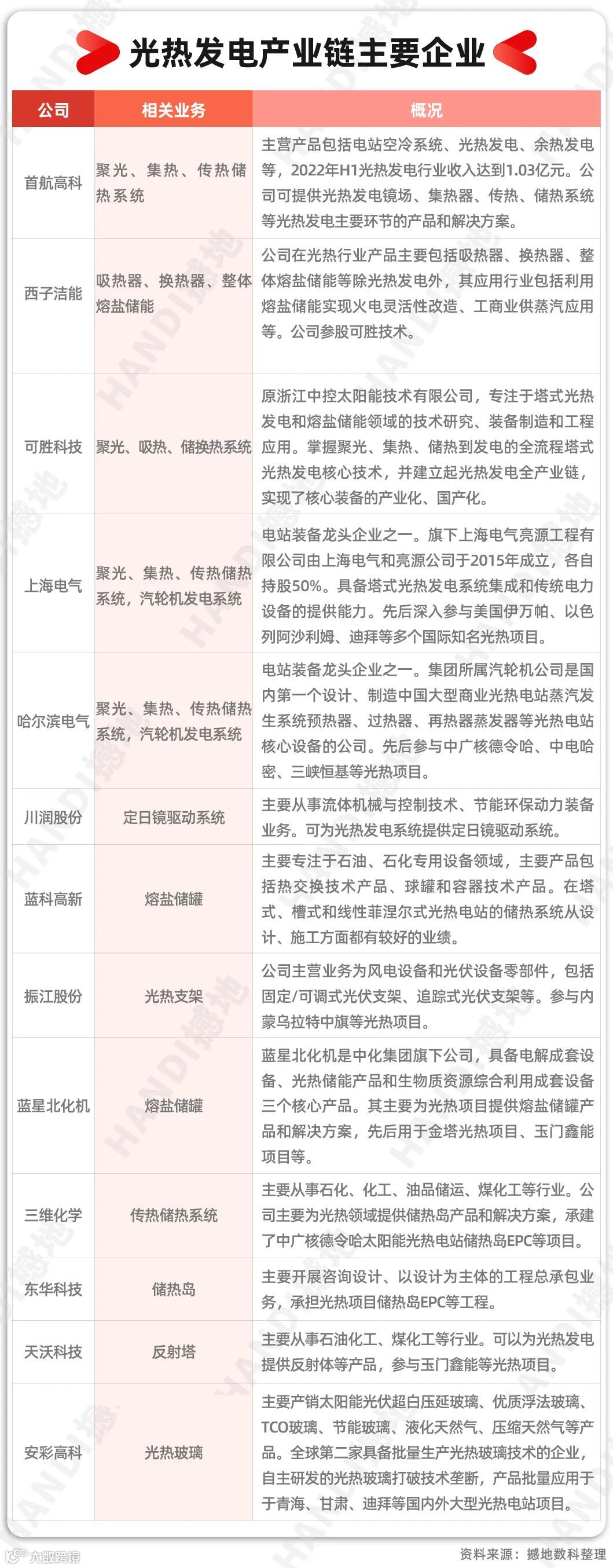
重点企业
截至2022年,中国光热发电产业链涉及的企事业单位数量约为600家。具体来说,这些企业主要分为以下几个部分:
(一)聚光领域
约有170家企业从事聚光技术的研发、制造和应用。聚光是将太阳光集中到吸热器上的关键步骤,因此在光热发电系统中具有重要地位。
(二)吸热领域
吸热器是将太阳能转化为热能的关键组件,约有110家企业从事吸热器的制造和研发工作。
(三)辅热/换热领域
这个领域涉及到与储热系统相关的技术和设备,有约110家企业致力于辅助加热和热能传输方面的工作。
(四)发电领域
发电环节包括将热能转化为电能的过程,大约有90家企业专注于光热发电技术的研发和应用。
(五)项目设计/总包环节
项目设计和总包是将各个环节协调整合的关键,大约有60家企业提供项目设计和总包服务。

截至2022年底,中国已成功建设并完成了9个太阳能热发电示范项目,总装机容量达到550MW。
这些示范项目采用了不同的太阳能热发电技术,包括6个塔式项目、2个槽式项目和1个线菲式项目。


未来展望
对于光热发电产业的长期展望,有以下几个关键点:
(一)清洁能源比例提升
光热电站作为一种清洁能源,有望在未来长期内提升新能源发电比例。其具备储能特性,可以弥补可再生能源波动性的问题,为电力系统提供稳定的电力供应。
(二)稳定器作用
光热电站不仅可以提供清洁电力,还可以扮演类似于传统火电的稳定器作用,有助于平稳调节电力系统的负荷。这使得光热电站在新能源普及过程中具有重要地位。
(三)规模扩大
随着光热电站规模的扩大,光热发电有望成为我国新型电力系统的重要组成部分。根据2009年973项目的成果,中国太阳能热发电的潜力巨大,可以达到600GW以上的规模。而目前的投运规模相对较小,仅为0.6GW左右,发展潜力高达1000倍。
(四)政策支持
国家能源局于2023年3月发布了关于推动光热发电规模化发展的通知,力争在“十四五”期间,全国光热发电每年新增开工规模达到3GW左右。政策支持将促进光热发电产业的快速发展。

总的来说,光热发电产业在长期内具有巨大的发展潜力,有望为我国清洁能源转型和电力系统的稳定运行做出积极贡献。政策、技术和市场的综合推动将有助于光热发电规模不断扩大,实现可持续发展。
— end —



联系我们
400-023-5320
重庆市北部新区金渝大道68号4栋第25、26层



