
为科学、全面评价海绵城市建设成效,住房城乡建设部近日出台《海绵城市建设绩效评价与考核办法(试行)》。按照住房城乡建设部《海绵城市建设技术指南》要求开展海绵城市建设的城市,应依据本办法对建设效果进行绩效评价与考核。
住房城乡建设部负责指导和监督各地海绵城市建设工作,并对海绵城市建设绩效评价与考核情况进行抽查;省级住房城乡建设主管部门负责具体实施地区海绵城市建设绩效评价与考核。住房城乡建设部将对绩效评价与考核工作中存在弄虚作假、瞒报、虚报等情况的城市予以通报。
评价考核指标和要点海绵城市建设绩效评价与考核指标分为水生态、水环境、水资源、水安全、制度建设及执行情况、显示度六个方面,包括6大类别、18项指标。
一、水生态■控制年径流总量
■恢复河湖水系生态岸线
■保持地下水位稳定
■缓解城市热岛效应
二、水环境■地表水系杜绝黑臭现象,地下水水质不低于III类或较建设前不恶化■有效控制雨水径流污染、合流制管渠溢流污染
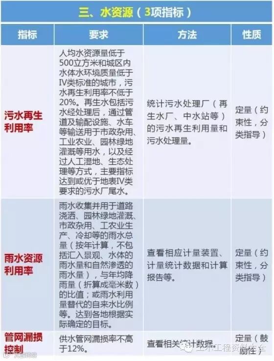
三、水资源■加大污水再生利用■加大雨水收集利用■控制管网漏损
四、水安全■显著减轻积水程度,有效防范城市内涝■饮用水水源地、自来水厂出厂水、管网水和龙头水等水质达到国家标准要求
五、制度建设及执行情况■建立相关建设规划的管理制度和机制■划定并管理蓝线、绿线■制定技术规范和标准■建设投融资、PPP制度机制■吸引社会资本参与,落实政府责任,考评建设成果■促进相关企业发展
六、显示度■形成连片、达标的海绵城市建设区域
评价考核阶段海绵城市建设绩效评价与考核采取实地考察、查阅资料及监测数据分析相结合的方式,分城市自查、省级评价、部级抽查三个阶段进行。
一、城市自查海绵城市建设过程中,各城市应做好降雨及排水过程监测资料、相关说明材料和佐证材料的整理、汇总和归档,按照海绵城市建设绩效评价与考核指标做好自评,配合做好省级评价与部级抽查。
二、省级评价省级住房城乡建设主管部门定期组织对本省内实施海绵城市建设的城市进行绩效评价与考核,可委托第三方依据海绵城市建设评价考核指标及方法进行。绩效评价与考核结束后,将结果报送住房城乡建设部。
三、部级抽查住房城乡建设部根据各省上报的绩效评价与考核情况,对部分城市进行抽查。
附件海绵城市建设绩效评价与考核办法(试行)
第一条 为推进城市生态文明建设,促进城市规划建设理念转变,科学评价海绵城市建设成效,依据住房城乡建设部《海绵城市建设技术指南》,制定本办法。
第二条 按照住房城乡建设部《海绵城市建设技术指南》要求开展海绵城市建设的城市,应依据本办法对建设效果进行绩效评价与考核。
第三条 住房城乡建设部负责指导和监督各地海绵城市建设工作,并对海绵城市建设绩效评价与考核情况进行抽查;省级住房城乡建设主管部门负责具体实施地区海绵城市建设绩效评价与考核。
第四条 海绵城市建设绩效评价与考核,坚持客观公正、科学合理、公平透明、实事求是的原则;采取实地考察、查阅资料及监测数据分析相结合的方式。
第五条 海绵城市建设绩效评价与考核指标分为水生态、水环境、水资源、水安全、制度建设及执行情况、显示度六个方面,具体指标、要求和方法见附件。
第六条 海绵城市建设绩效评价与考核分三个阶段:
城市自查。海绵城市建设过程中,各城市应做好降雨及排水过程监测资料、相关说明材料和佐证材料的整理、汇总和归档,按照海绵城市建设绩效评价与考核指标做好自评,配合做好省级评价与部级抽查。
省级评价。省级住房城乡建设主管部门定期组织对本省内实施海绵城市建设的城市进行绩效评价与考核,可委托第三方依据海绵城市建设评价考核指标及方法进行。绩效评价与考核结束后,将结果报送住房城乡建设部。
部级抽查。住房城乡建设部根据各省上报的绩效评价与考核情况,对部分城市进行抽查。
第七条 对海绵城市建设绩效评价与考核工作中存在弄虚作假、瞒报、虚报等情况的城市,将予以通报。
第八条 本办法由住房城乡建设部负责解释,自发布之日起试行。



