
序号 |
项目 |
备注 |
1 |
二级建造师临考最后提分计划 |
|
2 |
一级建造师课程,限时1折 |
|
3 |
造价工程师课程,限时1折 |
|
4 |
消防工程师课程,限时1折 |
|
5 |
监理工程师课程,限时1折 |
|
6 |
注册安全工程师课程,限时1折 |
2018一级消防工程师备考已经开始,部分消防新规范已经开始实施,2018《建筑设计防火规范》在10月1日开始实施,今日,优路教育整理了《建筑设计防火规范》修订条文及条文说明,供各位考生备考使用。
第一页:《建筑设计防火规范》修订条文及条文说明(1)
第二页:《建筑设计防火规范》修订条文及条文说明(2)
5.1 建筑分类和耐火等级
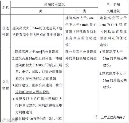
5.1.1 民用建筑根据其建筑高度和层数可分为单、多层民用建筑和高层民用建筑。高层民用建筑根据其建筑高度、使用功能和楼层的建筑面积可分为一类和二类。民用建筑的分类应符合表5.1.1的规定。

注:
1.表中未列入的建筑,其类别应根据本表类比确定。
2.除本规范另有规定外,宿舍、公寓等非住宅类居住建筑的防火要求,应符合本规范有关公共建筑的规定;
3.除本规范另有规定外,裙房的防火要求应符合本规范有关高层民用建筑的规定。
【条文说明】
本条对民用建筑根据其建筑高度、功能、火灾危险性和扑救难易程度等进行了分类。以该分类为基础,本规范分别在耐火等级、防火间距、防火分区、安全疏散、灭火设施等方面对民用建筑的防火设计提出了不同的要求,以实现保障建筑消防安全与保证工程建设和提高投资效益的统一。
(1)对民用建筑进行分类是一个较为复杂的问题,现行国家标准《民用建筑设计通则》GB 50352将民用建筑分为居住建筑和公共建筑两大类,其中居住建筑包括住宅建筑、宿舍建筑等。在防火方面,除住宅建筑外,其他类型居住建筑的火灾危险性与公共建筑接近,其防火要求需按公共建筑的有关规定执行。因此,本规范将民用建筑分为住宅建筑和公共建筑两大类,并进一步按照建筑高度分为高层民用建筑和单层、多层民用建筑。
(2)对于住宅建筑,本规范以27m作为区分多层和高层住宅建筑的标准;对于高层住宅建筑,以54m划分为一类和二类。该划分方式主要为了与原国家标准《建筑设计防火规范》GB 50016-2006和《高层民用建筑设计防火规范》GB 50045-1995中按9层及18层的划分标准相一致。
对于公共建筑,本规范以24m作为区分多层和高层公共建筑的标准。在高层建筑中将性质重要、火灾危险性大、疏散和扑救难度大的建筑定为一类。例如,将高层医疗建筑、高层老年人照料设施划为一类,主要考虑了建筑中有不少人员行动不便、疏散困难,建筑内发生火灾易致人员伤亡。
本规范条文中的"老年人照料设施"是指现行行业标准《老年人照料设施建筑设计标准》JGJ450-2018中床位总数(可容纳老年人总数)大于或等于20床(人),为老年人提供集中照料服务的公共建筑,包括老年人全日照料设施和老年人日间照料设施。其他专供老年人使用的、非集中照料的设施或场所,如老年大学、老年活动中心等不属于老年人照料设施 。
本规范条文中的"老年人照料设施"包括3种形式,即独立建造的、与其他建筑组合建造的和设置在其他建筑内的老年人照料设施。
本条表5.1.1中的"独立建造的老年人照料设施",包括与其他建筑贴邻建造的老年人照料设施;对于与其他建筑上下组合建造或设置在其他建筑内的老年人照料设施,其防火设计要求应根据该建筑的主要用途确定其建筑分类。其他专供老年人使用的、非集中照料的设施或场所,其防火设计要求按本规范有关公共建筑的规定确定;对于非住宅类老年人居住建筑,按本规范有关老年人照料设施的规定确定。
表中"一类"第2项中的"其他多种功能组合",指公共建筑中具有两种或两种以上的公共使用功能,不包括住宅与公共建筑组合建造的情况。比如,住宅建筑的下部设置商业服务网点时,该建筑仍为住宅建筑;住宅建筑下部设置有商业或其他功能的裙房时,该建筑不同部分的防火设计可按本规范第5.4.10条的规定进行。条文中"建筑高度24m以上部分任一楼层建筑面积大于1000m²"的"建筑高度24m以上部分任一楼层"是指该层楼板的标高大于24m。
(3)本条中建筑高度大于24m的单层公共建筑,在实际工程中情况往往比较复杂,可能存在单层和多层组合建造的情况,难以确定是按单、多层建筑还是高层建筑进行防火设计。在防火设计时要根据建筑各使用功能的层数和建筑高度综合确定,如某体育馆建筑主体为单层,建筑高度30.6m,座位区下部设置4层辅助用房,第四层顶板标高22.7m,该体育馆可不按高层建筑进行防火设计。
(4)由于实际建筑的功能和用途千差万别,称呼也多种多样,在实际工作中,对于未明确列入表5.1.1中的建筑,可以比照其功能和火灾危险性进行分类。
(5)由于裙房与高层建筑主体是一个整体,为保证安全,除规范对裙房另有规定外,裙房的防火设计要求应与高层建筑主体的一致,如高层建筑主体的耐火等级为一级时,裙房的耐火等级也不应低于一级,防火分区划分、消防设施设置等也要与高层建筑主体一致等。表5.1.1注3"除本规范另有规定外"是指,当裙房与高层建筑主体之间采用防火墙分隔时,可以按本规范第5.3.1条、第5.5.12的规定确定裙房的防火分区及安全疏散要求等。
宿舍、公寓不同于住宅建筑,其防火设计要按照公共建筑的要求确定。具体设计时,要根据建筑的实际用途来确定其是按照本规范有关公共建筑的一般要求,还是按照有关旅馆建筑的要求进行防火设计。比如,用作宿舍的学生公寓或职工公寓,就可以按照公共建筑的一般要求确定其防火设计要求;而酒店式公寓的用途及其火灾危险性与旅馆建筑类似,其防火要求就需要根据本规范有关旅馆建筑的要求确定。
5.1.3A 除木结构建筑外,老年人照料设施的耐火等级不应低于三级。
【条文说明】
新增条文,本条为强制性条文。老年人照料设施中的大部分人员年老体弱,行动不便,要求老年人照料设施具有较高的耐火等级,有利于火灾扑救和人员疏散。但考虑到我国各地实际和利用既有建筑改造等情况,当采用三级耐火等级的建筑时,要根据本规范第5.3.1A条的要求控制其建筑总层数。
5.1.8 二级耐火等级建筑内采用不燃材料的吊顶,其耐火极限不限。
三级耐火等级的医疗建筑、中小学校的教学建筑、老年人照料设施及托儿所、幼儿园的儿童用房和儿童游乐厅等儿童活动场所的吊顶,应采用不燃材料;当采用难燃材料时,其耐火极限不应低于0.25h。
二级和三级耐火等级建筑内门厅、走道的吊顶应采用不燃材料。
【条文说明】
本条规定主要为防止吊顶受火作用塌落而影响人员疏散,避免火灾通过吊顶蔓延。
5.3 防火分区和层数
5.3.1A 独立建造的一、二级耐火等级老年人照料设施的建筑高度不宜大于 32m,不应大于 54m;独立建造的三级耐火等级老年人照料设施,不应超过 2 层。
【条文说明】
新增条文。本条规定是针对独立建造的老年人照料设施。对于设置在其他建筑内的老年人照料设施或与其他建筑上下组合建造的老年人照料设施,其设置高度和层数也应符合本条的规定,即老年人照料设施部分所在位置的建筑高度或楼层要符合本条的规定。
有关老年人照料设施的建筑高度或层数的要求,既考虑了我国救援能力的有效救援高度,也考虑了老年人照料设施中大部分使用人员行为能力弱的特点。当前,我国消防救援能力的有效救援高度主要为 32m 和 52m,这种状况短时间内难以改变。老年人照料设施中的大部分人员不仅在疏散时需要他人协助,而且随着建筑高度的增加,竖向疏散人数增加,人员疏散更加困难,疏散时间延长等,不利于确保老年人及时安全逃生。当确需建设建筑高度大于 54m 的建筑时,要在本规范规定的基础上采取更严格的针对性防火技术措施,按照国家有关规定经专项论证确定。
耐火等级低的建筑,其火灾蔓延至整座建筑较快,人员的有效疏散时间和火灾扑救时间短,而老年人行动又较迟缓,故要求此类建筑不应超过 2 层。
5.4 平面布置
5.4.4 托儿所、幼儿园的儿童用房和儿童游乐厅等儿童活动场所宜设置在独立的建筑内,且不应设置在地下或半地下;当采用一、二级耐火等级的建筑时,不应超过 3 层;采用三级耐火等级的建筑时,不应超过 2 层;采用四级耐火等级的建筑时,应为单层;确需设置在其他民用建筑内时,应符合下列规定:
1 设置在一、二级耐火等级的建筑内时,应布置在首层、二层或三层;
2 设置在三级耐火等级的建筑内时,应布置在首层或二层;
3 设置在四级耐火等级的建筑内时,应布置在首层;
4 设置在高层建筑内时,应设置独立的安全出口和疏散楼梯;
5 设置在单、多层建筑内时,宜设置独立的安全出口和疏散楼梯。
【条文说明】
本条第 1~4 款为强制性条文。
儿童的行为能力均较弱,需要其他人协助进行疏散,故将本条规定作为强制性条文。本条中有关布置楼层和安全出口或疏散楼梯的设置要求,均为便于火灾时快速疏散人员。
有关儿童活动场所的防火设计要求在我国现行行业标准《托儿所、幼儿园建筑设计规范》JGJ 39 中也有部分规定。
本条规定中的"儿童活动场所"主要指设置在建筑内的儿童游乐厅、儿童乐园、儿童培训班、早教中心等类似用途的场所。这些场所与其他功能的场所混合建造时,不利于火灾时儿童疏散和灭火救援,应严格控制。托儿所、幼儿园或老年人活动场所等设置在高层建筑内时,一旦发生火灾,疏散更加困难,要进一步提高疏散的可靠性,避免与其他楼层和场所的疏散人员混合,故规范要求这些场所的安全出口和疏散楼梯要完全独立于其他场所,不与其他场所内的疏散人员共用,而仅供托儿所、幼儿园等的人员疏散用。
5.4.4A 老年人照料设施宜独立设置。当老年人照料设施与其他建筑上、下组合时,老年人照料设施宜设置在建筑的下部,并应符合下列规定:
1 老年人照料设施部分的建筑层数、建筑高度或所在楼层位置的高度应符合本规范第 5.3.1A 条的规定;
2 老年人照料设施部分应与其他场所进行防火分隔,防火分隔应符合本规范第 6.2.2 条的规定。
【条文说明】
新增条文。为有利于火灾时老年人的安全疏散,降低因多种不同功能的场所混合设置所增加的火灾危险,老年人照料设施要尽量独立建造。
与其他建筑组合建造时,不仅要求符合本规范第 1.0.4 条、第 5.4.2 条的规定,而且要相同功能集中布置。对于与其他建筑贴邻建造的老年人照料设施,因按独立建造的老年人照料设施考虑,因此要采用防火墙相互分隔,并要满足消防车道和救援场地的相关设置要求。对于与其他建筑上、下组合的老年人照料设施,除要按规定进行分隔外,对于新建和扩建建筑,应该有条件将安全出口全部独立设置;对于部分改建建筑,受建筑内上、下使用功能和平面布置等条件的限制时,要尽量将老年人照料设施部分的疏散楼梯或安全出口独立设置。
5.4.4B 当老年人照料设施中的老年人公共活动用房、康复与医疗用房设置在地下、半地下时,应设置在地下一层,每间用房的建筑面积不应大于 200m² 且使用人数不应大于 30 人。
老年人照料设施中的老年人公共活动用房、康复与医疗用房设置在地上四层及以上时,每间用房的建筑面积不应大于 200m² 且使用人数不应大于 30 人。
【条文说明】
新增条文。本条为强制性条文。本条老年人照料设施中的老年人公共活动用房指用于老年人集中休闲、娱乐、健身等用途的房间,如公共休息室、阅览或网络室、棋牌室、书画室、健身房、教室、公共餐厅等,老年人生活用房指用于老年人起居、住宿、洗漱等用途的房间,康复与医疗用房指用于老年人诊疗与护理、康复治疗等用途的房间或场所。
要求建筑面积大于 200m² 或使用人数大于 30 人的老年人公共活动用房设置在建筑的一、二、三层,可以方便聚集的人员在火灾时快速疏散,且不影响其他楼层的人员向地面进行疏散。
5.5 安全疏散和避难
5.5.8 公共建筑内每个防火分区或一个防火分区的每个楼层,其安全出口的数量应经计算确定,且不应少于 2 个。设置 1 个安全出口或 1 部疏散楼梯的公共建筑应符合下列条件之一:
1.除托儿所、幼儿园外,建筑面积不大于 200m² 且人数不超过 50 人的单层公共建筑或多层公共建筑的首层;
2.除医疗建筑,老年人照料设施,托儿所、幼儿园的儿童用房,儿童游乐厅等儿童活动场所和歌舞娱乐放映游艺场所等外,符合表 5.5.8 规定的公共建筑。
表5.5.8 设置1 部疏散楼梯的公共建筑

【条文说明】
本条为强制性条文。本条规定了公共建筑设置安全出口的基本要求,包括地下建筑和半地下建筑或建筑的地下室。
由于在实际执行规范时,普遍认为安全出口和疏散门不易分清楚。为此,本规范在不同条文作了区分。疏散门是房间直接通向疏散走道的房门、直接开向疏散楼梯间的门(如住宅的户门)或室外的门,不包括套间内的隔间门或住宅套内的房间门;安全出口是直接通向室外的房门或直接通向室外疏散楼梯、室内的疏散楼梯间及其他安全区的出口,是疏散门的一个特例。
本条中的医疗建筑不包括无治疗功能的休养性质的疗养院,这类疗养院要按照旅馆建筑的要求确定。
根据本规范在执行过程中的反馈意见,此次修订将可设置一部疏散楼梯的公共建筑的每层最大建筑面积和第二、三层的人数之和,比照可设置一个安全出口的单层建筑和可设置一个疏散门的房间的条件进行了调整。
5.5.13 下列多层公共建筑的疏散楼梯,除与敞开式外廊直接相连的楼梯间外,均应采用封闭楼梯间:
1.医疗建筑、旅馆、公寓类似使用功能的建筑;
2.设置歌舞娱乐放映游艺场所的建筑;
3.商店、图书馆、展览建筑、会议中心及类似使用功能的建筑;
4.6 层及以上的其他建筑。
【条文说明】
本条为强制性条文。对于多层建筑,在我国华东、华南和西南部分地区,采用敞开式外廊的集体宿舍、教学、办公等建筑,当其中与敞开式外廊相连通的楼梯间,由于具有较好的防止烟气进入的条件,可以不设置封闭楼梯间。
本条规定需要设置封闭楼梯间的建筑,无论其楼层面积多大均要考虑采用封闭楼梯间,而与该建筑通过楼梯间连通的楼层的总建筑面积是否大于一个防火分区的最大允许建筑面积无关。
对应设置封闭楼梯间的建筑,其底层楼梯间可以适当扩大封闭范围。所谓扩大封闭楼梯间,就是将楼梯间的封闭范围扩大,如图 5 所示。因为一般公共建筑首层入口处的楼梯往往比较宽大开敞,而且和门厅的空间合为一体,使得楼梯间的封闭范围变大。对于不需采用封闭楼梯间的公共建筑,其首层门厅内的主楼梯如不计入疏散设计需要总宽度之内,可不设置楼梯间。
图5 扩大封闭楼梯间示意图

由于剧场、电影院、礼堂、体育馆属于人员密集场所,楼梯间的人流量较大,使用者大都不熟悉内部环境,且这类建筑多为单层,因此规定中未规定剧场、电影院、礼堂、体育馆的室内疏散楼梯应采用封闭楼梯间。但当这些场所与其他功能空间组合在同一座建筑内时,则其疏散楼梯的设置形式应按其中要求最高者确定,或按该建筑的主要功能确定。如电影院设置在多层商店建筑内,则需要按多层商店建筑的要求设置封闭楼梯间。
本条第 1、3 款中的"类似使用功能的建筑"是指设置有本款前述用途场所的建筑或建筑的使用功能与前述建筑或场所类似。
5.5.13A 老年人照料设施的疏散楼梯或疏散楼梯间宜与敞开式外廊直接连通,不能与敞开式外廊直接连通的室内疏散楼梯应采用封闭楼梯间。建筑高度大于 24m 的老年人照料设施,其室内疏散楼梯应采用防烟楼梯间。
建筑高度大于 32m 的老年人照料设施,宜在 32m 以上部分增设能连通老年人居室和公共活动场所的连廊,各层连廊应直接与疏散楼梯、安全出口或室外避难场地连通。
【条文说明】
新增条文。疏散楼梯或疏散楼梯间与敞开式外廊相连通,具有较好的防止烟气进入的条件,有利于老年人的安全疏散。封闭楼梯间或防烟楼梯间可为人员疏散提供较安全的疏散环境,有更长的时间可供老年人安全疏散。老年人照料设施要尽量设置与疏散或避难场所直接连通的室外走廊,为老年人在火灾时提供更多的安全疏散路径。对于需要封闭的外走廊,则要具备在火灾时可以与火灾报警系统或其他方式联动自动开启外窗的功能。
当老年人照料设施设置在其他建筑内或与其他建筑组合建造时,本条中"建筑高度大于 24m 的老年人照料设施",包括老年人照料设施部分的全部或部分楼层的楼地面距离该建筑室外设计地面大于 24m 的老年人照料设施。
建筑高度的增加会显著影响老年人照料设施内人员的疏散和外部的消防救援,对于建筑高度大于 32m 的老年人照料设施,要求在室内疏散走道满足人员安全疏散要求的情况下,在外墙部位再增设能连通老年人居室和公共活动场所的连廊,以提供更好的疏散、救援条件。
5.5.14 公共建筑内的客、货电梯宜设置电梯候梯厅,不宜直接设置在营业厅、展览厅、多功能厅等场所内。老年人照料设施内的非消防电梯应采取防烟措施,当火灾情况下需用于辅助人员疏散时,该电梯及其设置应符合本规范有关消防电梯及其设置的要求。
【条文说明】
建筑内的客货电梯一般不具备防烟、防火、防水性能,电梯井在火灾时可能会成为加速火势蔓延扩大的通道,而营业厅、展览厅、多功能厅等场所是人员密集、可燃物质较多的空间,火势蔓延、烟气填充速度较快。因此,应尽量避免将电梯井直接设置在这些空间内,要尽量设置电梯间或设置在公共走道内,并设置侯梯厅,以减小火灾和烟气的影响。
5.5.15 公共建筑内房间的疏散门数量应经计算确定且不应少于 2 个。除托儿所、幼儿园、老年人照料设施、医疗建筑、教学建筑内位于走道尽端的房间外,符合下列条件之一的房间可设置 1 个疏散门:
1.位于两个安全出口之间或袋形走道两侧的房间,对于托儿所、幼儿园、老年人照料设施,建筑面积不大于 50m²;对于医疗建筑、教学建筑,建筑面积不大于 75m²;对于其他建筑或场所,建筑面积不大于 120m²;
2.位于走道尽端的房间,建筑面积小于 50m² 且疏散门的净宽度不小于 0.90m,或由房间内任一点至疏散门的直线距离不大于 15m、建筑面积不大于 200m² 且疏散门的净宽度不小于1.40m;
3.歌舞娱乐放映游艺场所内建筑面积不大于 50m² 且经常停留人数不超过 15 人的厅、室。
【条文说明】
本条为强制性标准条文。疏散门的设置原则与安全出口的设置原则基本一致,但由于房间大小与防火分区的大小差别较大,因而具体的设置要求有所区别。
本条第 1 款规定可设置 1 个疏散门的房间的建筑面积,是根据托儿所、幼儿园的活动室和中小学校的教室等场所的面积要求确定的。袋形走道,是只有一个疏散方向的走道,因而位于袋形走道两侧的房间,不利于人员的安全疏散,但与位于走道尽端的房间仍有所区别。
对于歌舞娱乐放映游艺场所和地下、半地下房间,无论位于袋形走道或两个安全出口之间还是位于走道尽端,不符合本条规定条件的房间均需设置 2 个及以上的疏散门。对于托儿所、幼儿园、老年人照料设施、医疗建筑、教学建筑内位于走道尽端的房间,需要设置 2 个疏散门;当不能满足此要求时,不能将此类用途的房间布置在走道的尽端。
5.5.17 公共建筑的安全疏散距离应符合下列规定:
1.直通疏散走道的房间疏散门至最近安全出口的直线距离不应大于表 5.5.17 的规定;
表5.5.17 直通疏散走道的房间疏散门至最近安全出口的直线距离(m)

注:
1.建筑内开向敞开式外廊的房间疏散门至最近安全出口的直线距离可按本表的规定增加 5m。
2.直通疏散走道的房间疏散门至最近敞开楼梯间的直线距离,当房间位于两个楼梯间之间时,应按本表的规定减少 5m;当房间位于袋形走道两侧或尽端时,应按本表的规定减少 2m。
3.建筑物内全部设置自动喷水灭火系统时,其安全疏散距离可按本表的规定增加 25%。
2.楼梯间应在首层直通室外,确有困难时,可在首层采用扩大的封闭楼梯间或防烟楼梯间前室。当层数不超过 4 层且未采用扩大的封闭楼梯间或防烟楼梯间前室时,可将直通室外的门设置在离楼梯间不大于 15m 处;
3.房间内任一点至房间直通疏散走道的疏散门的直线距离,不应大于表 5.5.17 规定的袋形走道两侧或尽端的疏散门至最近安全出口的直线距离;
4.一、二级耐火等级建筑内疏散门或安全出口不少于 2 个的观众厅、展览厅、多功能厅、餐厅、营业厅等,其室内任一点至最近疏散门或安全出口的直线距离不应大于 30m;当疏散门不能直通室外地面或疏散楼梯间时,应采用长度不大于 10m 的疏散走道通至最近的安全出口。当该场所设置自动喷水灭火系统时,室内任一点至最近安全出口的安全疏散距离可分别增加 25%。
【条文说明】
本条为强制性条文。本条规定了公共建筑内安全疏散距离的基本要求。安全疏散距离是控制安全疏散设计的基本要素,疏散距离越短,人员的疏散过程越安全。该距离的确定既要考虑人员疏散的安全,也要兼顾建筑功能和平面布置的要求,对不同火灾危险性场所和不同耐火等级建筑有所区别。
(1)建筑的外廊敞开时,其通风排烟、采光、降温等方面的情况较好,对安全疏散有利。本条表 5.5.17 注 1 对设有敞开式外廊的建筑的有关疏散距离要求作了调整。
注 3 考虑到设置自动喷水灭火系统的建筑,其安全性能有所提高,也对这些建筑或场所内的疏散距离作了调整,可按规定增加 25%。
本表的注是针对各种情况对表中规定值的调整,对于一座全部设置自动喷水灭火系统的建筑,当又符合注 1 或注 2 的要求时,其疏散距离是按照注 3 的规定增加后,再进行增减。如一设有敞开式外廊的多层办公楼,当未设置自动喷水灭火系统时,其位于两个安全出口之间的房间疏散门至最近安全出口的疏散距离为 40+5=45(m);当设有自动喷水灭火系统时,该疏散距离可为 40×(1+25%)+5=55(m)。
(2)对于建筑首层为火灾危险性小的大厅,该大厅与周围办公、辅助商业等其他区域进行了防火分隔时,可以在首层将该大厅扩大为楼梯间的一部分。考虑到建筑层数不大于 4 层的建筑内部垂直疏散距离相对较短,当楼层数不大于 4 层时,楼梯间到达首层后可通过 15m 的疏散走道到达直通室外的安全出口。
(3)有关建筑内观众厅、营业厅、展览厅等的内部最大疏散距离要求,参照了国外有关标准规定,并考虑了我国的实际情况。如美国相关建筑规范规定,在集会场所的大空间中从房间最远点至安全出口的步行距离为 61m,设置自动喷水灭火系统后可增加25%。英国建筑规范规定,在开敞办公室、商店和商业用房中,如有多个疏散方向时,从最远点至安全出口的直线距离不应大于 30m,直线行走距离不应大于 45m。我国台湾地区的建筑技术规则规定:戏院、电影院、演艺场、歌厅、集会堂、观览场以及其它类似用途的建筑物,自楼面居室之任一点至楼梯口之步行距离不应大于 30m。
本条中的"观众厅、展览厅、多功能厅、餐厅、营业厅等"场所,包括开敞式办公区、会议报告厅、宴会厅、观演建筑的序厅、体育建筑的入场等候与休息厅等,不包括用作舞厅和娱乐场所的多功能厅。
本条第 4 款中有关设置自动灭火系统时的疏散距离,当需采用疏散走道连接营业厅等场所的安全出口时,可以按室内最远点至最近疏散门的距离、该疏散走道的长度分别增加 25%。条文中的"该场所"包括连接的疏散走道。如:当某营业厅需采用疏散走道连接至安全出口,且该疏散走道的长度为 10m 时,该场所内任一点至最近安全出口的疏散距离可为 30×(1+25%)+10×(1+25%)=50(m),即营业厅内任一点至其最近出口的距离可为 37.5m,连接走道的长度可以为 12.5m,但不可以将连接走道上增加的长度用到营业厅内。
5.5.24A 3 层及 3 层以上总建筑面积大于 3000m²(包括设置在其他建筑内三层及以上楼层)的老年人照料设施,应在二层及以上各层老年人照料设施部分的每座疏散楼梯间的相邻部位设置 1 间避难间;当老年人照料设施设置与疏散楼梯或安全出口直接连通的开敞式外廊、与疏散走道直接连通且符合人员避难要求的室外平台等时,可不设置避难间。避难间内可供避难的净面积不应小于 12m²,避难间可利用疏散楼梯间的前室或消防电梯的前室,其他要求应符合本规范第 5.5.24 条的规定。
供失能老年人使用且层数大于2层的老年人照料设施,应按核定使用人数配备简易防毒面具。
【条文说明】
新增条文。为满足老年人照料设施中难以在火灾时及时疏散的老年人的避难需要,根据我国老年人照料设施中人员及其管理的实际情况,对照医疗建筑避难间设置的要求,作了本条规定。
对于老年人照料设施只设置在其他建筑内三层及以上楼层,而一、二层没有老年人照料设施的情况,避难间可以只设置在有老年人照料设施的楼层上相应疏散楼梯间附近。
避难间可以利用平时使用的公共就餐室或休息室等房间,一般从该房间要能避免再经过走道等火灾时的非安全区进入疏散楼梯间或楼梯间的前室;避难间的门可直接开向前室或疏散楼梯间。当避难间利用疏散楼梯间的前室或消防电梯的前室时,该前室的使用面积不应小于 12m²,不需另外增加 12m² 避难面积。但考虑到救援与上下疏散的人流交织情况,疏散楼梯间与消防电梯的合用前室不适合兼作避难间。避难间的净宽度要能满足方便救援中移动担架(床)等的要求,净面积大小还要根据该房间所服务区域的老年人实际身体状况等确定。美国相关标准对避难面积的要求为:一般健康人员,0.28m²/人;一般病人或体弱者,0.6 m²/人;带轮椅的人员的避难面积为 1.4m²/人;利用活动床转送的人员的避难面积为 2.8m²/人。考虑到火灾的随机性,要求每座楼梯间附近均应设置避难间。建筑的首层人员由于能方便地直接到达室外地面,故可以不要求设置避难间。
本条中老年人照料设施的总建筑面积,当老年人照料设施独立建造时,为该老年人照料设施单体的总建筑面积;当老年人照料设施设置在其他建筑或与其他建筑组合建造时,为其中老年人照料设施部分的总建筑面积。
考虑到失能老年人的自身条件,供该类人员使用的超过 2 层的老年人照料设施要按核定使用人数配备简易防毒面具,以提供必要的个人防护措施,降低火灾产生的烟气对失能老年人的危害。
6.2 建筑构件和管道井
6.2.2 医疗建筑内的手术室或手术部、产房、重症监护室、贵重精密医疗装备用房、储藏间、实验室、胶片室等,附设在建筑内的托儿所、幼儿园的儿童用房和儿童游乐厅等儿童活动场所、老年人照料设施,应采用耐火极限不低于 2.00h 的防火隔墙和 1.00h的楼板与其他场所或部位分隔,墙上必须设置的门、窗应采用乙级防火门、窗。
【条文说明】
本条为强制性标准条文。本条规定为对建筑内一些需要重点防火保护的特殊场所的防火分隔要求。本条中规定的防火分隔墙体和楼板的耐火极限是根据二级耐火等级建筑的相应要求确定的。
1.医疗建筑内一些场所性质重要或其他发生火灾时尚不能马上撤离的部位,如产房、手术室、重症病房、贵重的精密医疗装备用房等;一些场所可燃物多或火灾危险性较大,容易发生火灾,如药房、储藏间、实验室、胶片室等。因此,需要加强对这些房间的防火分隔,以减小火灾危害。对于医院洁净手术部,还应符合国家现行有关标准《医院洁净手术部建筑技术规范》GB 50333 和《综合医院建筑设计规范》GB 51039的有关要求。
2.托儿所、幼儿园的婴幼儿、老年人照料设施内的老弱者等人员行为能力较弱,容易在火灾时造成伤亡,当设置在其他建筑内时,要与其他部位分隔。其他防火要求还应符合国家现行有关标准的要求,如《托儿所、幼儿园建筑设计规范》JGJ 39 等。
6.7 建筑保温和外墙装饰
6.7.4A 除本规范第 6.7.3 条规定的情况外,下列老年人照料设施的内、外墙体和屋面保温材料应采用燃烧性能为 A 级的保温材料:
1.独立建造的老年人照料设施;
2.与其他建筑组合建造且老年人照料设施部分的总建筑面积大于 500m² 的老年人照料设施。
【条文说明】
新增条文,本条为强制性条文。我国已有不少建筑外保温火灾造成了严重后果,且此类火灾呈多发态势。燃烧性能为 A 级的材料属于不燃材料,火灾危险性低,不会导致火焰蔓延,能较好地防止火灾通过建筑的外立面和屋面蔓延。其他燃烧性能的保温材料不仅易燃烧、易蔓延,且烟气毒性大。因此,老年人照料设施的内、外保温系统要选用A 级保温材料。
当老年人照料设施部分的建筑面积较小时,考虑到其规模较小及其对建筑其他部位的影响,仍可以按本节的规定采用相应的保温材料。
7.3 消防电梯
7.3.1 下列建筑应设置消防电梯:
1.建筑高度大于 33m 的住宅建筑;
2.一类高层公共建筑、建筑高度大于 32m 的二类高层公共建筑、5 层及以上且总建筑面积大于 3000m²(包括设置在其他建筑内五层及以上楼层)的老年人照料设施;
3.设置消防电梯的建筑的地下或半地下室,埋深大于 10m 且总建筑面积大于3000m² 的其他地下或半地下建筑(室)。
【条文说明】
本条为强制性条文。本条确定了应设置消防电梯的建筑范围。
对于高层建筑,消防电梯能节省消防员的体力,使消防员能快速接近着火区域,提高战斗力和灭火效果。根据在正常情况下对消防员的测试结果,消防员从楼梯攀登的有利登高高度一般不大于23m,否则,人体的体力消耗很大。对于地下建筑,由于排烟、通风条件很差,受当前装备的限制,消防员通过楼梯进入地下的困难较大,设置消防电梯,有利于满足灭火作战和火场救援的需要。
本条第 3 款中"设置消防电梯的建筑的地下或半地下室"应设置消防电梯,主要指当建筑的上部设置了消防电梯且建筑有地下室时,该消防电梯应延伸到地下部分;除此之外,地下部分是否设置消防电梯应根据其埋深和总建筑面积来确定。
老年人照料设施设置消防电梯,有利于快速组织灭火行动和对行动不便的老年人展开救援。本条中老年人照料设施的总建筑面积,见本规范第 5.5.24A 条的条文说明。本条设置消防电梯层数的确定,主要根据消防员负荷登高与救援的体力需求以及老年人照料设施中使用人员的特性确定的。
7.3.5 除设置在仓库连廊、冷库穿堂或谷物筒仓工作塔内的消防电梯外,消防电梯应设置前室,并应符合下列规定:
1.前室宜靠外墙设置,并应在首层直通室外或经过长度不大于 30m 的通道通向室外;
2.前室的使用面积不应小于 6.0m²,前室的短边不应小于 2.4m;与防烟楼梯间合用的前室,其使用面积尚应符合本规范第 5.5.28 条和第 6.4.3 条的规定;
3.除前室的出入口、前室内设置的正压送风口和本规范第 5.5.27 条规定的户门外,前室内不应开设其他门、窗、洞口;
4.前室或合用前室的门应采用乙级防火门,不应设置卷帘。
【条文说明】
本条第 2~4 款为强制性条文。在消防电梯间(井)前设置具有防烟性能的前室,对于保证消防电梯的安全运行和消防员的行动安全十分重要。
消防电梯为火灾时相对安全的竖向通道,其前室靠外墙设置既安全,又便于天然采光和自然排烟,电梯出口在首层也可直接通向室外。一些受平面布置限制不能直接通向室外的电梯出口,可以采用受防火保护的通道,不经过任何其他房间通向室外。该通道要具有防烟性能。
本条根据为满足一个消防战斗班配备装备后使用电梯以及救助老年人、病人等人员的需要,规定了消防电梯前室的面积及尺寸。
8.2 室内消火栓系统
8.2.1 下列建筑或场所应设置室内消火栓系统:
1 建筑占地面积大于 300m² 的厂房和仓库;
2 高层公共建筑和建筑高度大于 21m 的住宅建筑;
注:
建筑高度不大于 27m 的住宅建筑,设置室内消火栓系统确有困难时,可只设置干式消防竖管和不带消火栓箱的 DN65 的室内消火栓。
3 体积大于 5000m³ 的车站、码头、机场的候车(船、机)建筑、展览建筑、商店建筑、旅馆建筑、医疗建筑、老年人照料设施和图书馆建筑等单、多层建筑;
4 特等、甲等剧场,超过 800 个座位的其他等级的剧场和电影院等以及超过 1200个座位的礼堂、体育馆等单、多层建筑;
5 建筑高度大于 15m 或体积大于 10000m³ 的办公建筑、教学建筑和其他单、多层民用建筑。
【条文说明】
本条为强制性条文。室内消火栓是控制建筑内初期火灾的主要灭火、控火设备,一般需要专业人员或受过训练的人员才能较好地使用和发挥作用。
本条所规定的室内消火栓系统的设置范围,在实际设计中不应仅限于这些建筑或场所,还应按照有关专项标准的要求确定。对于在本条规定规模以下的建筑或场所,可根据各地实际情况确定设置与否。
对于 27m 以下的住宅建筑,主要通过加强被动防火措施和依靠外部扑救来防止火势扩大和灭火。住宅建筑的室内消火栓可以根据地区气候、水源等情况设置干式消防竖管或湿式室内消火栓系统。干式消防竖管平时无水,着火后由消防车通过设置在首层外墙上的接口向室内干式消防竖管输水,消防员自带水龙带驳接室内消防给水竖管的消火栓口进行取水灭火。如能设置湿式室内消火栓系统,则要尽量采用湿式系统。当住宅建筑中的楼梯间位置不靠外墙时,应采用管道与干式消防竖管连接。干式竖管的管径宜采用80mm,消火栓口径应采用 65mm。
8.2.4 人员密集的公共建筑、建筑高度大于 100m 的建筑和建筑面积大于 200m² 的商业服务网点内应设置消防软管卷盘或轻便消防水龙。高层住宅建筑的户内宜配置轻便消防水龙。
老年人照料设施内应设置与室内供水系统直接连接的消防软管卷盘,消防软管卷盘的设置间距不应大于 30.0m。
【条文说明】
消防软管卷盘和轻便消防水龙是控制建筑物内固体可燃物初起火的有效器材,用水量小、配备和使用方便,适用于非专业人员使用。本条结合建筑的规模和使用功能,确定了设置消防软管卷盘和轻便消防水龙的范围,以方便建筑内的人员扑灭初起火时使用。
轻便消防水龙为在自来水供水管路上使用的由专用消防接口、水带及水枪组成的一种小型简便的喷水灭火设备,有关要求见公共安全标准《轻便消防水龙》GA 180。
8.3 自动灭火系统
8.3.4 除本规范另有规定和不适用水保护或灭火的场所外,下列单、多层民用建筑或场所应设置自动灭火系统,并宜采用自动喷水灭火系统:
1.特等、甲等剧场,超过 1500 个座位的其他等级的剧场,超过 2000 个座位的会堂或礼堂,超过 3000 个座位的体育馆,超过 5000 人的体育场的室内人员休息室与器材间等;
2.任一层建筑面积大于 1500m² 或总建筑面积大于 3000m² 的展览、商店、餐饮和旅馆建筑以及医院中同样建筑规模的病房楼、门诊楼和手术部;
3.设置送回风道(管)的集中空气调节系统且总建筑面积大于 3000m² 的办公建筑等;
4.藏书量超过 50 万册的图书馆;
5.大、中型幼儿园,老年人照料设施;
6.总建筑面积大于 500m² 的地下或半地下商店;
7.设置在地下或半地下或地上四层及以上楼层的歌舞娱乐放映游艺场所(除游泳场所外),设置在首层、二层和三层且任一层建筑面积大于 300m² 的地上歌舞娱乐放映游艺场所(除游泳场外)。
【条文说明】
8.3.1~8.3.4 这 4 条均为强制性条文。自动喷水灭火系统适用于扑救绝大多数建筑内的初起火,应用广泛。根据我国当前的条件,条文规定了应设置自动灭火系统,并宜采用自动喷水灭火系统的建筑或场所,规定中有的明确了具体的设置部位,有的是规定了建筑。对于按建筑规定的,要求该建筑内凡具有可燃物且适用设置自动喷水灭火系统的部位或场所,均需设置自动喷水灭火系统。
这四条所规定的这些建筑或场所具有火灾危险性大、发生火灾可能导致经济损失大、社会影响大或人员伤亡大的特点。自动灭火系统的设置原则是重点部位、重点场所,重点防护;不同分区,措施可以不同;总体上要能保证整座建筑物的消防安全,特别要考虑所设置的部位或场所在设置灭火系统后应能防止一个防火分区内的火灾蔓延到另一个防火分区中去。
(1)邮政建筑既有办公,也有邮件处理和邮袋存放功能,在设计中一般按丙类厂房考虑,并按照不同功能实行较严格的防火分区或分隔。对于邮件处理车间,可在处理好竖向连通部位的防火分隔条件下,不设置自动喷水灭火系统,但其中的重要部位仍要尽量采用其他对邮件及邮件处理设备无较大损害的灭火剂及其灭火系统保护。
(2)木器厂房主要指以木材为原料生产、加工各类木质板材、家具、构配件、工艺品、模具等成品、半成品的车间。
(3)高层建筑的火灾危险性较高、扑救难度大,设置自动灭火系统可提高其自防、自救能力。
对于建筑高度大于 100m 的住宅建筑,需要在住宅建筑的公共部位、套内各房间设置自动喷水灭火系统。
对于医院内手术部的自动喷水灭火系统设置,可以根据国家标准《医院洁净手术部建筑技术规范》GB 50333 的规定,不在手术室内设置洒水喷头。
(4)建筑内采用送回风管道的集中空气调节系统具有较大的火灾蔓延传播危险。旅馆、商店、展览建筑使用人员较多、有的室内装修还采用了较多难燃或可燃材料、大多设置有集中空气调节系统。这些场所人员的流动性大、对环境不太熟悉且功能复杂,有的建筑内的使用人员还可能较长时间处于休息、睡眠状态。可燃装修材料的烟生成量及其毒性分解物较多、火源控制较复杂或易传播火灾及其烟气。有固定座位的场所,人员疏散相对较困难,所需疏散时间可能较长。
(5)第 8.3.4 条第 7 款中的"建筑面积"是指歌舞娱乐放映游艺场所任一层的建筑面积。每个厅、室的防火要求应符合本规范第 5 章的有关规定。
(6)老年人照料设施设置自动喷水灭火系统,可以有效降低该类场所的火灾危害。根据现行国家标准《自动喷水灭火系统设计规范》GB 50084,室内最大净空高度不超过8m、保护区域总建筑面积不超过 1000m² 及火灾危险等级不超过中危险级Ⅰ级的民用建筑,可以采用局部应用自动喷水灭火系统。因此,当受条件限制难以设置普通自动喷水灭火系统,又符合上述规范要求的老年人照料设施,可以采用局部应用自动喷水灭火系统。
8.4 火灾自动报警系统
8.4.1 下列建筑或场所应设置火灾自动报警系统:
1 任一层建筑面积大于 1500m² 或总建筑面积大于 3000m² 的制鞋、制衣、玩具、电子等类似用途的厂房;
2 每座占地面积大于 1000m² 的棉、毛、丝、麻、化纤及其制品的仓库,占地面积大于 500m² 或总建筑面积大于 1000m² 的卷烟仓库;
3 任一层建筑面积大于 1500m² 或总建筑面积大于 3000m² 的商店、展览、财贸金融、客运和货运等类似用途的建筑,总建筑面积大于 500m² 的地下或半地下商店;
4 图书或文物的珍藏库,每座藏书超过 50 万册的图书馆,重要的档案馆;
5 地市级及以上广播电视建筑、邮政建筑、电信建筑,城市或区域性电力、交通和防灾等指挥调度建筑;
6 特等、甲等剧场,座位数超过 1500 个的其他等级的剧场或电影院,座位数超过2000 个的会堂或礼堂,座位数超过 3000 个的体育馆;
7 大、中型幼儿园的儿童用房等场所,老年人照料设施,任一层建筑面积大于1500m² 或总建筑面积大于 3000m² 的疗养院的病房楼、旅馆建筑和其他儿童活动场所,不少于 200 床位的医院门诊楼、病房楼和手术部等;
8 歌舞娱乐放映游艺场所;
9 净高大于 2.6m 且可燃物较多的技术夹层,净高大于 0.8m 且有可燃物的闷顶或吊顶内;
10 电子信息系统的主机房及其控制室、记录介质库,特殊贵重或火灾危险性大的机器、仪表、仪器设备室、贵重物品库房;
11 二类高层公共建筑内建筑面积大于 50m² 的可燃物品库房和建筑面积大于500m² 的营业厅;
12 其他一类高层公共建筑;
13 设置机械排烟、防烟系统、雨淋或预作用自动喷水灭火系统、固定消防水炮灭火系统、气体灭火系统等需与火灾自动报警系统联锁动作的场所或部位。
注:老年人照料设施中的老年人用房及其公共走道,均应设置火灾探测器和声警报装置或消防广播。
【条文说明】
本条为强制性条文。火灾自动报警系统能起到早期发现和通报火警信息,及时通知人员进行疏散、灭火的作用,应用广泛。本条规定的设置范围,主要为同一时间停留人数较多,发生火灾容易造成人员伤亡需及时疏散的场所或建筑;可燃物较多,火灾蔓延迅速,扑救困难的场所或建筑;以及不易及时发现火灾且性质重要的场所或建筑。该规定是对国内火灾自动报警系统工程实践经验的总结,并考虑了我国经济发展水平。本条所规定的场所,如未明确具体部位的,除个别火灾危险性小的部位,如卫生间、泳池、水泵房等外,需要在该建筑内全部设置火灾自动报警系统。
1.制鞋、制衣、玩具、电子等类似火灾危险性的厂房主要考虑了该类建筑面积大、同一时间内人员密度较大、可燃物多。
3.商店和展览建筑中的营业、展览厅和娱乐场所等场所,为人员较密集、可燃物较多、容易发生火灾,需要早报警、早疏散、早扑救的场所。
4.重要的档案馆,主要指国家现行标准《档案馆设计规范》JGJ 25 规定的国家档案馆。其他专业档案馆,可视具体情况比照本规定确定。
5.对于地市级以下的电力、交通和防灾调度指挥、广播电视、电信和邮政建筑,可视建筑的规模、高度和重要性等具体情况确定。
6.剧场和电影院的级别,按国家现行标准《剧场建筑设计规范》JGJ 57 和《电影院建筑设计规范》JGJ 58 确定。
10.根据现行国家标准《电子信息系统机房设计规范》GB 50174 的规定,电子信息系统的主机房为主要用于电子信息处理、存储、交换和传输设备的安装和运行的建筑空间,包括服务器机房、网络机房、存储机房等功能区域。
13.建筑中有需要与火灾自动报警系统联动的设施主要有:机械排烟系统、机械防烟系统、水幕系统、雨淋系统、预作用系统、水喷雾灭火系统、气体灭火系统、防火卷帘、常开防火门、自动排烟窗等。
为使老年人照料设施中的人员能及时获知火灾信息,及早探测火情,要求在老年人照料设施中的老年人居室、公共活动用房等老年人用房中设置相应的火灾报警和警报装置。当老年人照料设施单体的总建筑面积小于 500m² 时,也可以采用独立式感烟火灾探测报警器。独立式烟感探测器适用于受条件限制难以按标准设置火灾自动报警系统的场所,如规模较小的建筑或既有建筑改造等。独立式烟感探测器可通过电池或者生活用电直接供电,安装使用方便,能够探测火灾时产生的烟雾,及时发出报警,可以实现独立探测、独立报警。本条中的"老年人照料设施中的老年人用房",是指现行《老年人照料设施建筑设计标准》JGJ450-2018 规定的老年人生活用房、老年人公共活动用房、康复与医疗用房。
10.1 消防电源及其配电
10.1.5 建筑内消防应急照明和灯光疏散指示标志的备用电源的连续供电时间应符合下列规定:
1.建筑高度大于 100m 的民用建筑,不应小于 1.5h;
2.医疗建筑、老年人照料设施、总建筑面积大于 100000m² 的公共建筑和总建筑面积大于 20000 m² 的地下、半地下建筑,不应少于 1.0h;
3.其他建筑,不应少于 0.5h。
【条文说明】
本条为强制性标准条文。疏散照明和疏散指示标志是保证建筑中人员疏散安全的重要保障条件,应急备用照明主要用于建筑中消防控制室、重要控制室等一些特别重要岗位的照明。在火灾时,在一定时间内持续保障这些照明,十分必要和重要。
本规范中的"消防应急照明"是指火灾时的疏散照明和备用照明。对于疏散照明备用电源的连续供电时间,试验和火灾证明,单、多层建筑和部分高层建筑着火时,人员一般能在 10min 以内疏散完毕。本条规定的连续供电时间,考虑了一定安全系数以及实际人员疏散状况和个别人员疏散困难等情况。对于建筑高度大于 100m 的民用建筑、医院等场所和大型公共建筑等,由于疏散人员体质弱、人员较多或疏散距离较长,会出现疏散时间较长的情况,故对这些场所的连续供电时间要求有所提高。
通常,自备独立电源的应急照明方式具有较高的可靠性。但鉴于当前我国这类设施的实际使用情况,为保证应急照明和疏散指示标志用电的安全可靠,设计要尽可能采用集中供电方式。应急备用电源无论采用何种方式,均需在主电源断电后能立即自动投入,并保持持续供电,功率能满足所有应急用电照明和疏散指示标志在设计供电时间内连续供电的要求。
10.2 电力线路及电器装置
10.2.7 老年人照料设施的非消防用电负荷应设置电气火灾监控系统。下列建筑或场所的非消防用电负荷宜设置电气火灾监控系统:
1.建筑高度大于 50m 的乙、丙类厂房和丙类仓库,室外消防用水量大于 30L/s 的厂房(仓库);
2.一类高层民用建筑;
3.座位数超过 1500 个的电影院、剧场,座位数超过 3000 个的体育馆,任一层建筑面积大于3000m² 的商店和展览建筑,省(市)级及以上的广播电视、电信和财贸金融建筑,室外消防用水量大于 25L/s 的其他公共建筑;
4.国家级文物保护单位的重点砖木或木结构的古建筑。
【条文说明】
本条规定了有条件时需要设置电气火灾监控系统的建筑范围,电气火灾监控系统的设计要求见现行国家标准《火灾自动报警系统设计规范》GB 50116。为提高老年人照料设施预防火灾的能力,要求此类场所的非消防用电负荷设置电气火灾监控系统。
电气过载、短路等一直是我国建筑火灾的主要原因。电气火灾隐患形成和存留时间长,且不易发现,一旦引发火灾往往造成很大损失。根据有关统计资料,我国的电气火灾大部分是由电气线路直接或间接引起的。
电气火灾监控系统类型较多,本条规定主要指剩余电流电气火灾监控系统,一般由电流互感器、漏电探测器、漏电报警器组成。该系统能监控电气线路的故障和异常状态,发现电气火灾隐患,及时报警以消除这些隐患。由于我国存在不同的接地系统,在设置剩余电流电气火灾监控系统时,应注意区别对待。如在接地型式为 TN-C 的系统中,就要将其改造为 TN-C-S、TN-S 或局部 TT 系统后,才可以安装使用报警式剩余电流保护装置。
10.3 消防应急照明和疏散指示标志
10.3.2 建筑内疏散照明的地面最低水平照度应符合下列规定:
1.对于疏散走道,不应低于 1.0 lx;
2.对于人员密集场所、避难层(间),不应低于 3.0 lx;对于老年人照料设施、病房楼或手术部的避难间,不应低于 10.0 lx;
3.对于楼梯间、前室或合用前室、避难走道,不应低于 5.0lx;对于人员密集场所、老年人照料设施、病房楼或手术部内的楼梯间、前室或合用前室、避难走道,不应低于10.0lx。
【条文说明】
本条为强制性条文。本条规定的区域均为疏散过程中的重要过渡区或视作室内的安全区,适当提高疏散应急照明的照度值,可以大大提高人员的疏散速度和安全疏散条件,有效减少人员伤亡。
本条规定设置消防疏散照明场所的照度值,考虑了我国各类建筑中暴露出来的一些影响人员疏散的问题,参考了美国、英国等国家的相关标准,但仍较这些国家的标准要求低。因此,有条件的,要尽量增加该照明的照度,从而提高疏散的安全性。
11 木结构建筑
11.0.4 老年人照料设施,托儿所、幼儿园的儿童用房和活动场所设置在木结构建筑内时,应布置在首层或二层。
商店、体育馆和丁、戊类厂房(库房)应采用单层木结构建筑。
【条文说明】
本条为强制性标准条文。本条规定是比照本规范第 5.4.3 条和第 5.4.4 条有关三级和四级耐火等级建筑的要求确定的。
本条对于木结构的商店、体育馆和丁、戊类厂房(仓库),要求其只能采用单层的建筑,并宜采用胶合木结构,同时,建筑高度仍要符合第 11.0.3 条的要求。商店、体育馆和丁、戊类厂房(仓库)等,因使用功能需要,往往要求较大的面积和较高的空间,胶合木具有较好的耐火承载力,用作柱和梁具有一定优势,无论外观与日常维护,还是实际防火性能均较钢材要好。
11.0.7 民用木结构建筑的安全疏散设计应符合下列规定:
1.建筑的安全出口和房间疏散门的设置,应符合本规范第 5.5 节的规定。当木结构建筑的每层建筑面积小于 200m² 且第二层和第三层的人数之和不超过 25 人时,可设置 1 部疏散楼梯;
2.房间直通疏散走道的疏散门至最近安全出口的直线距离不应大于表 11.0.7-1 的规定;
表11.0.7-1 房间直通疏散走道的疏散门至最近安全出口的直线距离(m)

3.房间内任一点至该房间直通疏散走道的疏散门的直线距离,不应大于表 11.0.7-1中有关袋形走道两侧或尽端的疏散门至最近安全出口的直线距离;
4.建筑内疏散走道、安全出口、疏散楼梯和房间疏散门的净宽度,应根据疏散人数按每 100 人的最小疏散净宽度不小于表 11.0.7-2 的规定计算确定;
11.0.7-2 疏散走道、安全出口、疏散楼梯和房间疏散门
每 100 人的最小疏散净宽度(m/百人)

【条文说明】
本条第 2、3、4 款为强制性标准条文。本条是结合木结构建筑的整体耐火性能及其楼层的允许建筑面积,按照民用建筑安全疏散设计的原则,比照本规范第 5 章的有关规定确定的。本条表 11.0.7-1 中的数据取值略小于三级耐火等级建筑的对应值。
1、《土木工程资源共享:那些你不知道的事儿........》规范、图集、施工组织、软件免费下不停;
2、《土木工程资源共享:一个土建类职业快速提升的平台》助你职场人生飞跃发展!!!

加入我们
投稿展示或者分享资料
一起交流一起成长
扫一扫下方二维码,灵感即刻进发
官方微信:TomuArc
官方qq:483972950
官方qq群:343778875
官方微信群需要加官方微信即可进入!
技术交流、资料分享、特权权益服务尽在公众号、微信群、qq群,详情请咨询官方微信和qq!如果群里有其他人向你兜售等不法行为,请千万不要相信上当受骗,请认准我们官方微信和qq!
加入我们,不要偏离组织!!!
点击“阅读原文”,进入官方店铺!



