免费领!律师开年福利
民法典司法解释
新旧法对照表
之前我们送过多次民法典资料合集(如民法典新旧对照表、视频、讲座、文档、讲义、著作等应有尽有),受到律师朋友的热烈欢迎!
本次我们整理了《民法典司法解释》的相关文档、新旧司法解释对照等资料,希望对律师朋友有所帮助!
免费领取方式:
详询微信:15581656516
或打电话:18678835261
或回复:地区+姓名+电话
备注:如果您还需要其他学习资料,也可以联系我们的工作人员,尽量帮你找到!
民法典司法解释文档
最高法修改十八件知识产权类司法解释的决定
《建设工程施工合同司法解释》新旧对照表
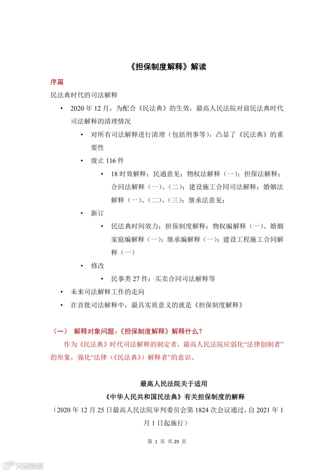
民法典担保制度司法解释
民法典第一批司法解释word版汇总
最高法:修改19件民事诉讼类司法解释(全文)
最高法:修改二十九件商事类司法解释(全文)
最高法:修改这27件民事类司法解释(全文近10万字)
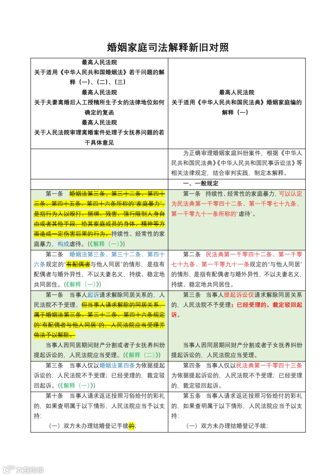
民法典司法解释新旧对照
🔸民法典首批司法解释条文对照(劳动、婚姻、继承、建设工程等),共51页,PDF文档。
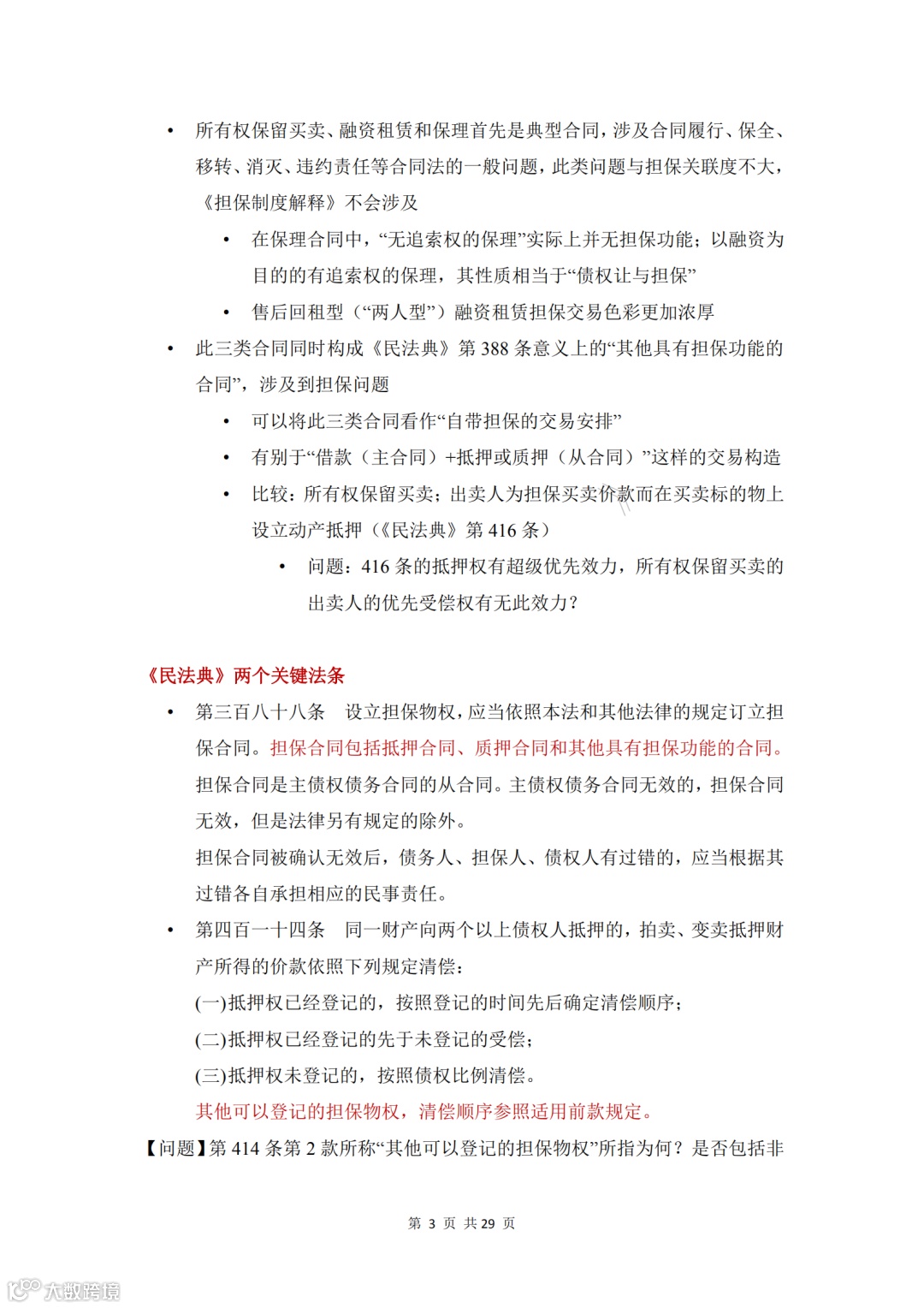
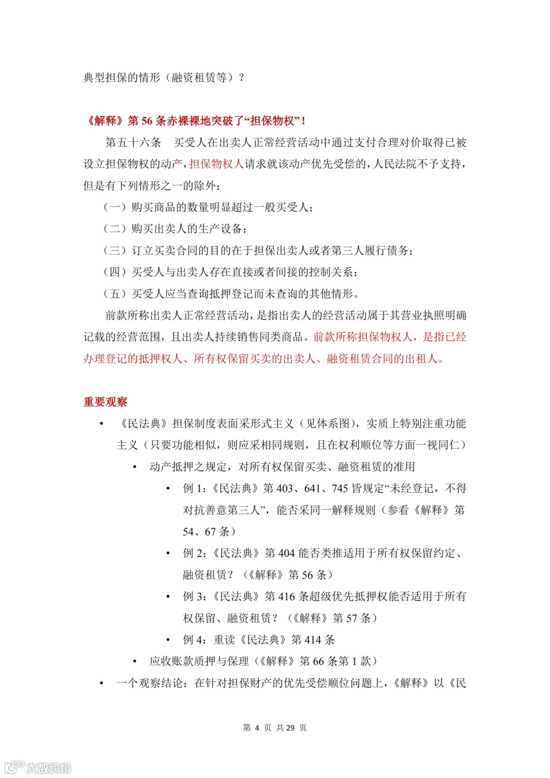
担保制度司法解释讲义
🔸民法典担保司法解释 条文新旧 详细对比版
🔸最高人民法院民二庭负责人就「最高院民法典有关担保制度的解释」答记者问
🔸最高院刘贵祥大法官权威解读:民法典关于担保制度的十个重大问题
🔸程啸教授 解读民法典担保制度司法解释讲义 p507页
🔸民法典担保制度司法解释解读(第1-23条)-刘家安教授 2021年
🔸孙鹏 《民法典担保制度解释》精释精解
122部司法解释汇编
部分目录 / 左右滑动查看更多
🔸 122部已经发布的民法典司法解释汇编,目录带标签,点击可跳转到指定章节,方便律师查阅学习。
2021法律法规汇编
部分目录 / 左右滑动查看更多
🔸 本法规汇编(法考版)每一部门法分为三个板块:
一是“2021法考新增或修订法规”,这部分法规是2020法考大纲颁布之后,到目前为止,新颁布或新修改的法规。
二是“2021法考未修改法规”,这部分法规是2020法考大纲要求掌握的法规,并且也未进行修改,大概率也属于2021法考的考察范围。
三是“2021法考被废除或被修改的旧法”,这部分法规是2020法考大纲颁布之后,到目前为止,被废除或被修改的旧法全文,之所以还罗列旧法,主要方便大家在学习过程中进行对比,针对变动的地方强化学习,法条千千万,变动的地方,考察的可能性更强。
重要说明:
1、本资料来源于网络,仅供律师学习查阅。
2、版权归原作者所有,请勿用于商业用途。
领取方式
律师开年福利!2021最新《民法典司法解释》的相关文档、新旧司法解释对照表等资料!
仅限3天!免费领取!
领取微信:15581656516
或打电话:18678835261
或回复:地区+姓名+电话

