点我资料免费下
【重磅福利】
图纸会审,涉及九大专业,以下是100+常见问题,仅供参考!
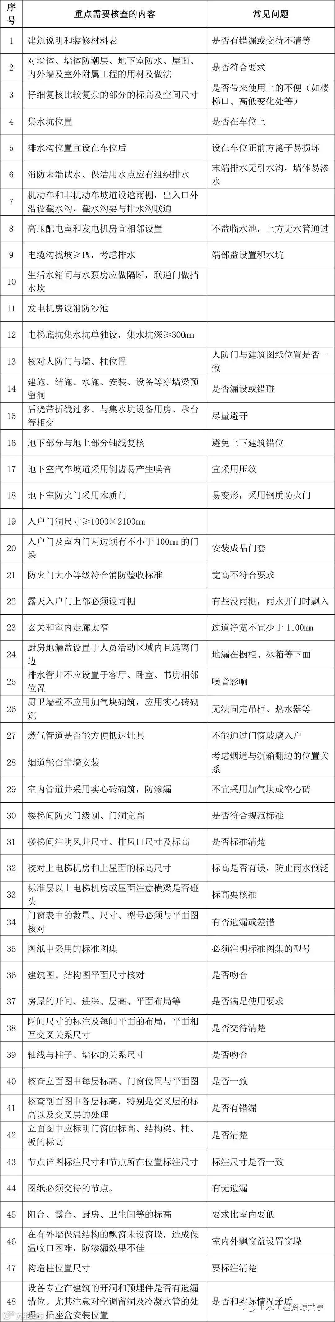
一、建筑专业

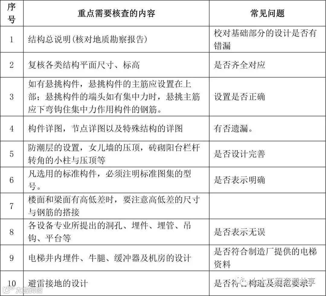
二、结构专业

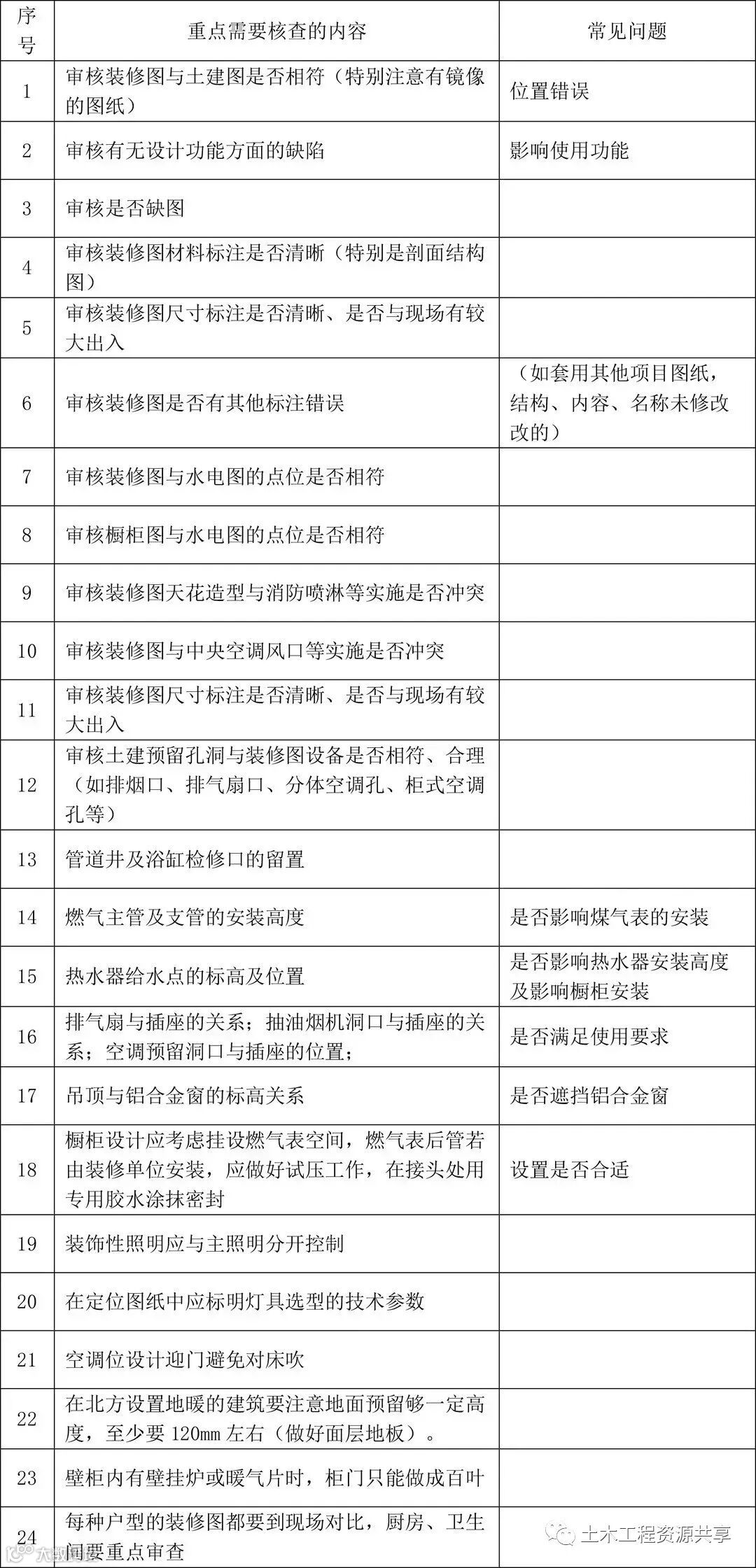
三、装饰装修

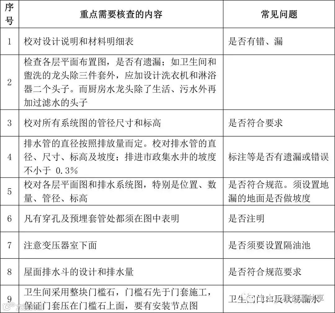
四、给排水专业

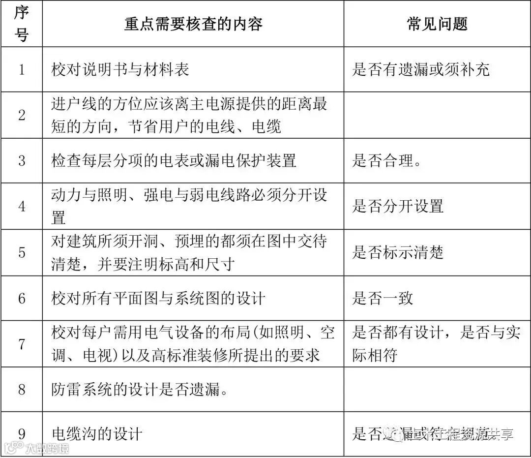
五、强电专业

六、弱电专业

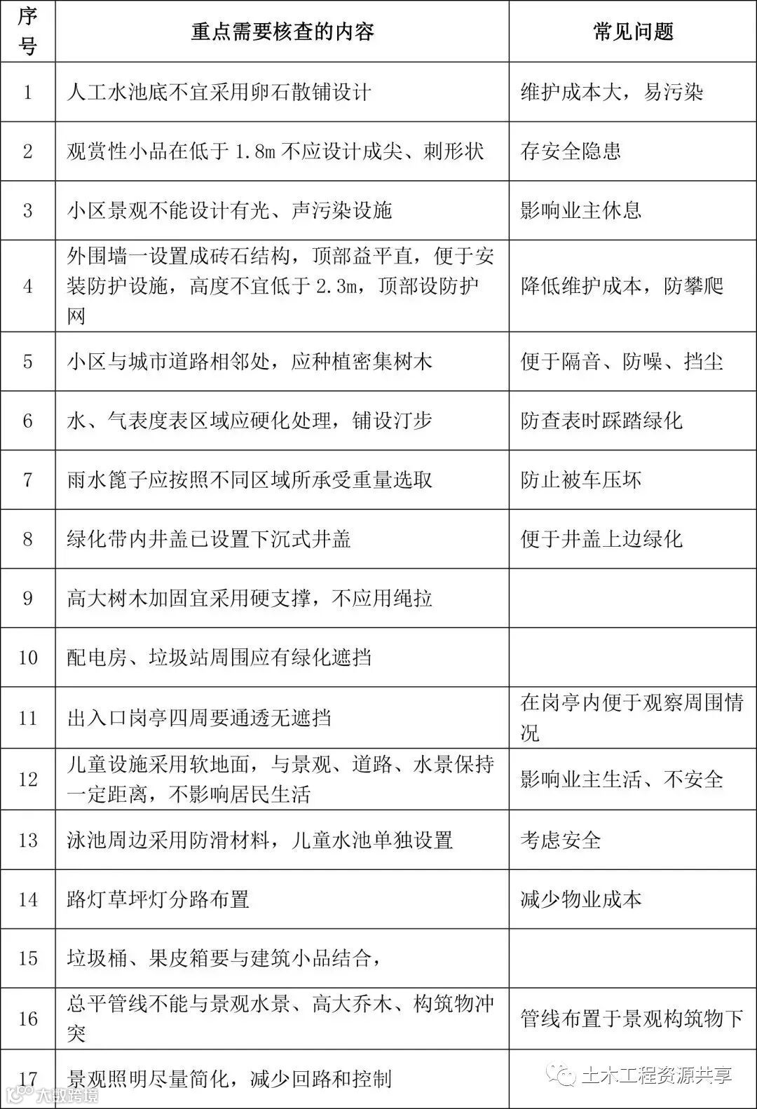
七、园林景观专业

八、暖通专业

九、燃气专业


那么,有关图纸会审的流程、注意事项你都清楚了吗,下面这份攻略,请收好!
1、图纸会审内容全攻略,与图纸有关的问题都在这了!
2、图纸最容易出错的48个细节,开工前请自查!
3、建筑项目工程图纸看图技巧全搜罗
4、熟悉施工图纸方法的十个技巧
5、100个现场常见图纸及施工问题,优秀技术负责人必备!
6、施工图纸上一大堆的符号,1分钟让您都看懂
3、助力2018安全生产月,这100份安全资料合集值得入手(可下载)

加入我们
投稿展示或者分享资料
一起交流一起成长
扫一扫下方二维码,灵感即刻进
官方微信或qq:483972950
官方qq群:343778875
资料下载群:61754465
官方微信群需要加官方微信即可进入!
技术交流、资料分享、特权权益服务尽在公众号、微信群、qq群,详情请咨询官方微信和qq!如果群里有其他人向你兜售等不法行为,请千万不要相信上当受骗,请认准我们官方微信和qq!

