提示:点击↑上方"土木工程资源共享"关注加入
点我资料免费下
【重磅福利】


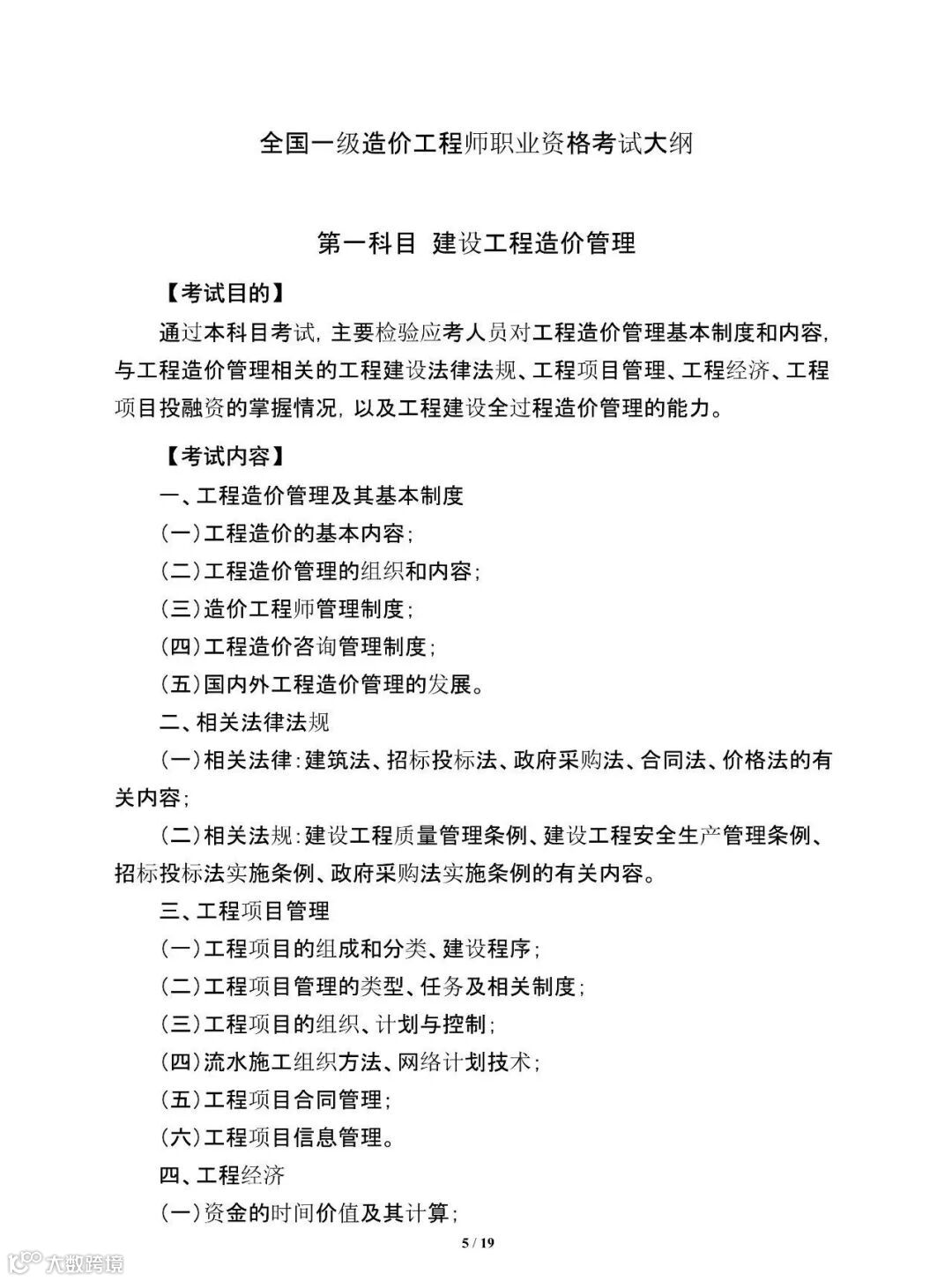
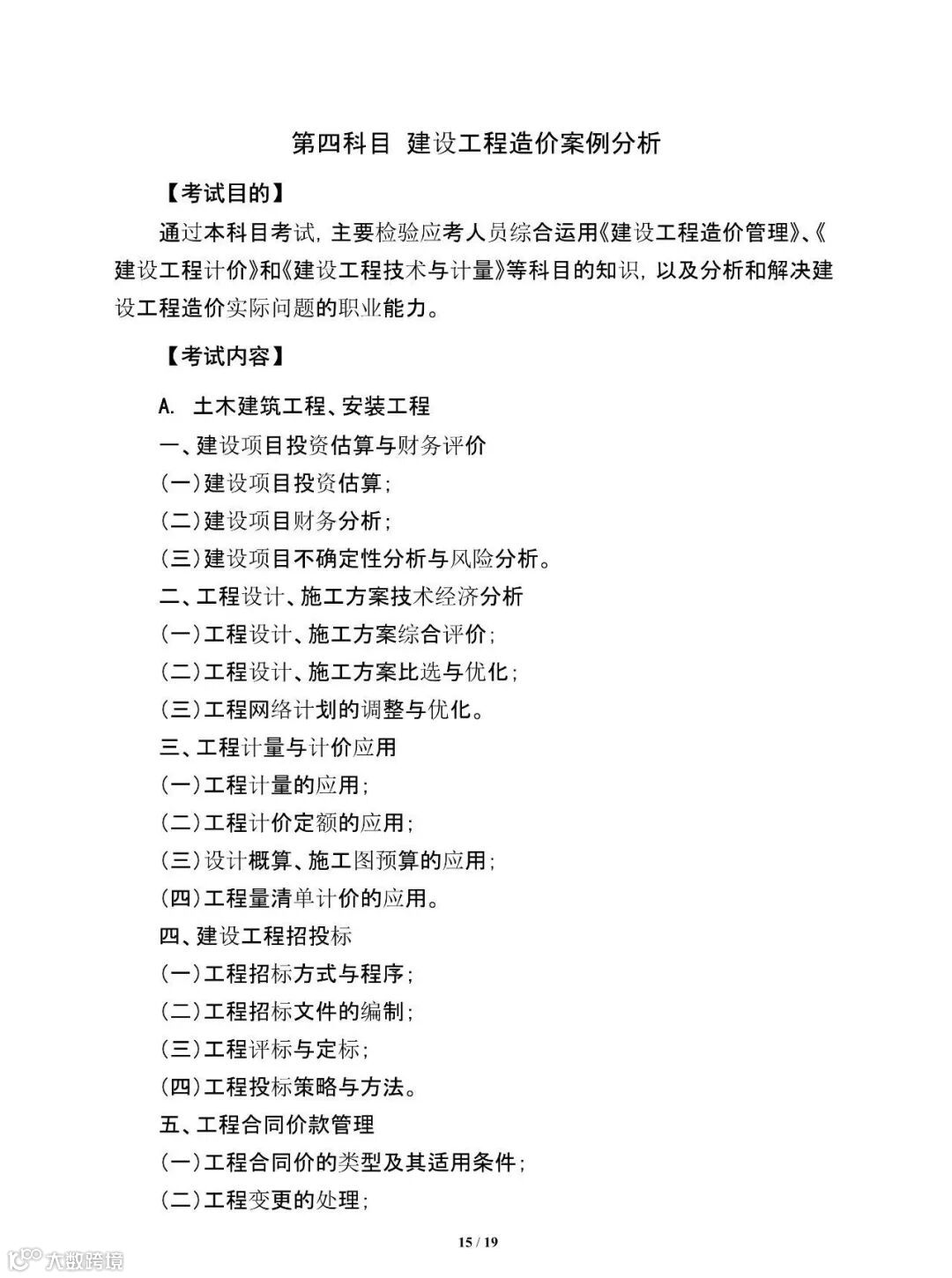
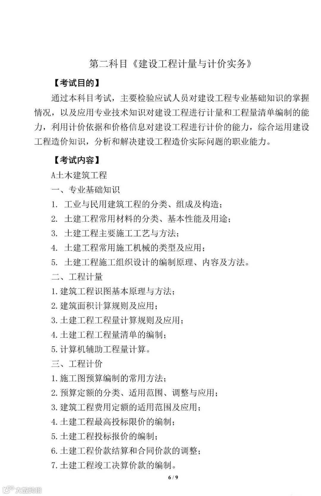
全国一级造价工程师职业资格考试大纲(2019年版)




























猜你喜欢:
3、助力2018安全生产月,这100份安全资料合集值得入手(可下载)
来源:人社部官网,编辑:度川管理研究部

加入我们
投稿展示或者分享资料
一起交流一起成长
扫一扫下方二维码,灵感即刻进

官方微信或qq:483972950
官方qq群:343778875 或648915172
规范图集下载群:61754465
官方微信群需要加官方微信即可进入!
技术交流、资料分享、特权权益服务尽在公众号、微信群、qq群,详情请咨询官方微信和qq!如果群里有其他人向你兜售等不法行为,请千万不要相信上当受骗,请认准我们官方微信和qq!

