提示:点击↑上方"土木工程资源共享"关注加入
点我资料免费下
【重磅福利】
(2)填写要点:土方工程隐检记录中要注明施工图纸编号,地质勘测报告编号,将检查内容描述清楚。
(2)填写要点:支护工程隐检记录中要注明施工图纸编号,地质勘测报告编号,锚杆、土钉的品种规格、数量、插入长度、钻孔直径等主要数据描述清楚。
(2)填写要点:桩基工程隐检记录中要注明施工图纸编号,地质勘测报告编号,将检查的钢筋规格、尺寸、沉渣厚度、清孔等情况描述清楚。
(2)填写要点:地下防水工程隐检记录中要注明施工图纸编号、刚性防水混凝土的强度等级、抗渗等级,柔性防水材料的编号、规格、防水材料的复试报告编号、施工铺设方法、搭接长度、宽度尺寸等情况,还应将阴阳角处理、附加层情况等描述清楚,必要时可附简图加以说明。
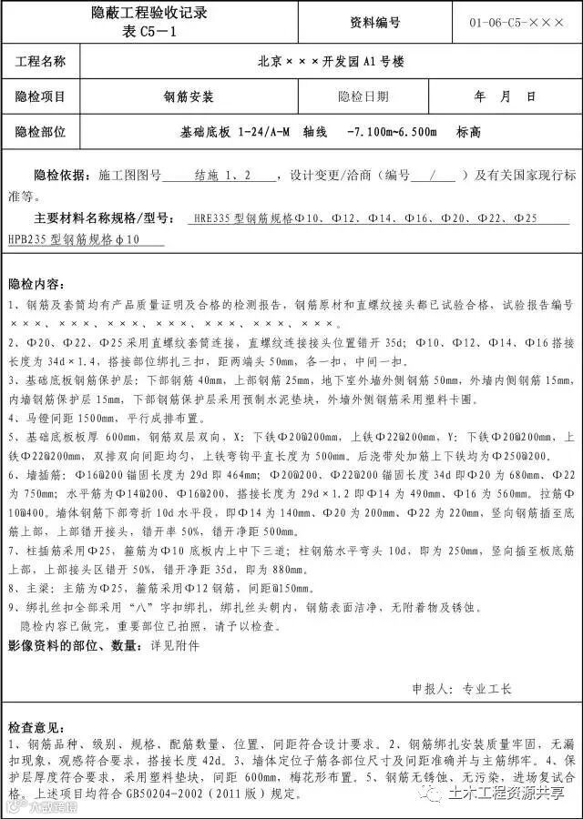
(2)填写要点:钢筋工程隐检记录中要注明施工图纸编号,主要钢筋原材复试报告编号,钢筋竖向水平各自的型号、排距、保护层尺寸,箍筋的型号,间距尺寸,钢筋绑扎接头长度尺寸,垫块规格尺寸等,若钢筋规格与图纸不相符,还应将钢筋代用变更的洽商编号填写清楚,检查内容应尽量描述清楚。
(2)填写要点:钢筋连接隐检记录中要注明施工图纸编号,钢筋连接试验报告编号,钢筋连接的种类(焊接、机械连接),连接形式(锥螺纹连接、滚压直螺纹连接、钢套筒连接、剥肋直螺纹连接、电渣压力焊、闪光对焊等),焊(连)接的具体规格尺寸、数量、接头位置应描述清楚,对不同连接形式分别填写隐检记录。
(2)填写要点:预应力工程隐检记录中要注明施工图纸编号,预应力的种类(有粘结或无粘接),预应力的方法(先张法、后张法),锚具的规格型号,预应力筋的长度尺寸,预埋垫板的尺寸等,将检查内容描述清楚。
(2)填写要点:钢结构(网架)工程隐检记录中要注明施工图纸编号,主要材料的型号规格,主要原材料的复试报告编号,将检查内容描述清楚。
(2)填写要点:地面工程隐检记录中要注明施工图纸编号,地面铺设的类型(石材地面、木材地面、水泥地面、板材地面),材料的品种规格等,将检查内容描述清楚。
(2)填写要点:厕浴防水隐检记录中要注明施工图纸编号,防水材料的复试报告编号,防水材料的品种、涂刷厚度,玻钎布的搭接宽度,地漏、套管、卫生器具根部附加层的情况,防水层从地面延伸到墙面的高度尺寸等,将检查内容描述清楚。
(2)填写要点:抹灰工程隐检记录中要注明施工图纸编号,水泥复试报告编号,应将不同材料交接处表面的抹灰采取防止开裂的加强措施描述清楚。
(2)填写要点:门窗工程隐检记录中要注明施工图纸编号,门窗的类型(木门窗、铝合金门窗、塑料门窗、玻璃门、金属门、防火门),预埋件和锚固件的位置,木门窗预埋木砖的防腐处理、与墙体间缝隙的填嵌材料、保温材料等;金属门窗的预埋件位置、埋设方式、密封处理等情况;塑料门窗内衬型钢的壁厚尺寸,门窗框、副框和扇和安装固定片活膨胀螺栓的数量等情况要描述清楚;特种门窗的防火防腐处理,与框的连接方式等。
(轻钢龙骨、铝合金龙骨、木龙骨等),吊顶材料的种类(石膏板、金属板、矿棉板、塑料板、玻璃板),材料的规格,吊杆、龙骨的材质、规格、安装间距及连接方式,金属吊杆、龙骨表面的防腐处理,木龙骨的防腐、防火处理等情况描述清楚,吊顶内的各种管道设备的检查及水管试压等情况也应描述清楚。
(2)填写要点:轻质隔墙工程隐检记录中要注明施工图纸编号,轻质隔墙的类型(板材隔墙、骨架隔墙、活动隔墙、玻璃隔墙),板材种类(复合轻质隔墙板、石膏空心板、预制或现制钢丝网水泥板等),规格型号,预埋件、连接件的位置及连接方法应描述清楚。
(2)填写要点:饰面板(砖)工程隐检记录中要注明施工图纸编号,饰面工程材料的种类(石材、木装饰墙、软包墙、金属板墙),板材的规格、龙骨间距等,将检查内容描述清楚。
(1)检查内容:依据施工图纸、有关施工验收规范要求和施工方案、技术交底,检查预埋件或后置埋件的数量、规格、位置等情况;用方木制成的搁栅骨架和防腐处理,螺钉防锈处理等情况;(2)填写要点:细部工程隐检记录中要注明施工图纸编号,材料的种类,有无特殊要求;护栏扶手、橱柜、窗帘盒、窗台板等安装的预埋件的数量、规格、位置及连接方法,将检查内容描述清楚。
2、屋面防水
您的转发是对我们最大的支持
猜你喜欢:
3、助力2018安全生产月,这100份安全资料合集值得入手(可下载)

加入我们
投稿展示或者分享资料
一起交流一起成长
扫一扫下方二维码,灵感即刻进

官方微信或qq:483972950
官方qq群:343778875 或648915172
规范图集下载群:61754465
官方微信群需要加官方微信即可进入!
技术交流、资料分享、特权权益服务尽在公众号、微信群、qq群,详情请咨询官方微信和qq!如果群里有其他人向你兜售等不法行为,请千万不要相信上当受骗,请认准我们官方微信和qq!




