提示:点击↑上方"土木工程资源共享"关注加入
点我资料免费下
【重磅福利】
前言
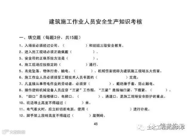
建筑劳务人员安全教育图册——包括建筑安全“三字经”、施工现场安全常识、法律法规篇、事故警示篇、申明、施工作业人员安全生产知识考核、安全生产、文明施工承诺书,是一份完整的安全教育手册。考不过不给上岗哟,签字为证,不能抵赖!
建筑安全“三字经”
施工现场安全常识
法律法规篇
四、工地无非两件事:管人和管事
声明
知识考核
附件
猜你喜欢:
3、助力2018安全生产月,这100份安全资料合集值得入手(可下载)
以上均为网上收集整理。

加入我们
投稿展示或者分享资料
一起交流一起成长
扫一扫下方二维码,灵感即刻进

官方微信或qq:483972950
官方qq群:343778875 或648915172
规范图集下载群:61754465
官方微信群需要加官方微信即可进入!
技术交流、资料分享、特权权益服务尽在公众号、微信群、qq群,详情请咨询官方微信和qq!如果群里有其他人向你兜售等不法行为,请千万不要相信上当受骗,请认准我们官方微信和qq!
点个“好看”,新年鸿运当头!



























































