提示:点击↑上方"土木工程资源共享"关注加入
点我资料免费下
【重磅福利】
导言
脚手架搭设采取劳务分包形式,搭设细节缺少关注,过程中通常出现下列问题: 1、现场使用材料规格数量审核不严,进场材料过多或规格不全,影响外架整体进度及形象。 2、管控节点不清晰,验收程序走过场。
动作一、识别管控节点
动作二、样板策划
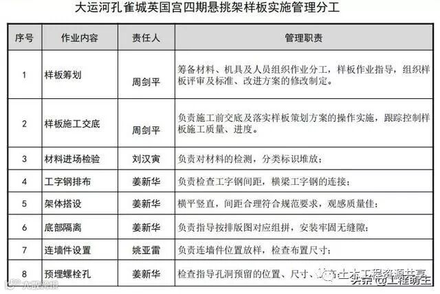
动作三、样板组织实施
动作四、样板评审
实施效果
项目部实施悬挑架样板审核,实施效果主要有:
1.识别了联梁式悬挑架等4项防护技术措施。
2.识别了5项作业工序,7项架体构造优化做法。
3.聚焦18个操作管控节点,33项工序操作验收标准,架体搭设过程
管控节点清晰,脚手架搭设完成后安全防护齐全有效。
4.提前形成了脚手架架体材料清单,各类材料有计划的提前准备,
提高搭设效率,避免材料现场切割浪费;
5.架体防护更加完整,杜绝了人员高坠隐患。
6.架体外观立杆排布均匀,剪刀撑布置连续,整体美观大方。
猜你喜欢:
3、助力2018安全生产月,这100份安全资料合集值得入手(可下载)

加入我们
投稿展示或者分享资料
一起交流一起成长
扫一扫下方二维码,灵感即刻进

官方微信或qq:483972950
官方qq群:343778875 或648915172
规范图集下载群:61754465
官方微信群需要加官方微信即可进入!
技术交流、资料分享、特权权益服务尽在公众号、微信群、qq群,详情请咨询官方微信和qq!如果群里有其他人向你兜售等不法行为,请千万不要相信上当受骗,请认准我们官方微信和qq!
点个“好看”,新年鸿运当头!


















































