提示:点击↑上方"土木工程资源共享"关注加入
点我资料免费下
【重磅福利】
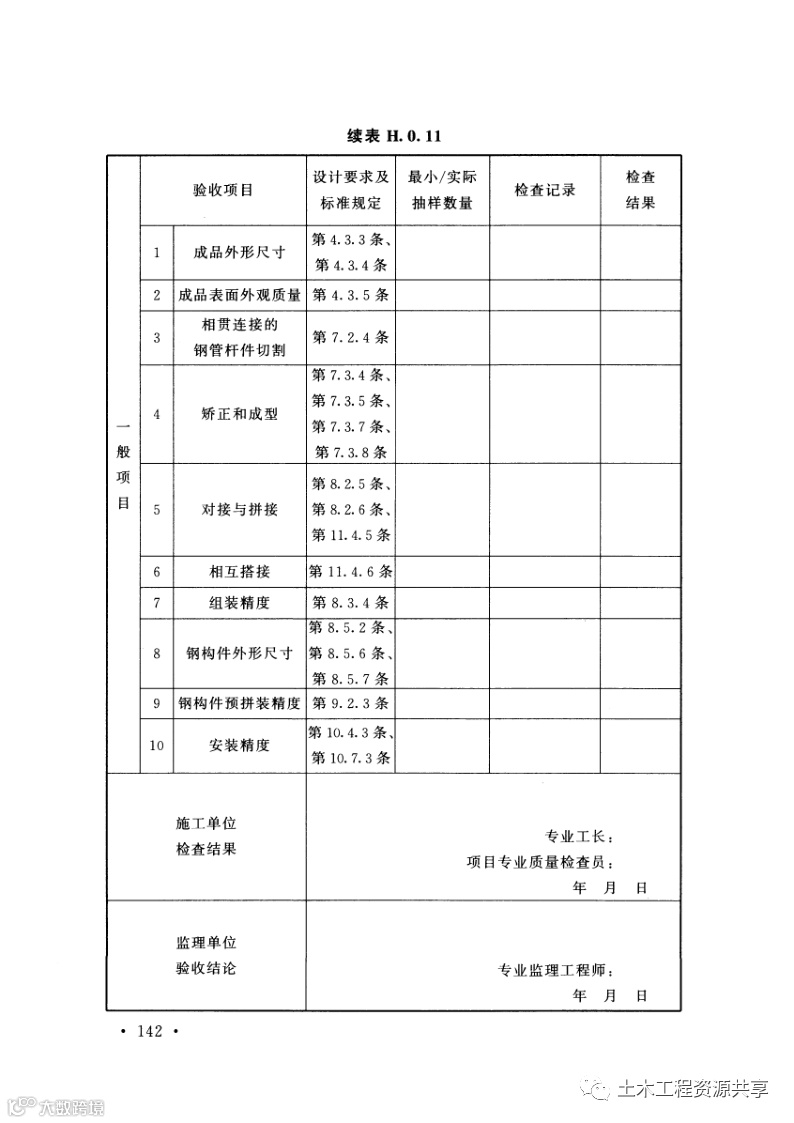
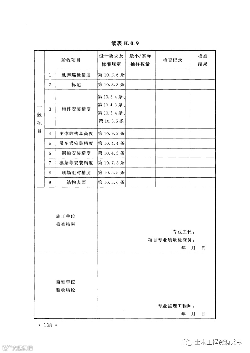
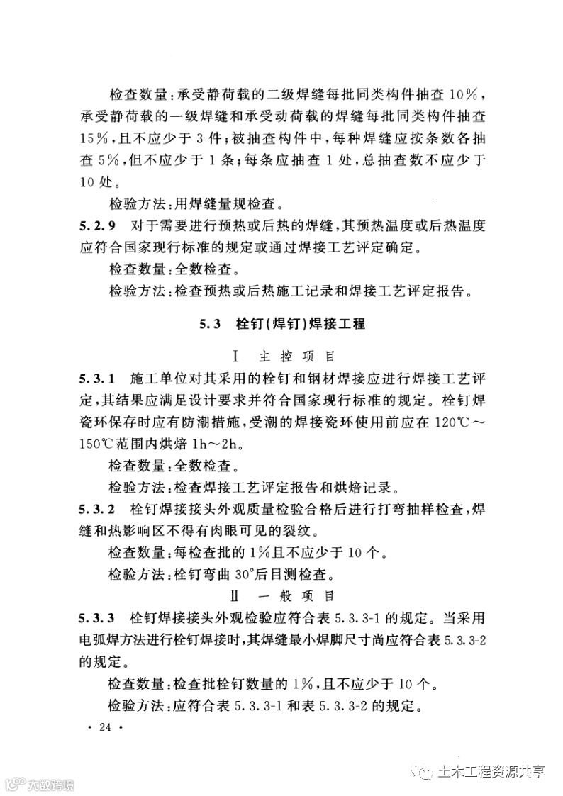
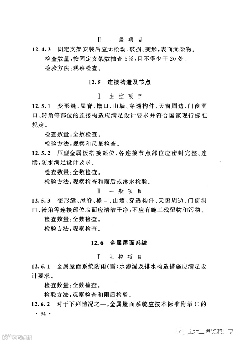
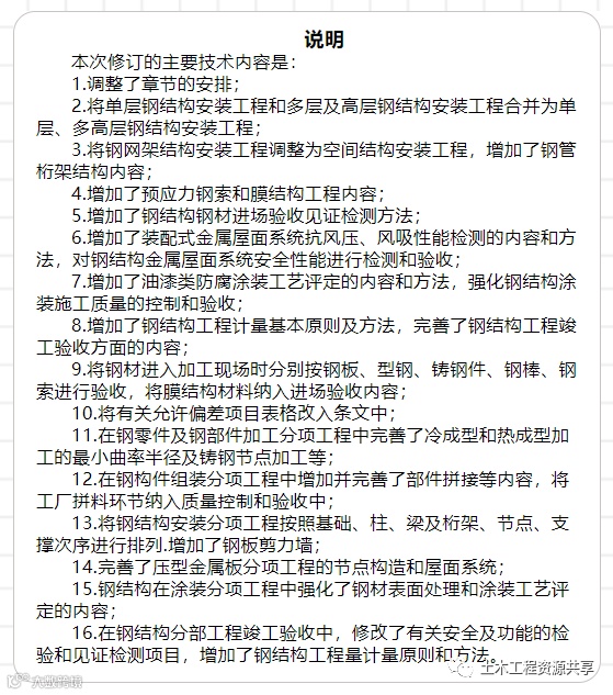
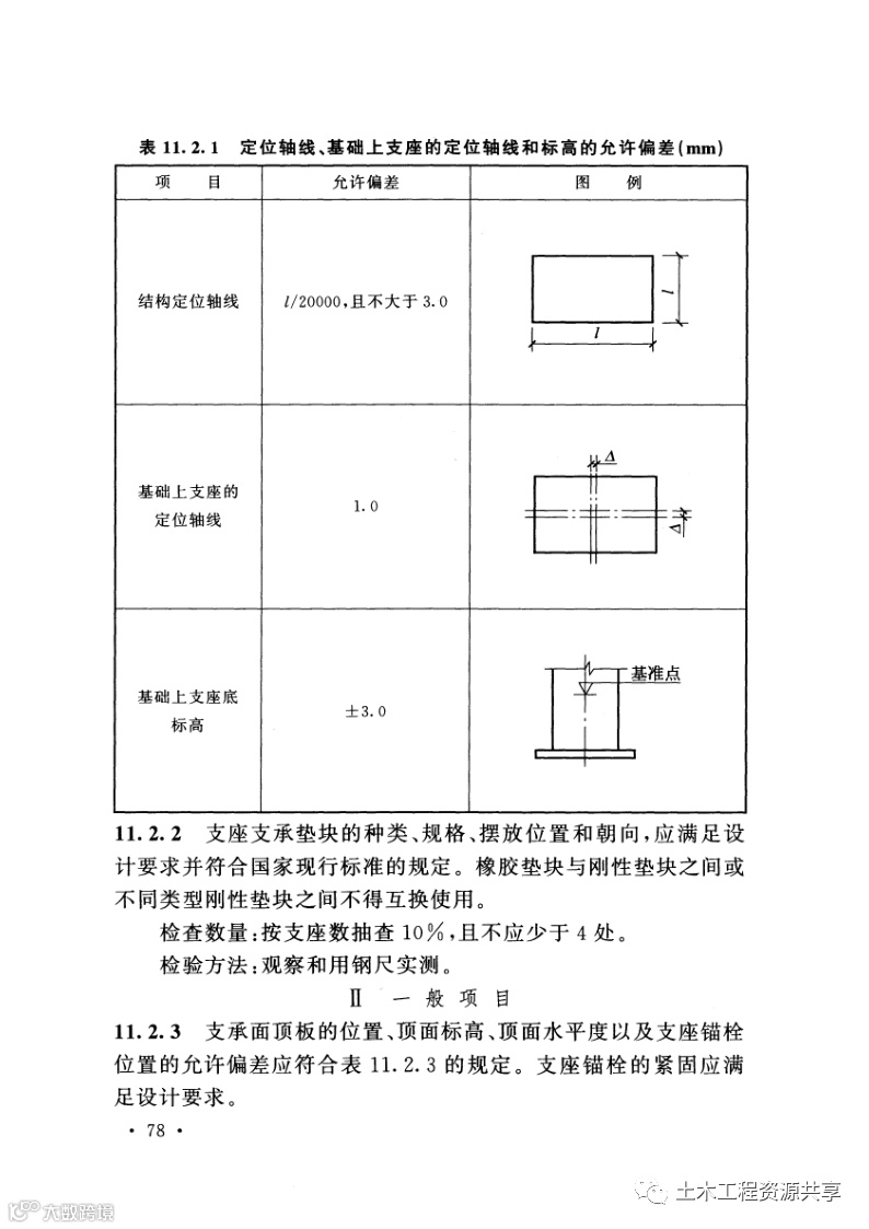
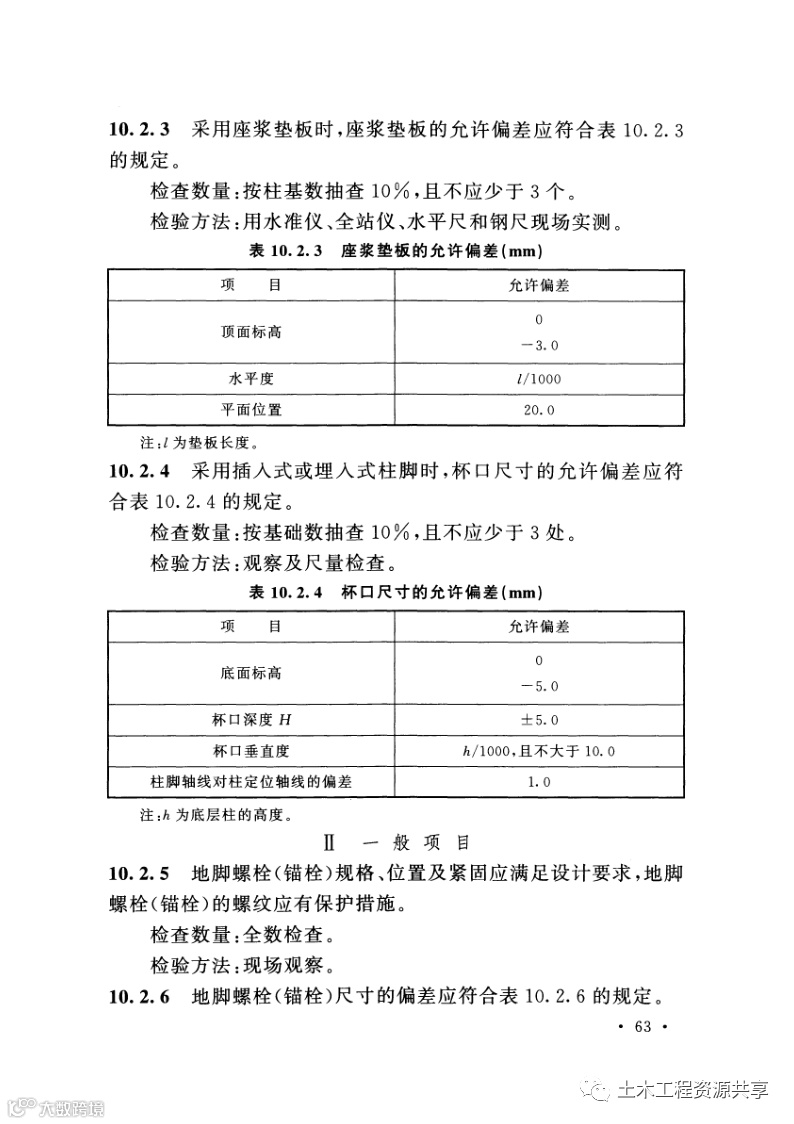
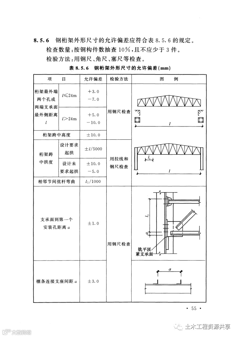
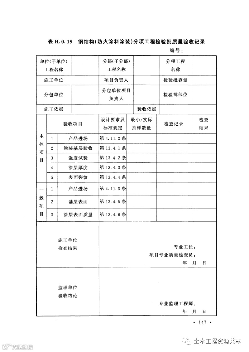
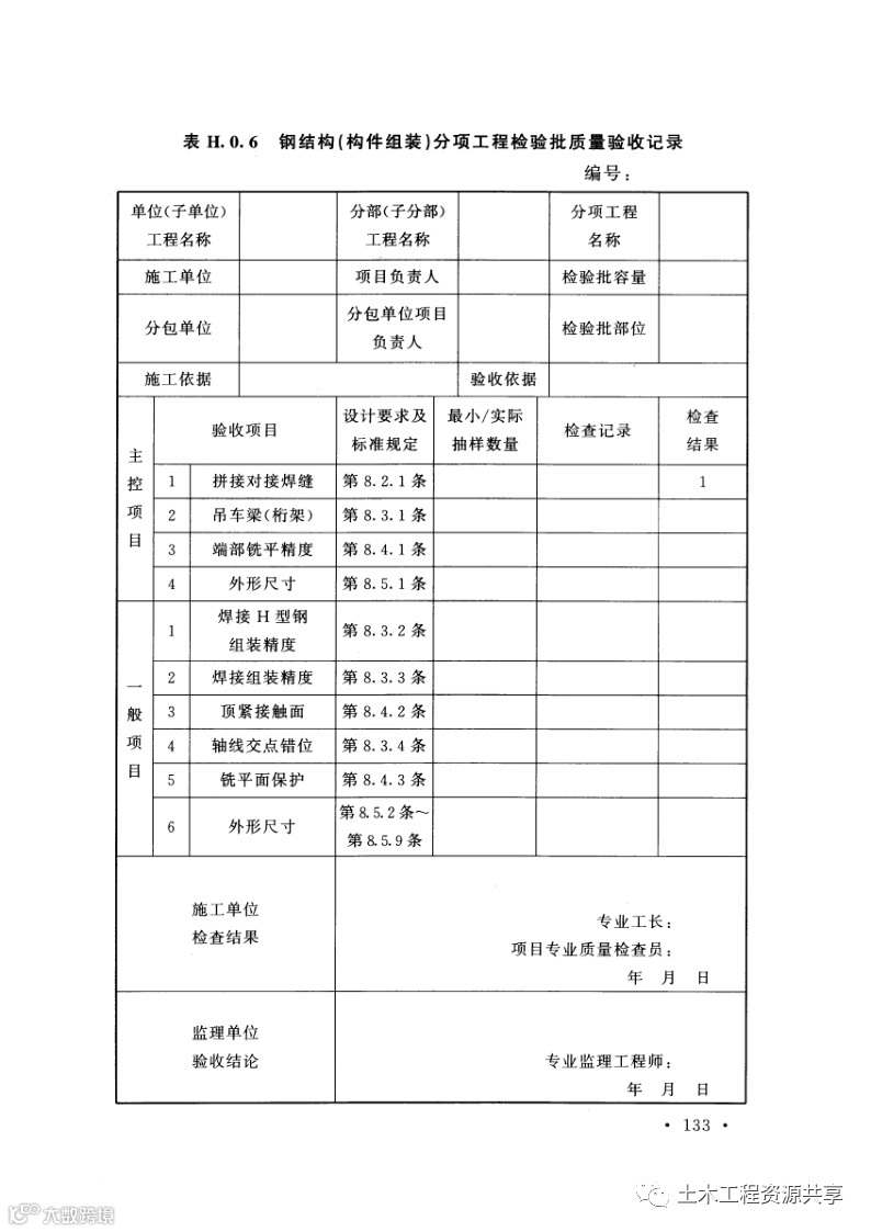
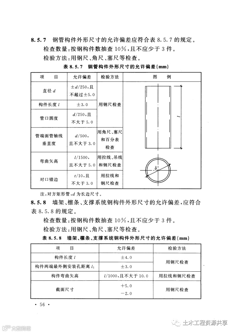
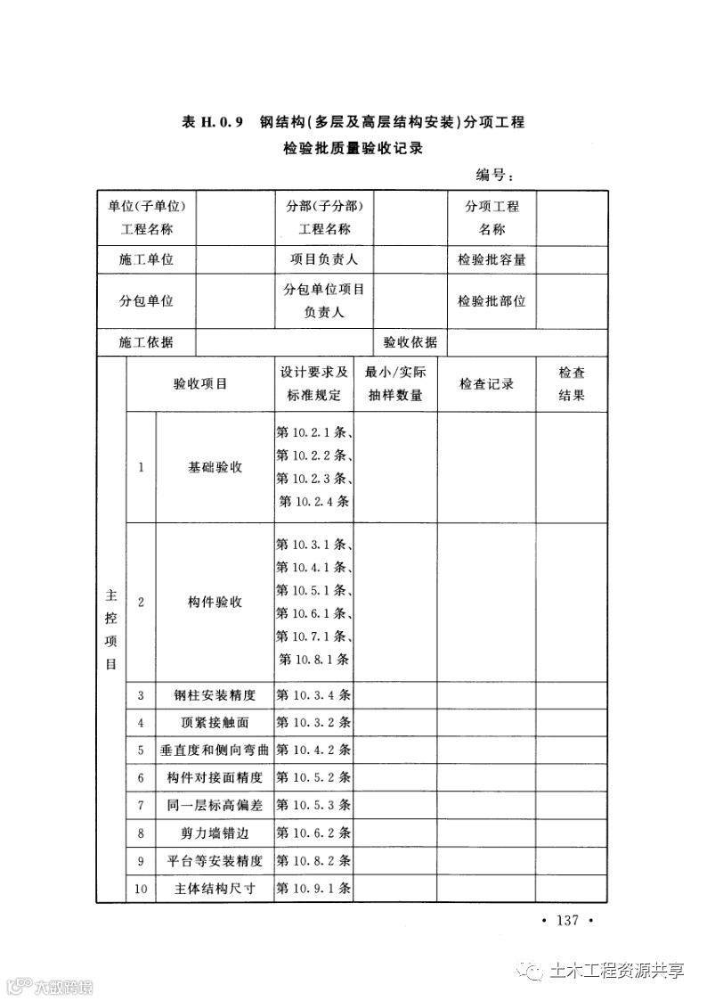
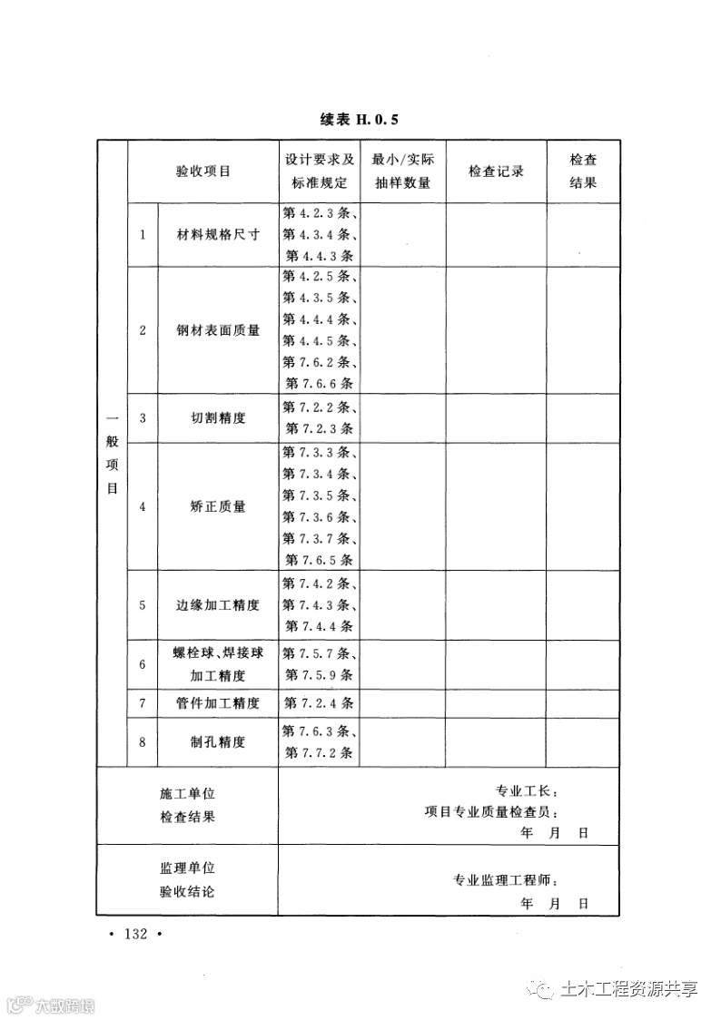
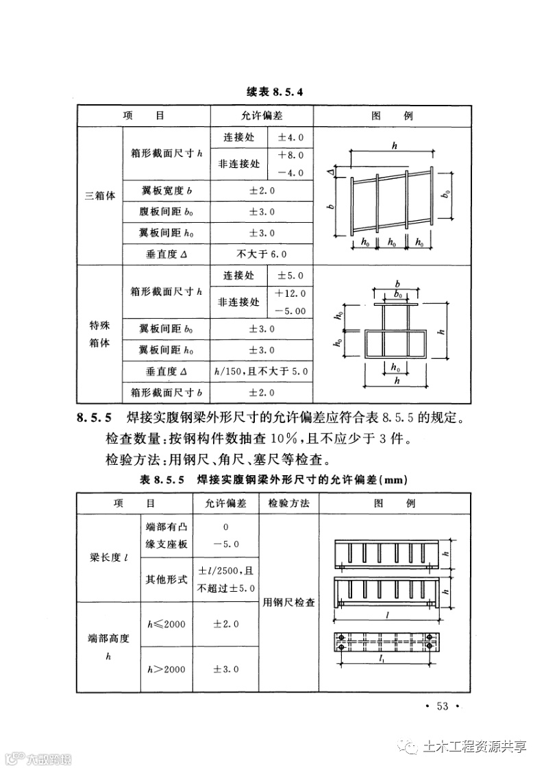
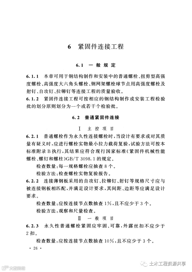
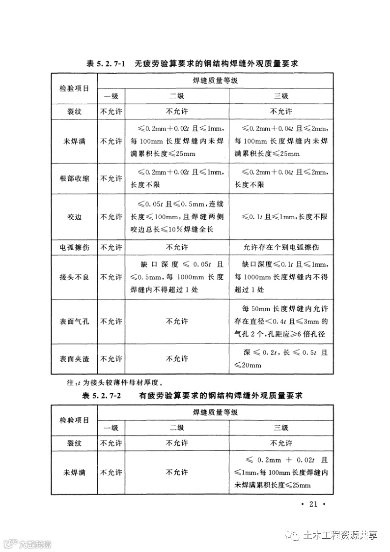
规范原文如下:

您的转发是对我们最大的支持
猜你喜欢:
3、助力2018安全生产月,这100份安全资料合集值得入手(可下载)
本文来源于网络,仅供交流分享

加入我们
投稿展示或者分享资料
一起交流一起成长
扫一扫下方二维码,灵感即刻进
官方微信或qq:483972950
官方qq群:343778875 或648915172



