提示:点击↑上方"土木工程资源共享"关注加入
点我资料免费下
【重磅福利】
正文

关于《中华人民共和国招标投标法(修订草案公开征求意见稿)》
公开征求意见的公告
感谢您的参与和支持!
附件:1.《中华人民共和国招标投标法(修订草案公开征求意见稿)》
2.起草说明
国家发展改革委
2019年12月3日
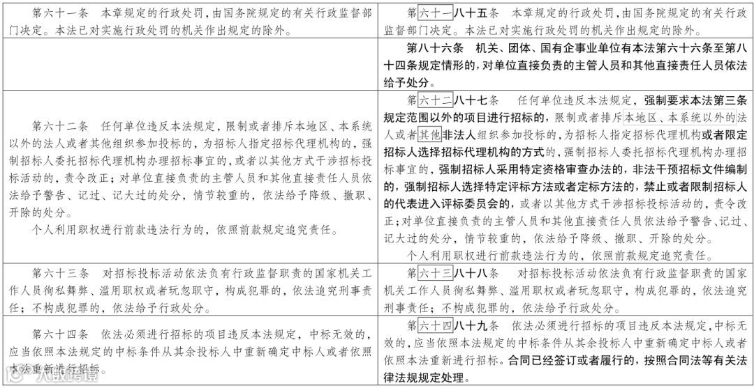
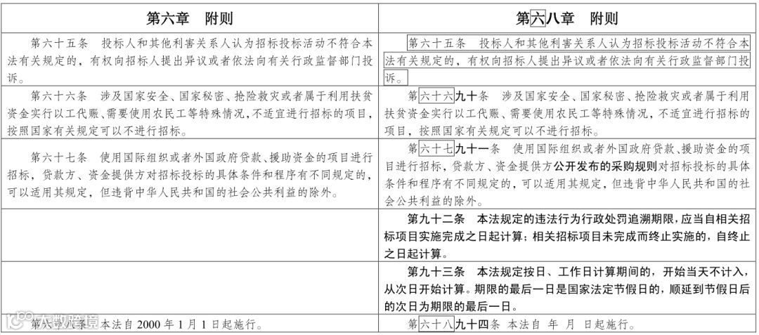
本次修订对现行《招标投标法》修改58条,增加28条,删除2条,维持8条不变,修订主要涉及八个方面:
(一)推进招投标领域简政放权
(二)提高招投标公开透明度和规范化水平
(三)落实招标人自主权
(四)提高招投标效率
(五)解决低质低价中标问题
(六)充分发挥招投标促进高质量发展的政策功能
(七)为招投标实践发展提供法治保障
(八)加强和创新招投标监管





























您的转发是对我们最大的支持
猜你喜欢:
3、助力2018安全生产月,这100份安全资料合集值得入手(可下载)
来源:国家发展改革委。本刊部分图片源于互联网,其版权归原作者及原出处所有。

加入我们
投稿展示或者分享资料
一起交流一起成长
扫一扫下方二维码,灵感即刻进

官方微信或qq:483972950
官方qq群:343778875 或648915172
规范图集下载群:61754465
官方微信群需要加官方微信即可进入!
技术交流、资料分享、特权权益服务尽在公众号、微信群、qq群,详情请咨询官方微信和qq!如果群里有其他人向你兜售等不法行为,请千万不要相信上当受骗,请认准我们官方微信和qq!

