提示:点击↑上方"土木工程资源共享"关注加入
点我资料免费下
【重磅福利】
正文
3月13日,杭州市住建委发布2019年修订最新版施工合同专用条款(示范文本),并规定:
自2020年4月1日起开始招标的杭州市国有资金投资建设工程施工合同专用条款部分应严格按照本文件相关内容执行;
非国有资金投资工程可参照执行。
主要内容如下:


《杭州市房屋建筑工程和市政基础设施工程施工合同专用条款(示范文本)
(2019年修订》使用说明
为进一步指导和规范新形势下建设工程施工合同当事人的签约行为,维护合同当事人的合法权益,依据《建设工程施工合同(示范文本)》(GF-2017-0201)以及相关法律法规,市建委根据我市实际,重新修订了《杭州市房屋建筑工程和市政基础设施工程施工合同专用条款(示范文本)(2019年修订)》(以下简称《示范文本》)。为便于合同当事人在使用《示范文本》过程中规范有关条款的约定,现就有关事项说明如下:
一、《示范文本》的适用范围为我市行政区域范围内进行招标的国有资金投资建设工程,非国有资金投资建设工程可参照执行。
二、合同专用条款约定的内容应符合国家法律、法规和部门规章的规定。
三、目前我市建筑行业适用合同的其他规范性文件主要包括但不仅限于以下文件:
1.《关于转发省建设厅〈关于进一步加强建筑施工领域企业安全生产工作的实施意见〉的通知》(杭建工发(2011)130号);
2.《关于进一步加强建设工程安全质量物联网管理应用平台
建设的通知》(杭建工发(2012)426号);
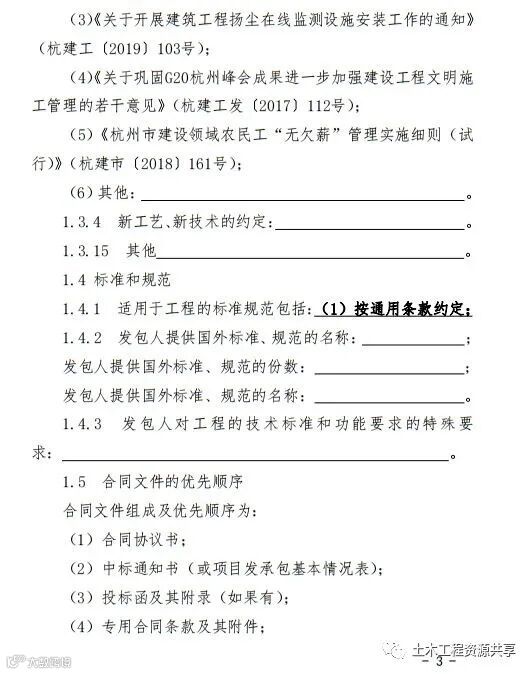
3.《关于开展建筑工程扬尘在线监测设施安装工作的通知》
(杭建工(2019)103号);
4.《关于巩固G20杭州峰会成果进一步加强建设工程文明施工管理的若干意见》(杭建工发(2017)112号);
5.《杭州市建设领域农民工“无欠薪”管理实施细则(试行)》
(杭建市(2018)161号)等。
国家、省、市权力部门颁布的规范性文件若有发生变化的,市建委将根据相关规范性文件的制定和清理情况不定期发布通知,合同当事人应根据规范性文件的要求及时在合同专用条款中进行调整。
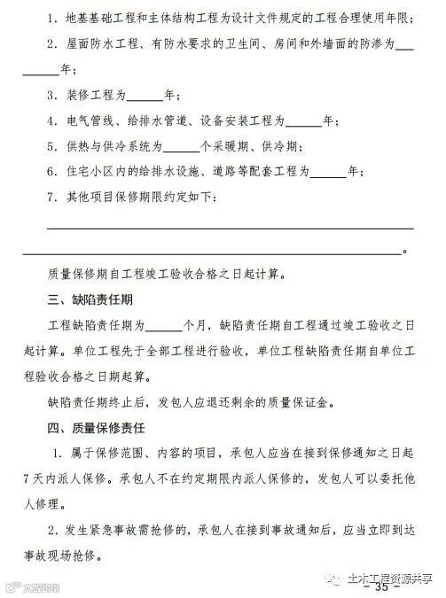
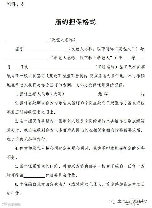
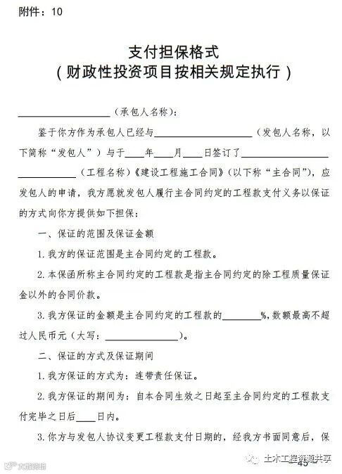
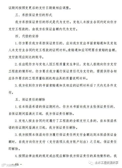
四、合同当事人应在专用合同条款3.7履约担保中约定履约担保的形式、金额及期限。根据《浙江省人民政府办公厅关于深化企业减负担降成本改革的若干意见》(浙政办发(2017)48号)规定,政府投资项目的履约保证金不得超过中标合同金额的5%。五、合同当事人应在专用合同条款15.2缺陷责任期中约定建设工程缺陷责任期的具体期限,该期限最长不超过24个月。六、合同当事人应在专用合同条款15.3质量保证金中约定是否扣留工程质量保证金、工程质量保证金的提供方式及金额。若合同当事人约定采用扣留工程款方式提供质量保证金的,根据《浙江省人民政府办公厅关于深化企业减负担降成本改革的若干意见》(浙政办发(2017)48号)规定,工程质量保证金的预留比例不得超过工程价款结算金额的2.5%。


















































自2020年4月1日起开始招标的杭州市国有资金投资建设工程施工合同专用条款部分应严格按照本文件相关内容执行;
非国有资金投资工程可参照执行。


《杭州市房屋建筑工程和市政基础设施工程施工合同专用条款(示范文本)
(2019年修订》使用说明


















































您的转发是对我们最大的支持
猜你喜欢:
3、助力2018安全生产月,这100份安全资料合集值得入手(可下载)
本文来源:杭州造价网
仅做交流分享

加入我们
投稿展示或者分享资料
一起交流一起成长
扫一扫下方二维码,灵感即刻进
官方微信或qq:483972950
官方qq群:343778875 或648915172



