提示:点击↑上方"土木工程资源共享"关注加入
点我资料免费下
【重磅福利】
正文
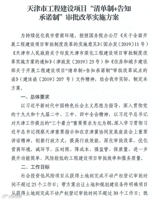
近日,天津市住建委等十二部门联合印发通知,将实施“清单制+告知承诺制”改革。其中针对社会投资低风险项目:
取消在线备案,合并建设许可阶段和施工许可阶段;
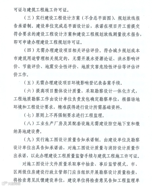
无需进行设计方案审核,无需办理建设项目相关评估评价,无需办理环境影响登记表备案手续;
原则上不再强制要求监理;
工业生产厂房及其配套设施无需建设防空地下室和缴纳易地建设费;
联合验收合格的不再办理竣工验收备案。
据方案要求,“社会投资低风险项目”为:建筑面积不大于5000平方米、建筑高度不大于24米、功能单一的社会投资厂房、普通仓库。
此外,改革方案中还提出:
1、在全市房建和市政项目中,担任项目设计负责人、总监理工程师的,除需符合国家注册建筑师、注册监理工程师及最低从业年限外,应满足本科及以上学历要求。
2、施工许可网上办理,由企业自行下载、打印使用。
3、简化既有建筑改造项目审批,取消在线备案环节,无需办理规划许可证。
扩展阅读:
关于监理,近期变革诸多,以下为近期整理文章,供大家参考阅读。
10月1日起,工程监理开启大变革!浙江/山东/河南/湖北/北京/上海等10省市率先试点
总监需具备本科或以上学历:广州/北京/上海/重庆:担任总监理工程师,须具备本科或以上学历!
监理执业改革:重磅!总监任职要求大改,不用注册监理工程师也能担任!
文件原文:












近日,天津市住建委等十二部门联合印发通知,将实施“清单制+告知承诺制”改革。其中针对社会投资低风险项目:
取消在线备案,合并建设许可阶段和施工许可阶段;
无需进行设计方案审核,无需办理建设项目相关评估评价,无需办理环境影响登记表备案手续;
原则上不再强制要求监理;
工业生产厂房及其配套设施无需建设防空地下室和缴纳易地建设费;
联合验收合格的不再办理竣工验收备案。
据方案要求,“社会投资低风险项目”为:建筑面积不大于5000平方米、建筑高度不大于24米、功能单一的社会投资厂房、普通仓库。
10月1日起,工程监理开启大变革!浙江/山东/河南/湖北/北京/上海等10省市率先试点
监理执业改革:重磅!总监任职要求大改,不用注册监理工程师也能担任!
文件原文:












您的转发是对我们最大的支持
猜你喜欢:
3、助力2018安全生产月,这100份安全资料合集值得入手(可下载)
源自 | 天津市住建委

加入我们
投稿展示或者分享资料
一起交流一起成长
扫一扫下方二维码,灵感即刻进
官方微信或qq:483972950
官方qq群:343778875 或648915172



