大数跨境
0
0

【工地资讯】3月1日起,禁止使用门式钢管脚手架!这里发文!

【工地资讯】3月1日起,禁止使用门式钢管脚手架!这里发文! AI土木通
2021-02-26
1
导读:专注为工程人共享建筑业精品资料 欢迎关注下载更多资源工作技能提升I软件及使用教程I注册类考试课件I图集规范下载资料有任何疑问,欢迎添加小tomu微信号:TomuArc咨询交流。

提示:点击上方"土木工程资源共享"关注加入 

点我资料免费下【重磅福利

目前已有多个城市明确针对工地脚手架,特别下发通知

上海:全市工程项目应采用承插型盘扣式钢管脚手架

重庆:全市建设工程禁止使用扣件式钢管悬挑脚手架,原因为整体性差,存在安全隐患。

苏州:2021年1月1日起所有新开工的房建、市政工程应使用承插型盘扣式钢管支架

温州:属于超危大工程和参超危大工程的模板支撑架工程,不得采用扣件式钢管支撑体系必须选用碗扣式、承插盘扣式等定型化工具式支撑体系。2021年1月1日起推广到所有的模板支撑架工程。

近日,广东东莞下发《关于进一步加强模板支架主要构配件监管的通知》,要求:

  • 3月1日起,模板支架禁止使用门式钢管脚手架。

  • 3月1日起,模板支架使用轮扣式钢管脚手架,施工企业在每批次进场时均须由监理企业按要求进行见证送检,送检合格后方可使用。

  • 未按要求送检或送检不合格的,责令相关责任企业限期整改或停工整改。

通知全文:


关于进一步加强模板支架主要构配件监管的通知

各园区、镇(街)住房和城乡建设局,各有关企业:

我局近期组织对在建工程模板支架主要构配件使用情况进行专项检查,发现施工现场存在使用无产品合格证、无质量检测报告、模板支架外观质量较差,安全状况堪忧。为认真贯彻落实广东省住房和城乡建设厅《广东省房屋市政工程安全管理“十不准”规定》相关规定,有效防范生产安全事故发生,现就进一步加强房屋市政工程模板支架主要构配件监管的具体事项通知如下:

一、严格遵守安全技术规范(程)的有关规定

本市所有房屋市政工程使用的模板支架主要构配件必须符合现行的《建筑施工扣件式钢管脚手架安全技术规范》(JGJ130-2011)、《建筑施工碗扣式钢管脚手架安全技术规范》(JGJ166-2016)、《建筑施工承插型盘扣式钢管支架安全技术规程》(JGJ231-2010)、《建筑施工模板安全技术规范》(JGJ162-2008)、《建筑施工承插型套扣式钢管脚手架安全技术规程》(DBJ/T 15-98-2019)、《轮扣式钢管脚手架安全技术规程》(DB/T44-1876-2016)等有关规定。

二、严格执行模板支架主要构配件使用管理制度

(一)施工企业应加强对模板支架主要构配件使用管理。模板支架主要构配件进场时应具有产品合格证、质量检测报告、产品标识,凡没有质量证明材料或质量证明材料不齐全的,不得进入施工现场。施工企业应建立购买、租用、进场计划、进场验收、抽样送检、日常维护、报废处理等管理制度。应建立使用台账,详细记录其来源、数量、使用次数、使用部位和质量检验情况,防止未经检验或检验不合格的产品在施工现场使用。要严格报废制度,凡有严重锈蚀、变形、出现裂纹及其它不符合标准情况的产品必须作报废处理,严禁再度使用,并录入使用台账备查。

(二)监理企业应加强对模板支架主要构配件的见证送检和使用的管理。监理企业应在模板支架主要构配件进场后做好全过程抽样,并按规定见证送检,不得由检测机构上门收样,发现违规未按要求送检的,要及时报告建设工程安全监督机构。日常巡视检查时发现材质严重锈蚀、变形、出现裂纹及其它不符合标准情况的应及时督促施工企业进行清理报废,对检测不合格的批次须及时督促施工企业清理退场,严禁材质不合格的主要构配件在模板工程上使用,并如实作好记录。

(三)建设单位不得明示或暗示施工企业购买、租赁、使用不合格的模板支架主要构配件,并高度重视模板支架主要构配件管理工作,督促施工企业、监理企业做好抽样、见证送检工作。

三、加强模板支架主要构配件监管

(一)2021年3月1日起,模板支架禁止使用门式钢管脚手架。

(二)2021年3月1日起,模板支架使用轮扣式钢管脚手架,施工企业在每批次进场时均须由监理企业按要求进行见证送检,送检合格后方可使用;属于危大工程范围的模板工程使用的模板支架主要构配件(包括扣件式钢管脚手架、碗扣式钢管脚手架、承插型套扣式钢管脚手架、盘扣式钢管脚手架等),施工企业在每批次进场时均须由监理企业按要求进行见证送检,送检合格后方可使用。检验抽样方法及数量详见附件。

(三)各园区、镇(街)住房和城乡建设局应督促相关企业制定管理制度、建立使用台账、进行见证送检等,加强模板支架主要构配件监管。同时,对于材质较差的模板支架主要构配件,可采取监督抽检、重点监控等方式加大日常监督检查力度,采取有力措施督促企业按规定使用合格的模板支架主要构配件。

(四)对于使用未按要求送检或送检不合格的模板支架主要构配件的行为,住建系统施工安全监督机构责令相关责任企业限期整改或停工整改,对整改不到位的相关责任企业将采取约谈、通报和行政处罚等措施,进行严肃处理。

东莞市住房和城乡建设局

2021年2月22日

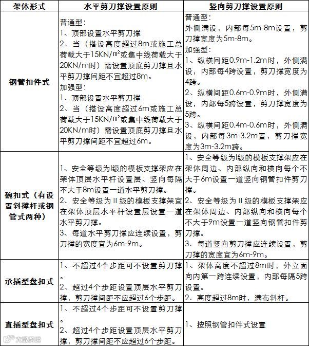
针对目前工地常用四种脚手架形式:扣件式、碗扣式、承插型盘扣式、直插型盘扣式,总结对比各自技术要点,以供大家参考。


四种模板支架形式及参考规范


1、钢管扣件式

参考规范:JGJ130-2011《建筑施工扣件式钢管脚手架安全技术规程》



2、碗扣式

参考规范:JGJ166-2016《建筑施工碗扣式钢管脚手架安全技术规程》



3、承插型盘扣式

参考规范:JGJ231-2010《建筑施工承插型盘扣式钢管支架安全技术规程》



4、直插型盘扣式

参考规范:T/CCIAT0003-2019中国建筑业协会团体标准《建筑施工承插型轮扣式模板支架安全技术规程》



四种形式架体技术要点进行对比


· 扫地杆及顶部水平杆设置位置



· U托设置技术要点



· 剪刀撑设置要点



· 常规架体参数







您的转发是对我们最大的支持

猜你喜欢:

1、工程葵花辞典(微信版),工程人100%需要,人手必备!

2、土木工程资源共享,一个土建类职业快速提升的平台!

3、助力2018安全生产月,这100份安全资料合集值得入手(可下载)

4、【公路工程】公路工程施工作业标准化,有这一套就够了!

5、【安全月】你可能急需的32套安全高清挂图

6、施工技术小动画视频134个,有需要的可以来下!skr!

7、做好安全技术交底,用这个靠谱!想看哪个工种点哪个,so easy!

8、史上最全质量通病防治措施攻略大全,你的工程一定需要!





加入我们

投稿展示或者分享资料

一起交流一起成长

扫一扫下方二维码,灵感即刻进

官方微信或qq:483972950  

官方qq群:343778875 或648915172

点击阅读原文有惊喜,喜欢就点这里
【声明】内容源于网络
0
0
AI土木通
作为深耕土木行业10年的权威资源平台,构建了覆盖建筑工程、道路桥梁、水利工程等领域规范图集与资料的共享​,以​“让每个土木人都能零门槛驾驭AI”​为使命,开启智能建造新纪元!
内容 5703
粉丝 0
AI土木通 作为深耕土木行业10年的权威资源平台,构建了覆盖建筑工程、道路桥梁、水利工程等领域规范图集与资料的共享​,以​“让每个土木人都能零门槛驾驭AI”​为使命,开启智能建造新纪元!
总阅读8.5k
粉丝0
内容5.7k