提示:点击↑上方"土木工程资源共享"关注加入
点我资料免费下
【重磅福利】
这是怎么回事?
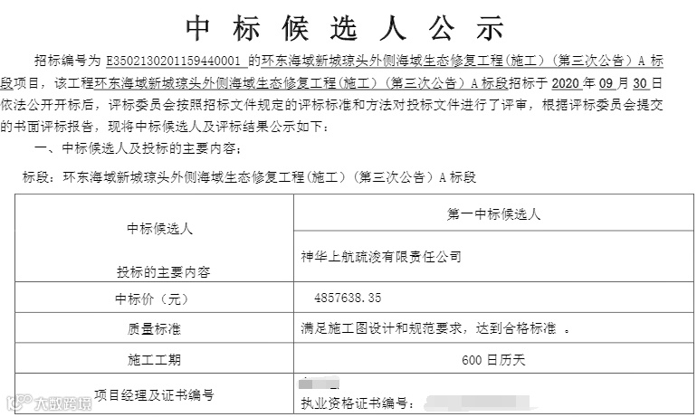
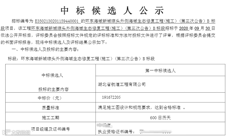
重新公示的信息显示,中标候选人在本次投标过程中存在工作疏忽,递交的投标文件的报价与实际要进行的报价存在重大偏差,这才导致了中标价比招标控制价相差十万八千里的乌龙事件。


不过话又说回来,中标价与招标控制价相去甚远,甚至近百倍,不是应该作为无效标处理吗?你怎么看?
附:

环东海域新城琼头外侧海域生态修复工程(施工)(第三次公告)施工招标公告
猜你喜欢:
3、助力2018安全生产月,这100份安全资料合集值得入手(可下载)
来源:厦门市公共资源交易中心网

加入我们
投稿展示或者分享资料
一起交流一起成长
扫一扫下方二维码,灵感即刻进
官方微信或qq:483972950
官方qq群:343778875 或648915172



