提示:点击↑上方"土木工程资源共享"关注加入
点我资料免费下
【重磅福利】
9月28日,成都市住建局发布通知,成都发生两起火灾事故均造成较大社会影响,决定从即日起至10月底,开展为期一个月的全市建筑工地消防安全专项整治行动。
1、2020年7月14日22时左右,“锦宸天街购物中心”项目裙楼屋面发生火灾,导致用于防水处理的煤气罐发生燃爆。
2、9月22日21时左右,“恒大望江华府项目”3号楼8-11层发生火灾,过火面积约700平方米。
施工现场动火作业消防管理
施工现场临电设施消防管理
可燃物及易燃易爆危险品消防管理
现场库房、生活区、办公区消防管理
现场消防设施消防管理
务工人员消防安全培训
各区(市)县住建、应急、消防等部门要密切配合,开展联合检查,重拳出击、敢于斗硬,倒逼企业落实消防安全主体责任。
各区(市)县住建部门要按照《成都市建设工程消防安全检查表》(附件1),牵头开展建筑工地消防安全专项检查。
通知全文:

各区(市)县政府安办、住房和城乡建设主管部门、消防救援大队,各相关单位:
2020年7月14日22时左右,由成都辰治置业有限公司建设,四川省城市建设监理有限责任公司监理,重庆诚业建筑工程有限公司施工的“锦宸天街购物中心”项目裙楼屋面发生火灾,导致用于防水处理的煤气罐发生燃爆。9月22日21时左右,由成都盛世瑞城置业有限公司建设,青岛海尔家居集成股份有限公司装修施工的“恒大望江华府项目”3号楼8-11层发生火灾,过火面积约700平方米。两起事故均造成较大社会影响。
为进一步压实企业安全生产主体责任,落实建筑施工现场消防安全管理各项防范措施,决定从即日起至10月底,开展为期一个月的全市建筑工地消防安全专项整治行动,现就有关事项通知如下。
一、企业全面自查
从即日起,各相关企业要组织对所属全部项目开展消防安全隐患大排查,把隐患当作事故来对待,不放过任何一个火灾隐患。
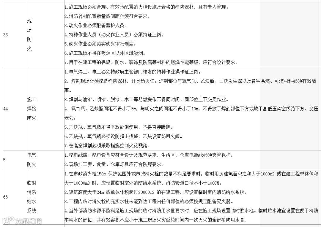
(一)施工现场动火作业消防管理。重点检查施工现场动火动焊作业前是否办理动火许可证;动火动焊操作人员是否持证上岗;焊接、切割热等动火作业前,是否对作业现场的可燃物进行清理,作业场所及其附近无法移走的可燃物是否采取不燃材料对其覆盖或隔离;动火作业过程中是否设置好接火斗、接火布等防火设施,是否配备灭火器材,监理人员是否旁站监理。
(二)施工现场临电设施消防管理。重点检查是否严格落实“三级配电两级保护”、“一机一箱一闸一漏”等临电规范要求,施工现场是否建立用电管理专项制度,专业电工是否持证上岗。
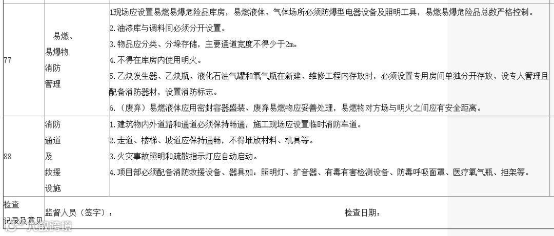
(三)可燃物及易燃易爆危险品消防管理。重点检查是否对易引起火灾隐患的装修、防水和保温材料及电气产品进行场验收,按规定抽查其防火性能及相关参数;进场保温材料是否严格按照《建筑设计防火规范》及相关要求进行管理,远离火源,露天存放时是否采用不燃材料覆盖;施工现场使用的安全网是否采用阻燃材料,且满足相关标准规范和规定要求;是否开展施工现场危险化学品安全风险源自查自辨工作,是否对施工现场的液化气、乙炔、氧气等危险化学品进行排查。
(四)现场库房、生活区、办公区消防管理。重点检查是否配备专人负责防火管理;搭建的临时用房、临时设施材料的燃烧性能等级是否为A级,消防设施和灭火器材是否按规范要求配备到位,并做好日常维护保养;电气线路是否按规范敷设,做好合理配电;民工生活区是否安装使用限电器,电箱内自动开关、漏电保护器是否灵敏可靠,是否存在私拉乱接和使用碘钨灯、电炉、电饭煲、电热毯等大功率电器行为。
(五)现场消防设施消防管理。重点检查施工现场是否配置符合要求的灭火器,现场是否设置临时消防水源,消火栓配置是否完全、水压是否符合要求,应急照明、消防安全指导标识牌是否设置到位。
(六)务工人员消防安全培训。重点检查是否集中开展消防安全教育和培训,通过开办消防宣传专栏、播放消防警示片、组织现场培训和演习等多种形式,广泛开展安全用火用电、扑灭初起火灾和火场逃生等消防安全知识宣传教育活动,切实提升建筑工地防范火灾的整体水平。
二、行业主管部门检查
(一)加强组织领导。各区(市)县住建、消防等部门要充分认识开展全市建筑施工消防安全专项整治工作的重要性和必要性,结合工作实际,认真分析和研究火灾防控工作面临的形势和存在的问题。制定工作方案,明确任务,落实责任,确保责任到位、措施到位、人员到位,保证消防安全专项整治工作落到实处。
(二)加大检查力度。各区(市)县住建、应急、消防等部门要密切配合,开展联合检查,重拳出击、敢于斗硬,倒逼企业落实消防安全主体责任。对检查中发现的消防安全隐患,要责令有关单位立即整改,并跟踪复查。对隐患排查治理责任落实不到位、安全隐患整改不力的,严格依照法律法规进行处罚,相关处罚结果纳入企业信用管理。市住建局、市应急局、市消防救援支队将组织联合指导组,对各区(市)县建筑工地消防安全专项整治行动工作开展情况进行联合指导抽查。
(三)加强信息报送。各区(市)县住建部门要按照《成都市建设工程消防安全检查表》(附件1),牵头开展建筑工地消防安全专项检查,及时汇总分析专项整治工作情况,总结经验做法,剖析存在问题,研究建立加强建筑施工火灾防控的长效机制。同时,要建立检查台账,按时报送相关信息,并于2020年10月25日前报送《建筑施工消防安全专项整治情况统计表》(附件2)和专项行动工作总结。
成都市政府安办 成都市住建局
成都市消防救援支队
2020年9月25日



猜你喜欢:
3、助力2018安全生产月,这100份安全资料合集值得入手(可下载)

加入我们
投稿展示或者分享资料
一起交流一起成长
扫一扫下方二维码,灵感即刻进
官方微信或qq:483972950
官方qq群:343778875 或648915172



