提示点击↑上方"土木工程资源共享"关注加入
点我资料免费下
【重磅福利】
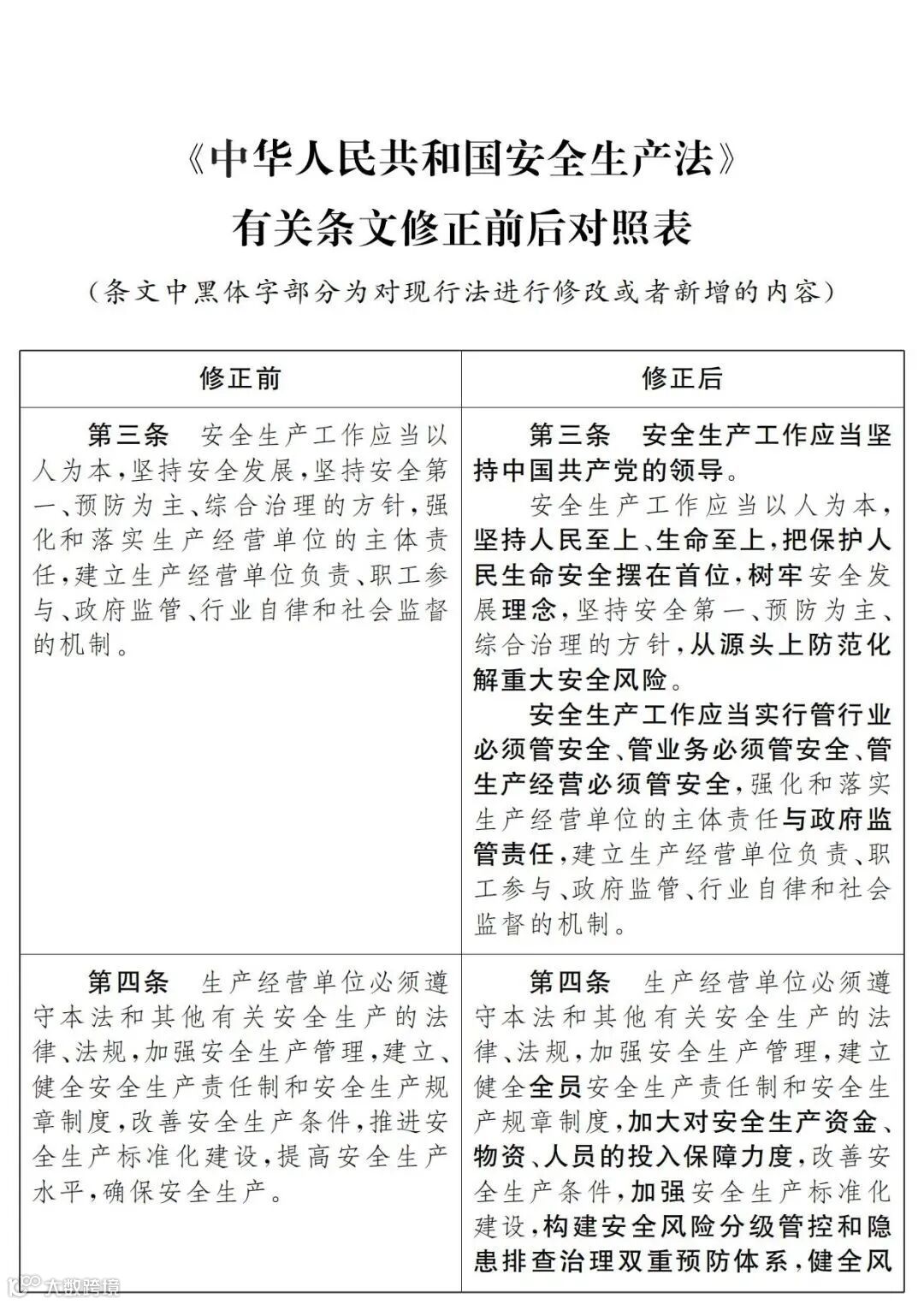
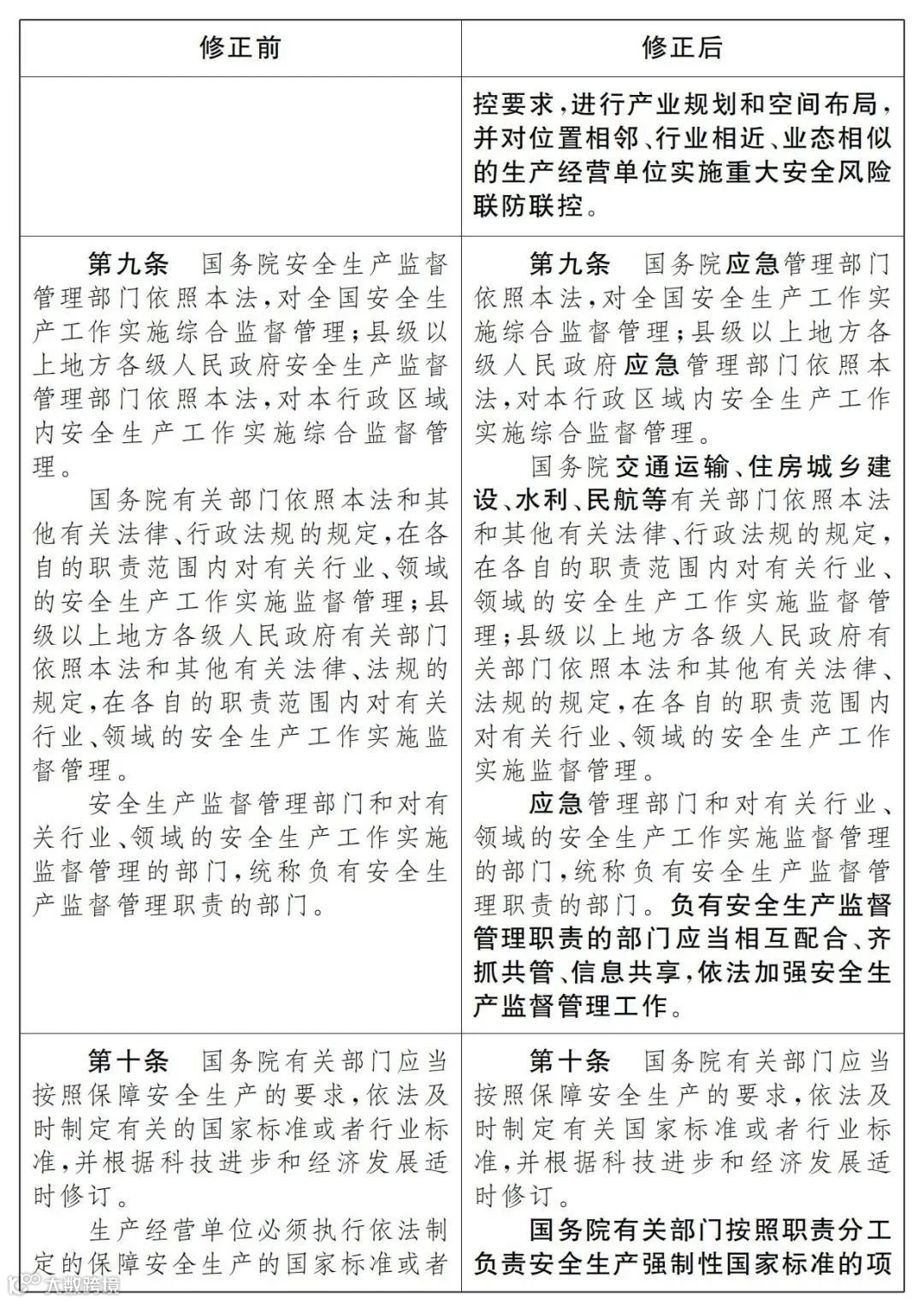
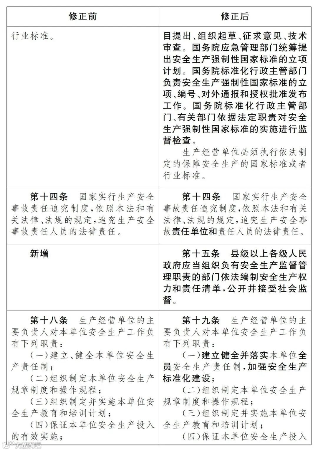
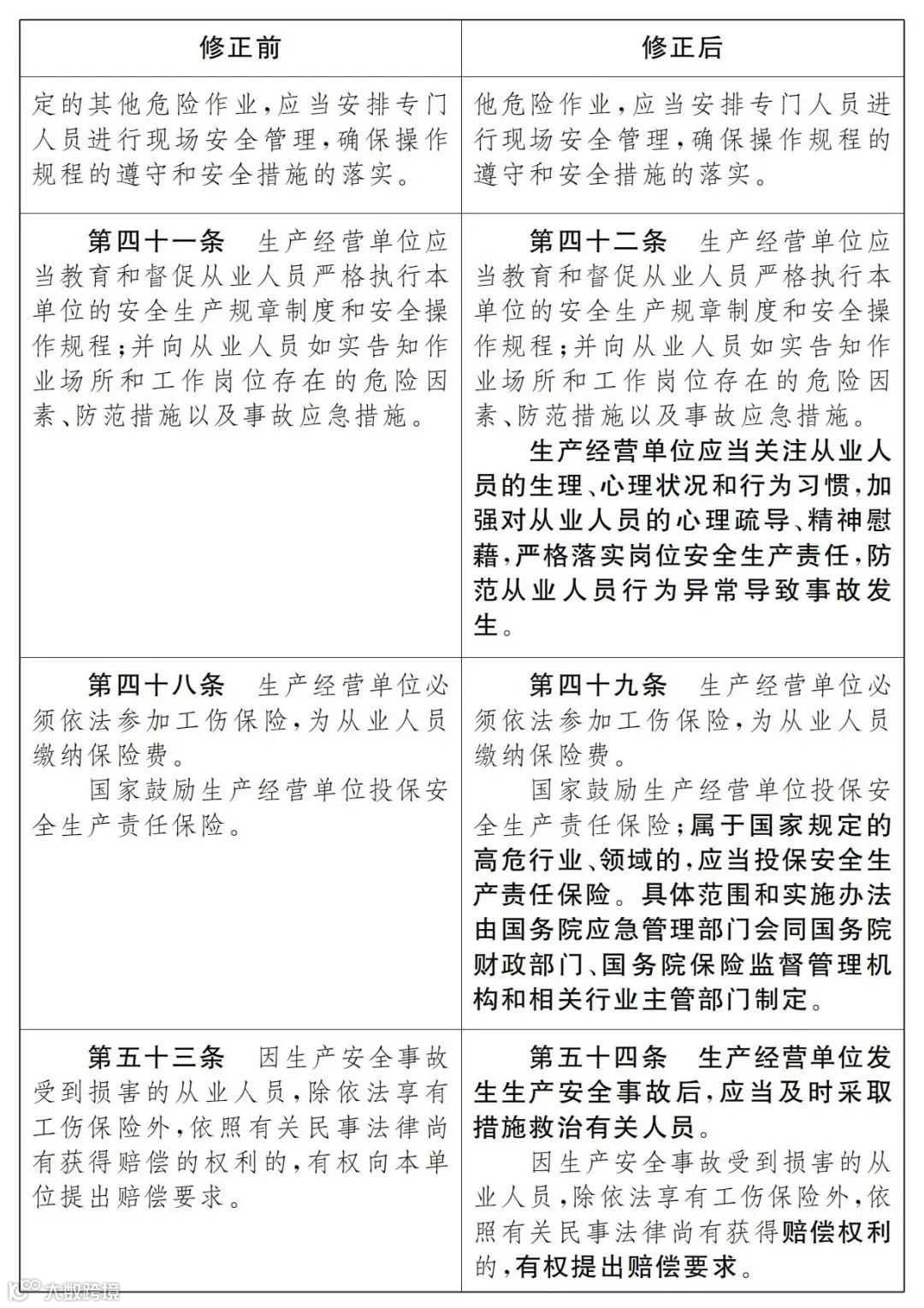
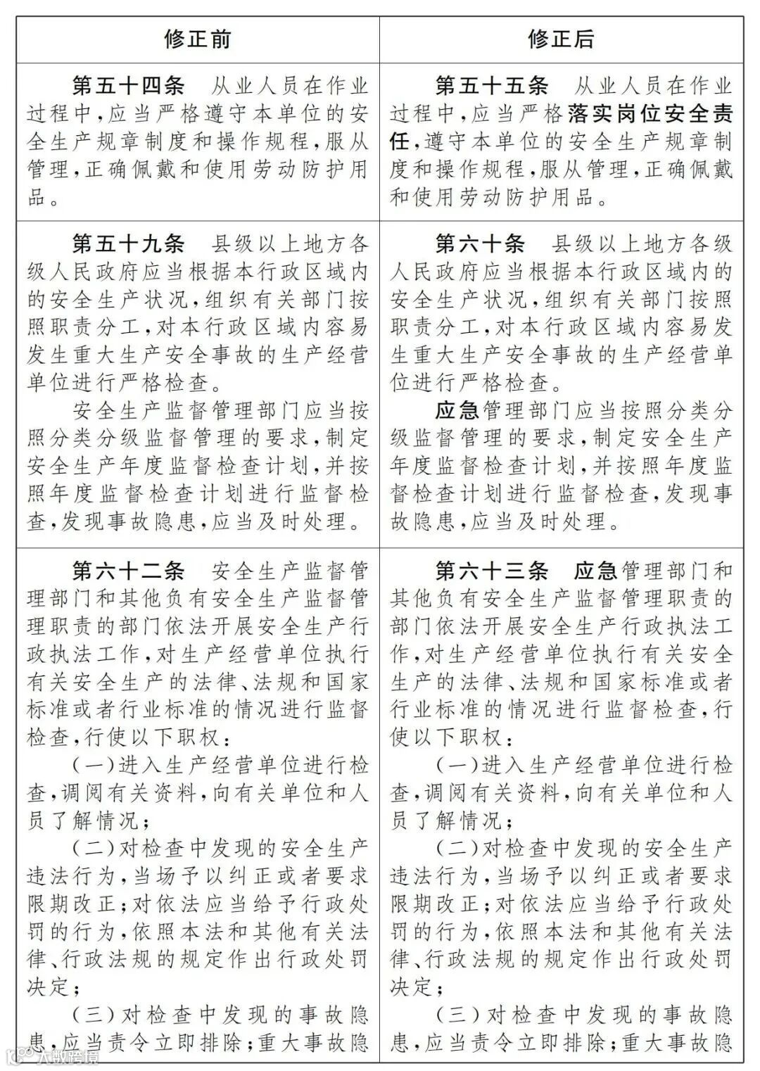
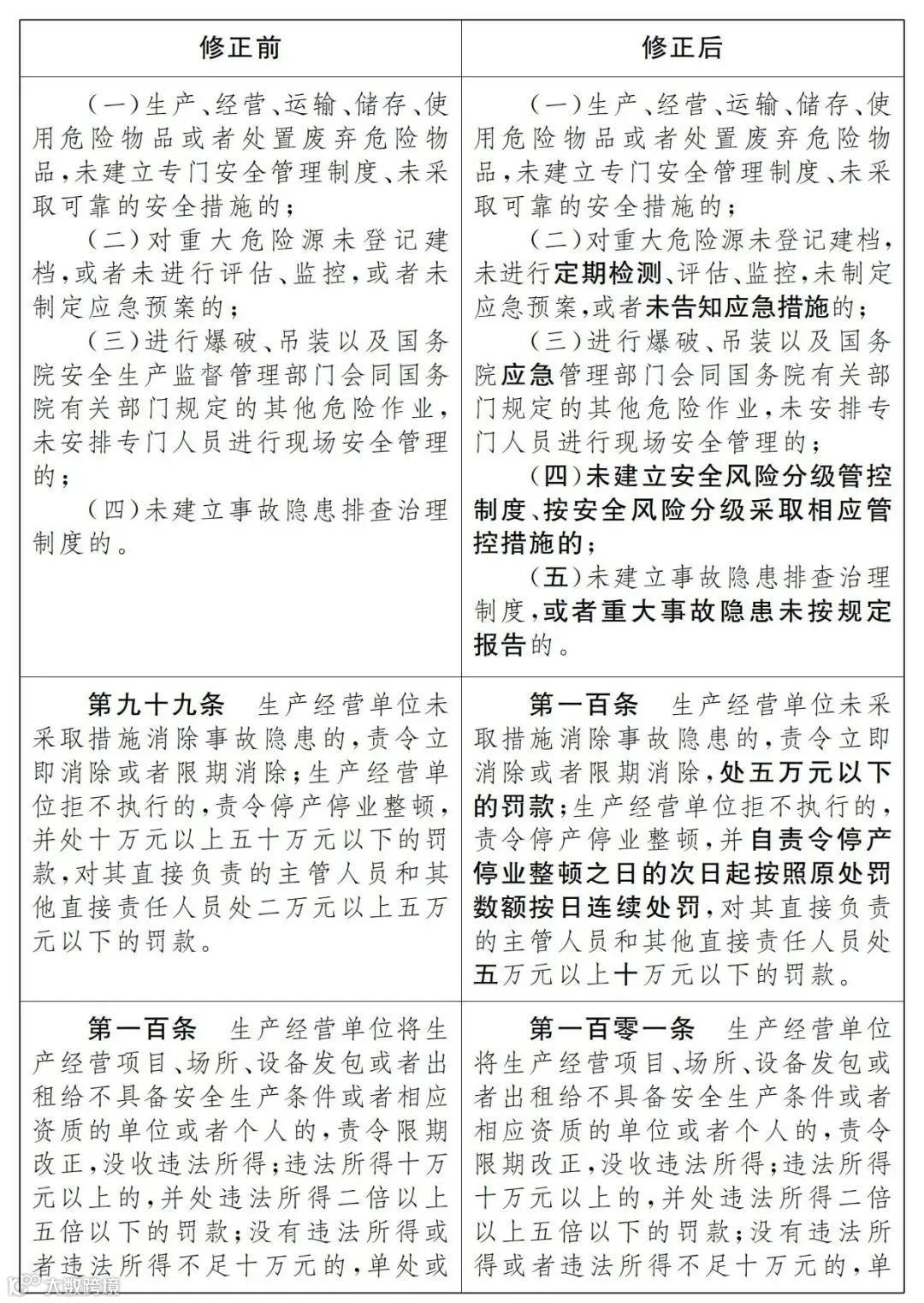
近日,中国人大网发布了《安全生产法(修正草案)征求意见》




























若需查看《安全生产法(修正草案)征求意见》原文件,请点击“阅读原文”↓

12、检验批的划分、容量及抽样总结!附76个常用检验批验收表!
猜你喜欢:
3、助力2018安全生产月,这100份安全资料合集值得入手(可下载)

加入我们
投稿展示或者分享资料
一起交流一起成长
扫一扫下方二维码,灵感即刻进
官方微信或qq:483972950
官方qq群:343778875 或648915172



