提示点击↑上方"土木工程资源共享"关注加入
点我资料免费下
【重磅福利】
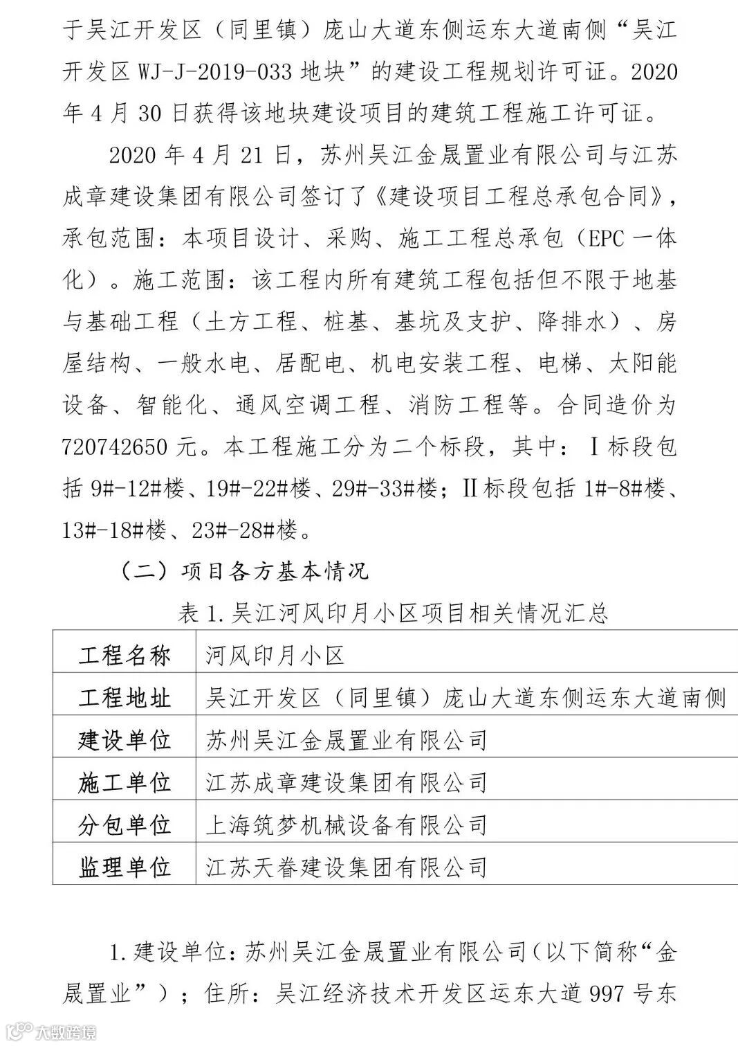
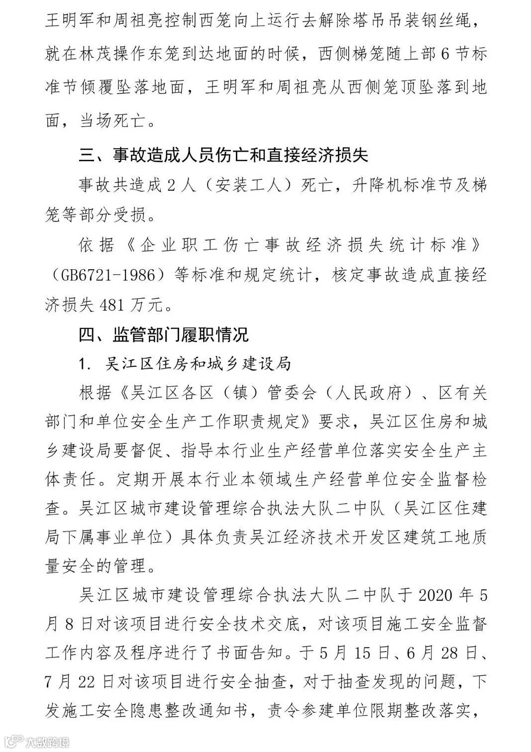
2020年11月10日下午13点30分左右,苏州市吴江区运东开发区庞山大道东侧运东大道南侧“河风印月”建筑工地发生一起施工升降梯笼倾覆事故,造成2人死亡。
升降机的第24至25节标准节间,在吊装、安装过程中,未安装螺栓予以连接固定,因单侧梯笼重量作用产生的倾覆力大于标准节之间的固结力,引发梯笼及标准节倾覆坠落事故。
一、追究刑事责任人员
1.王某军、周某亮、林某、刘某利,21#施工升降机安装工,负责 21#施工升降机的安装工作,四人均无安装施工升降机所需资质,四人在吊装、安装过程中,未对第24至25节标准节间安装螺栓予以连接固定,对该起事故负有直接责任,涉嫌重大责任事故罪,建议司法机关追究其刑事责任。鉴于王某军、周某亮已在事故中死亡,故不再追究其责任。
2.陈某,分包单位安全员,负责在该项目的升降机安装、拆卸等安全工作,未对作业人员审核作业资质, 未按照专项施工方案实施监督,涉嫌重大责任事故罪,建议司法机关追究其刑事责任。
二、施工单位和监理单位,在苏州市范围内停止投标资格3个月。
附原文:

















12、检验批的划分、容量及抽样总结!附76个常用检验批验收表!
猜你喜欢:
3、助力2018安全生产月,这100份安全资料合集值得入手(可下载)

加入我们
投稿展示或者分享资料
一起交流一起成长
扫一扫下方二维码,灵感即刻进
官方微信或qq:483972950
官方qq群:343778875 或648915172



