提示:点击↑上方"土木工程资源共享"关注加入
点我资料免费下
【重磅福利】
9月17日,河源市应急管理局公布《河源市龙川县麻布岗镇“5·23”较大坍塌事故调查报告》。
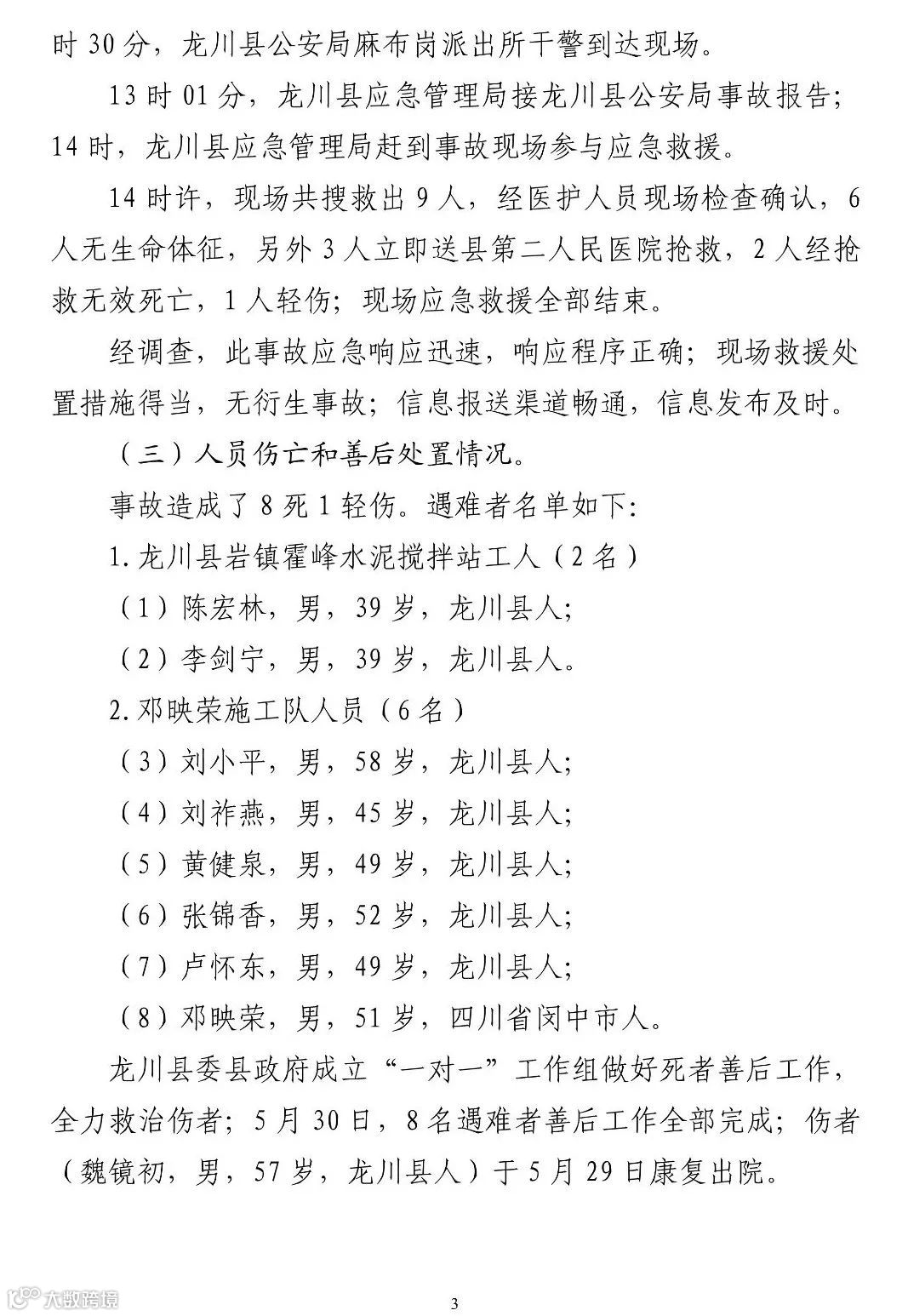
2020年5月23日12时10分许,龙川县麻布岗镇违法建筑施工工地远东花园发生1起模板倾覆坍塌较大事故,造成8人死亡、1人轻伤,直接经济损失1068万元。





现场勘查:涉事建筑第 20 层楼顶天面装饰花架(屋面构架)和模板向建筑外侧倾倒;预拌混凝土泵管排出方向与倾倒方向一致;泵管支座底部水平固定的 2 条方木为折断状态。花架标高 67.800,花架高 3m,柱距 5m,梁板宽 1m、厚 0.2m。
技术原因分析如下:
1.花架梁板模板支撑采用木立柱支撑,没有设置纵横向水平结构造稳定措施,木立柱存在偏心受力工况,稳定性差;
2.泵送混凝土立管安装不牢固,混凝土泵机作业时,泵管晃动产生水平推力,触动木支撑架;
3.装饰花架(屋面构架)上混凝土浇筑作业人员多,施工动荷载较大。
综合分析:在施工荷载作用下,致使本身处于不稳固状态下的模板支撑体系(木支撑架)向外倾覆坍塌,造成花架上面的作业人员坠落的伤亡事故。
涉事企业违规违法建设经营、安全生产主体责任不落实,属地监管失职,相关行业监管部门失职。
1.建设单位。远东公司违规违法建设经营、安全生产主体责任不落实。
(1)该公司未取得用地、规划、报建、施工等合法手续,进行违规违法建设。
(2)该公司未取得房地产开发资质擅自从事房地产开发经营。
(3)该公司将涉事建筑违规违法发包给没有建筑资质的个人施工。
(4)该公司安全生产主体责任不落实。
(5)该公司违法占用耕地。
2.龙川县和麻布岗镇行业监管部门失职。龙川县和麻布岗镇相关行业监管部门未按规定履行日常监管职责,日常监督检查严重缺失。
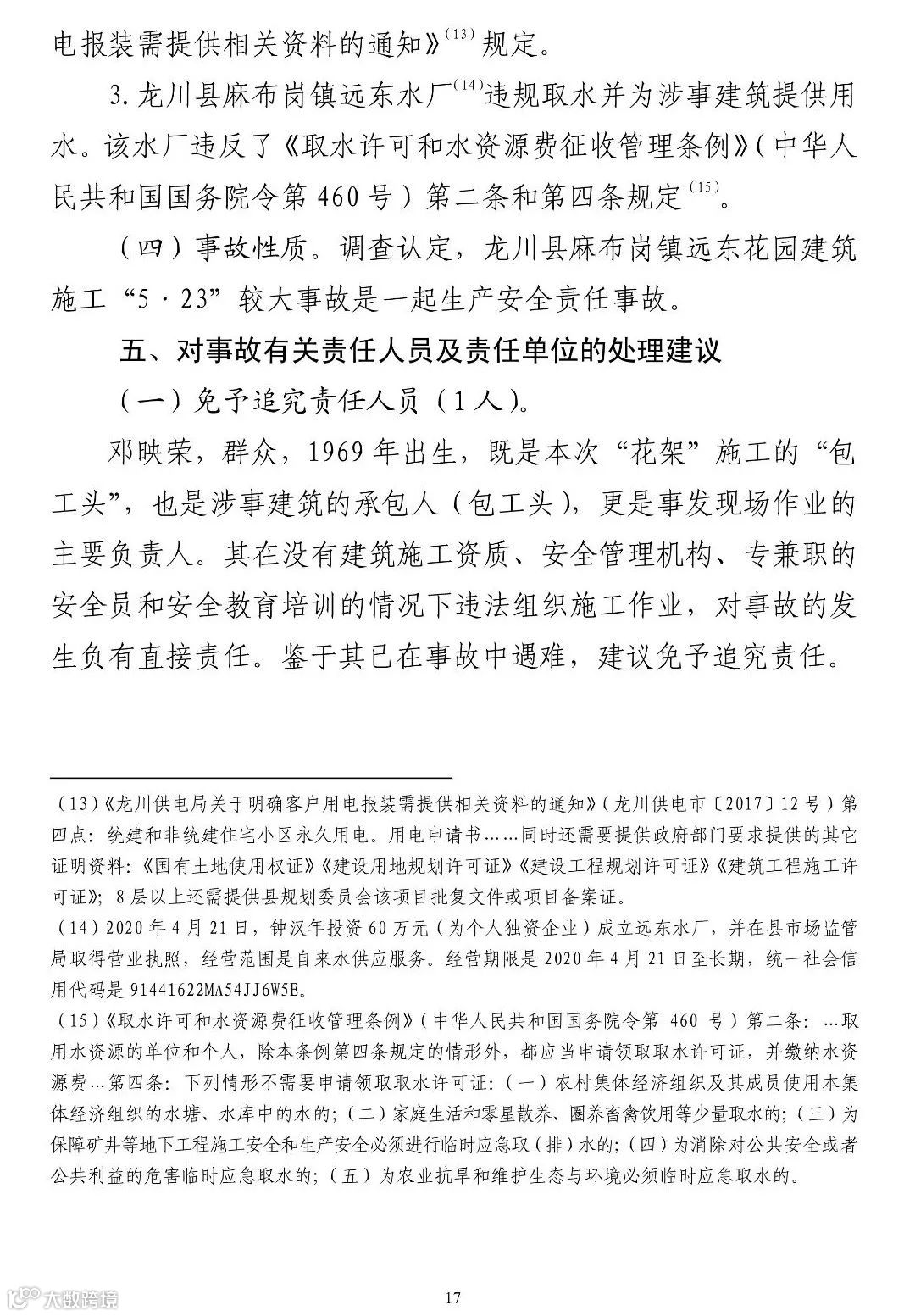
3.施工单位。邓某荣施工队。邓某荣(已遇难)既是本次“花架”施工的“包工头”,也是涉事建筑的承包人(包工头)。
经调查,邓某荣名下未注册登记公司,其雇有约 16 名工人随其务工,没有建筑施工资质、安全管理机构、专兼职的安全员、安全教育培训,也未与雇佣工人签订劳动合同。
4.设计单位。涉事建筑由广州天靖建筑设计有限公司设计。在涉事建筑未取得项目批准文件、城乡规划、工程建设强制性标准和国家规定的建设工程设计深度要求的依据下,违法承揽涉事建筑设计业务。
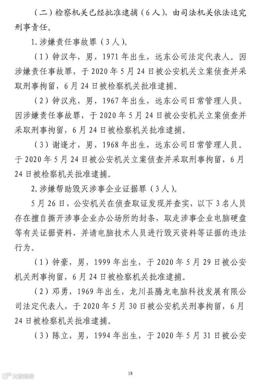
1.涉嫌责任事故罪(3 人)。
(1)钟某年,男,1971 年出生,远东公司法定代表人。因涉嫌责任事故罪,于 2020 年 5 月 24 日被公安机关立案侦查并采取刑事拘留,6 月 24 日被检察机关批准逮捕。
(2)钟某兆,男,1967 年出生,远东公司日常管理人员。因涉嫌责任事故罪,于 2020 年 5 月 24 日被公安机关立案侦查并 采取刑事拘留,6 月 24 日被检察机关批准逮捕。
(3)谢某才,男,1968 年出生,远东公司日常管理人员。于 2020 年 5 月 24 日被公安机关立案侦查并采取刑事拘留,6 月 24 日被检察机关批准逮捕。
2.涉嫌帮助毁灭涉事企业证据罪(3 人)。
5 月 26 日,公安机关在侦查取证发现并查实,以下3名人员存在擅自撕开涉事企业办公场所的封条,取走涉事企业电脑硬盘等有关证据资料,并请电脑技术人员进行毁灭资料等证据的违法行为。
(1)钟某,男,1999 年出生,于 2020 年 5 月 29 日被公安机关刑事拘留,6 月 24 日被检察机关批准逮捕。
(2)邓某,1969 年出生,龙川县腾龙电脑科技发展有限公司法定代表人,于 2020 年 5 月 30 日被公安机关刑事拘留,6 月 24 日被检察机关批准逮捕。
(3)陈某,男,1994 年出生,于 2020 年 5 月 31 日被公安 18机关刑事拘留,6 月 24 日被检察机关批准逮捕。
1.钟某崇,男,中共党员,1974 年 9 月出生,现任龙川县纪委副书记、监委副主任。涉嫌参股投资涉事企业。
2.刘某雄,男,1973 年出生,中共党员,现任龙川县自然资源局党组成员兼政策法规股股长。
3.张某康,男,1979 年出生,中共党员,现任龙川县麻布岗镇党委书记。
4.张某峰,男,1979 年出生,中共党员,现任龙川县麻布岗镇党委委员、副镇长。
5.杨某明,男,1959 年出生,中共党员,原龙川县麻布岗国土资源所所长(2014 年 8 月至 2019 年 3 月),已退休。
1.麻布岗镇。
(1)钟某栋,男,中共党员,1971 年出生,龙川县麻布岗镇向前村委会原党支部书记、主任。
(2)钟某源,男,中共党员,1966 年出生,现任麻布岗镇向前村委会党支部副书记、副主任。
(3)张某培,男,中共党员,1991 年出生,现任龙川县麻布岗镇村镇办负责人。
(4)邹某冲,男,中共党员,1975 年出生,现任龙川县麻布岗自然资源所副所长(负责全面工作)。
(5)魏某洪,男,中共党员,1969 年出生,现任龙川县扶贫工作局党组书记、局长,龙川县麻布岗镇党委原书记。
(6)刘某坤,男,中共党员,1981 年出生,现任龙川县麻布岗镇镇长。
2.龙川县行业主管部门。
(7)邱某平,男,中共党员,1959 年出生,原龙川县住房和城乡规划建设局规划建设监察股负责人(已退休)。
(8)陈某雄,男,中共党员,1969 年出生,现任龙川县住房城乡建设局行政审批股负责人。
(9)曾某华,男,中共党员,1980 年出生,2020 年 1 月至今任龙川县住房城乡建设局村镇建设股负责人。
(10)张某颂,男,中共党员,1975 年出生,现任龙川县住房城乡建设局党组成员、副局长。
(11)王某庆,男,中共党员,1960 年出生,现任龙川县住房城乡建设局主任科员。
(12)王某,男,中共党员,1979 年出生,现任龙川县住房城乡建设局党组成员、副局长。
(13)王某清,男,中共党员,1965 年出生,现任龙川县住房城乡建设局党组书记、局长,主持全面工作。
(14)钟某武,男,中共党员,1978 年出生,2019 年 9 月至今任龙川县自然资源局执法股负责人。
(15)黄某平,男,中共党员,1964 年出生,现任龙川县人大常委会委员、县自然资源局主任科员。
(16)张某涛,男,中共党员,1974 年出生,现任龙川县自然资源局党组书记、局长,主持全面工作。
3.龙川县政府。
(17)陈某忠,男,中共党员,1968 年出生,现任龙川县人民政府党组成员、副县长。
吴某华,男,中共党员,1984 年出生,现任龙川供电局工程部主任。建议河源供电局按照干部权限依规给予处分。
调查报告全文:
































猜你喜欢:
3、助力2018安全生产月,这100份安全资料合集值得入手(可下载)
源自 | 河源市应急管理局、建筑管理

加入我们
投稿展示或者分享资料
一起交流一起成长
扫一扫下方二维码,灵感即刻进
官方微信或qq:483972950
官方qq群:343778875 或648915172



