提示点击↑上方"土木工程资源共享"关注加入
点我资料免费下
【重磅福利】
近日,人民网报道淘宝上充斥着大量出售检验检测报告的网店,根本无需样品,当天下单,次日就能出具所谓的第三方“权威”检测机构的报告——《人民网:质检报告无需送样随便买?记者实测!》
此报道一出,在社会上掀起了轩然大波,造成了很大的影响。有人觉得这种不规范想象由来已久,终于被揭开了盖子大快人心;也有人觉得中介造假却让检验检测机构背了锅;更有不少检验检测机构觉得委屈遭受了无妄之灾;也有人反思应该在数据溯源报告防伪加大功夫……
针对报道,他们的回应来了!
市场监管总局

7月7日,有媒体反映“部分网购平台可购买质检报告”。市场监管总局高度重视,已要求淘宝、拼多多等平台企业依法履行平台主体责任,对在平台上销售虚假检验检测报告的网店立即进行处置。同时,已责成上海市、浙江省等地市场监督管理部门立即依法调查相关检验检测机构,坚决打击出具虚假检验检测报告违法行为,维护检验检测市场秩序。
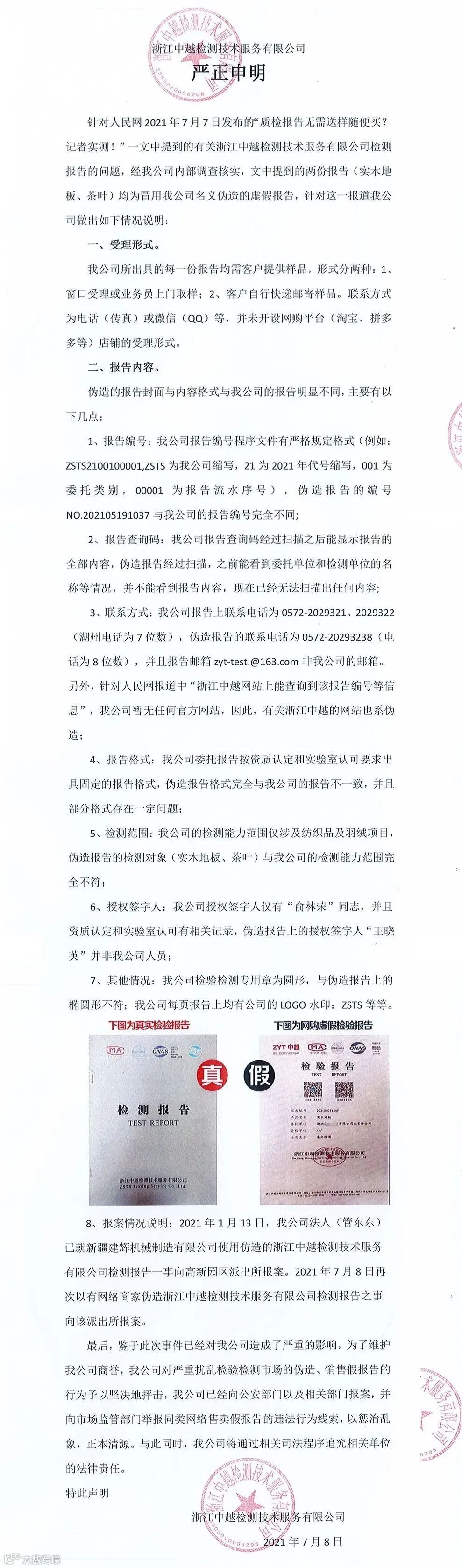
浙江中越检测技术服务有限公司
来源:消费者投诉网
http://www.tousu315.com.cn/a/xfzn/js/2021/0708/444736.html

远东正大检验集团有限公司
来源:远东正大检验集团公众微信
https://mp.weixin.qq.com/s/zlxsFSc-8YTYlppT5taAzA


12、检验批的划分、容量及抽样总结!附76个常用检验批验收表!
猜你喜欢:
3、助力2018安全生产月,这100份安全资料合集值得入手(可下载)
源自丨网络

加入我们
投稿展示或者分享资料
一起交流一起成长
扫一扫下方二维码,灵感即刻进
官方微信或qq:483972950
官方qq群:343778875 或648915172



