
文 | 图 常州海大 朱加宾 李浩 张亚辉
相比于去年,今年3月份以来,由于江浙区域阴雨天气较多,温度回升慢,加州鲈水花放养节奏推迟了半个月左右,第一波投苗的高峰期在4月初(即清明前后),最迟一批普通水花苗预计在5月中下旬!按正常养殖节奏推算,在放苗后的25-30天,将会进入驯化期!

从近几年整体驯化情况来看,整个苗期成活率不足一成,特别是驯化初期,常出现排塘现象,很多养户甚至要放两三批苗,最后完成驯化的规格苗仍不够自己养殖使用,不仅增加了成本、降低了收益,甚至会打乱养殖规划。

为什么别人的苗种成活率可以那么高?除了饲料因素,科学、有效地过程管理不可少!下面就苗期“三大项”管理工作和大家做一下分享,希望能够带来一些帮助。

一、塘口准备
01
一般在养殖周期开始前,需要对塘口进行清塘、晒塘处理。驯化池塘一般在5~10亩,干塘后加水20~40公分,没过池底,有利于池塘底部寄生虫、泥鳅等钻出,使用漂白粉,使其有效氯含量在75ppm,一般10~20kg/亩进行塘底消毒。
也可使用生石灰对塘底进行处理,既可以有效杀死寄生虫和细菌等病原体、部分害虫以及青苔等,又可以改良底质土壤、提高钙质、增加水体硬度,最主要的是可以氧化塘底,降低池塘底质的“氧债”水平。但使用生石灰相应工作量要大些(无水清塘70~80kg/亩,加水清塘1米水深的情况下用量100~150kg/亩)。

02
清塘后用水泵抽出,加注新水。要求水源水质良好,不含有害物质,且进水中最好使用筛网(60~80目筛绢网)隔绝杂鱼、蛙卵等敌害生物,防治放苗后伤害鱼苗。水位达到控制在1.2m左右,使用碘制剂等消毒剂对水体进行消毒。

二、放苗管理


三、标苗期管理

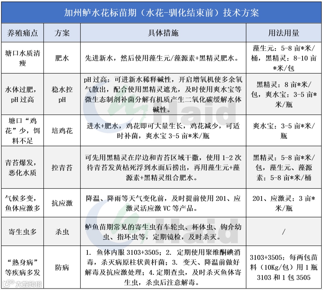
常见管理方案
01
无论是放养水花还是大苗,稳定的水体对于提升苗种成活率都是相当重要的!使用氨基酸类肥水产品,解决气温较低、肥水难等问题;
搭配使用腐殖酸钠(钾)类产品,长效肥水,稳定藻类。

02
及时开增氧机曝气,泼洒抗应激类产品缓解鱼体反应;
配合使用黑精灵遮光,并补充EM菌分解有机质产生二氧化碳缓解水体碱性。

03
部分塘口“鸡花”少,导致鲈鱼苗开口饵料不足;
可采用进水+肥水的方案,促进鸡花生长繁殖,鸡花减少,可适时补菌(益菌多)。
04
可先用黑精灵在岸边和青苔区域干撒,使用1-2次待青苔发黄枯死浮到水面后捞出再用藻生元+藻源素+黑精灵组合肥水。

05
鲈鱼苗期常见的寄生虫有车轮虫、指环虫、杯体虫等,影响投喂、生长,带来继发性疾病等;需定期镜检,及时消灭。


06
在驯化过程中,鱼苗易得肠胃炎、败血症、熟身等疾病;必须做好内服,建议拌服黄金组合“103+505”(即乳酸菌+多维),促进肠道吸收、增强鱼体抗病能力。

海大农牧
接地气的水产一线技术
长摁二维码,即刻关注

