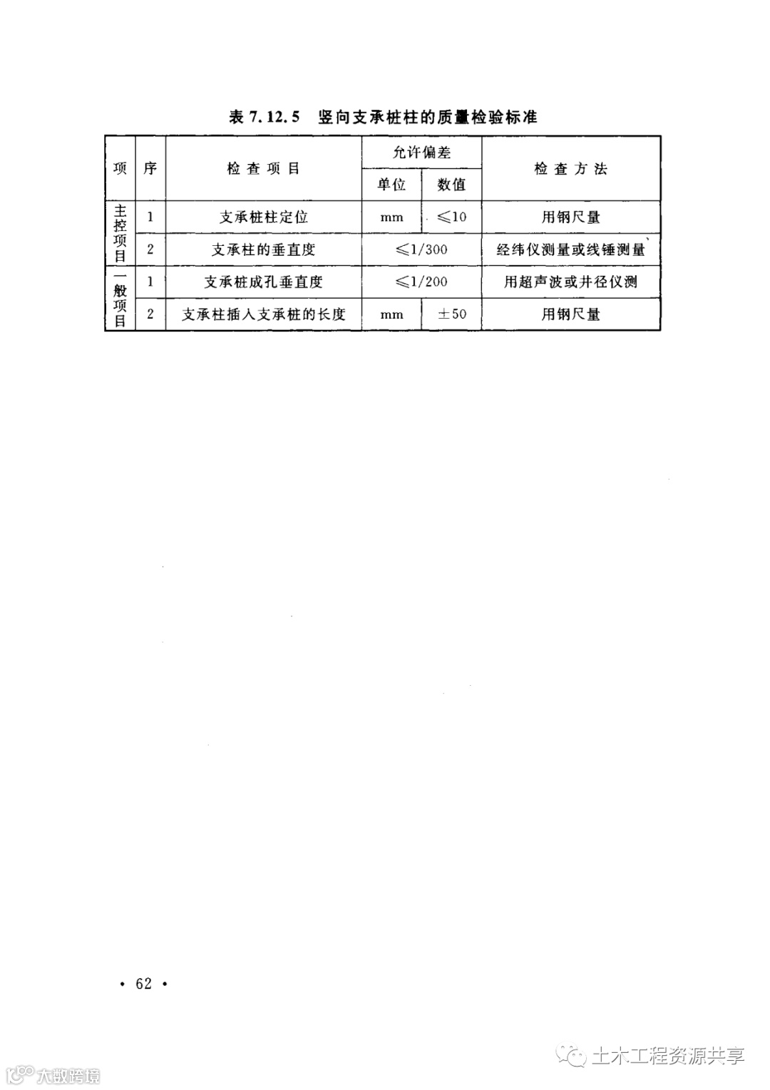
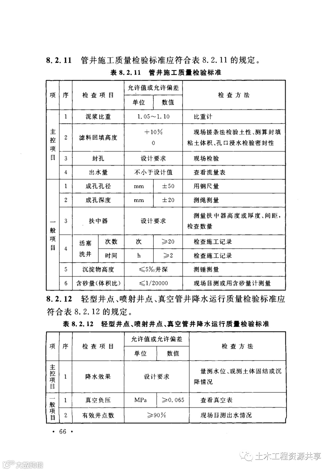
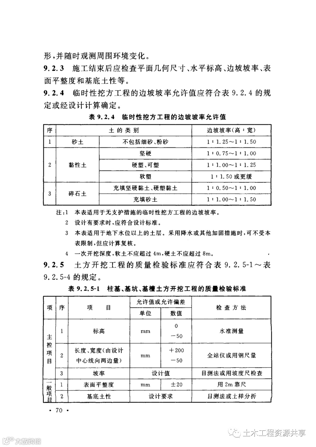
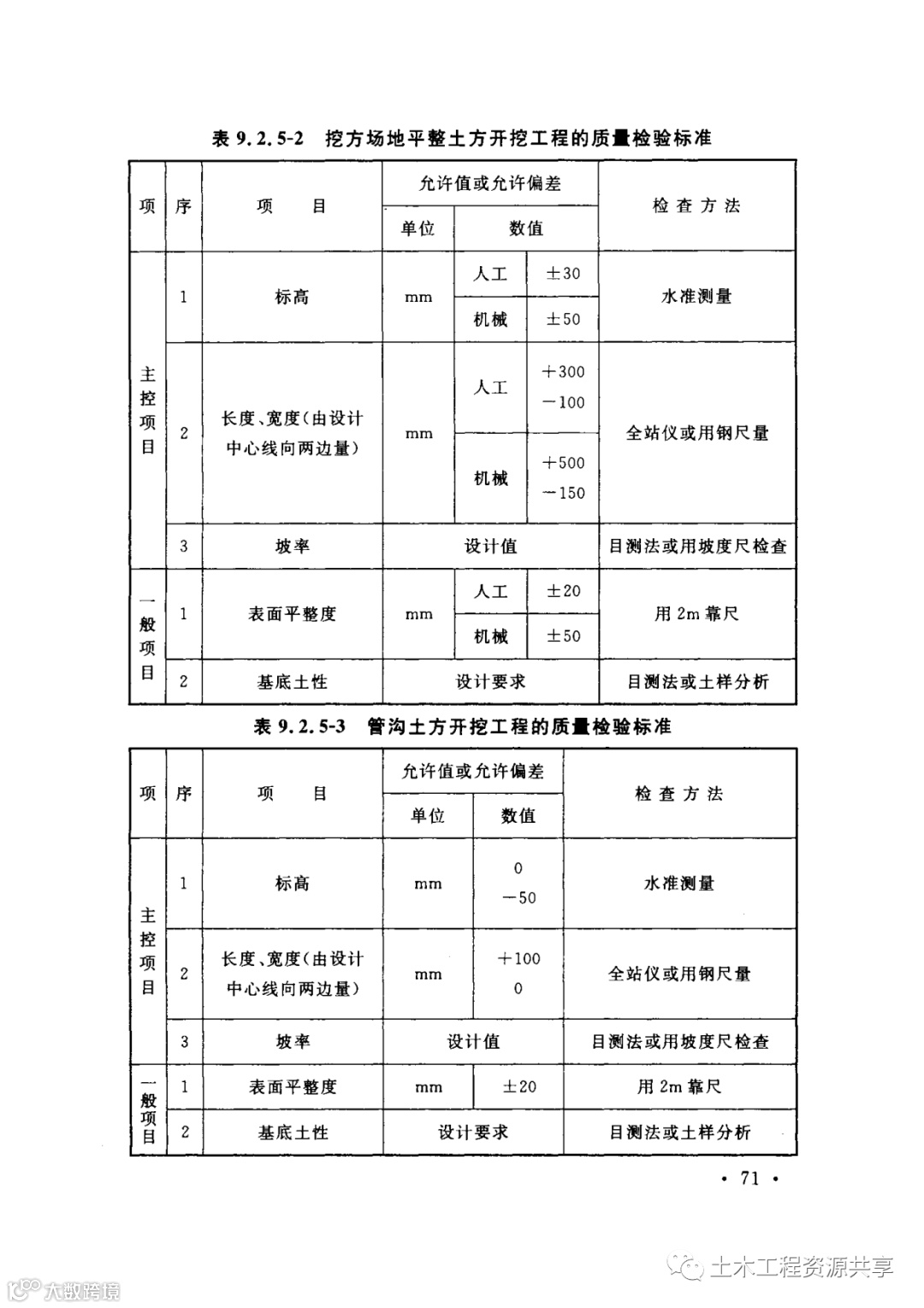
根据住房城乡建设部《关于印发〈2012年工程建设标准规范制订、修订计划〉的通知》(建标〔2012〕5号)的要求,标准编制组经广泛调查研究,认真总结实践经验,参考有关国际标准和国外先进标准,并在广泛征求意见的基础上,修订了《建筑地基基础工程施工质量验收规范》GB50202—2002。
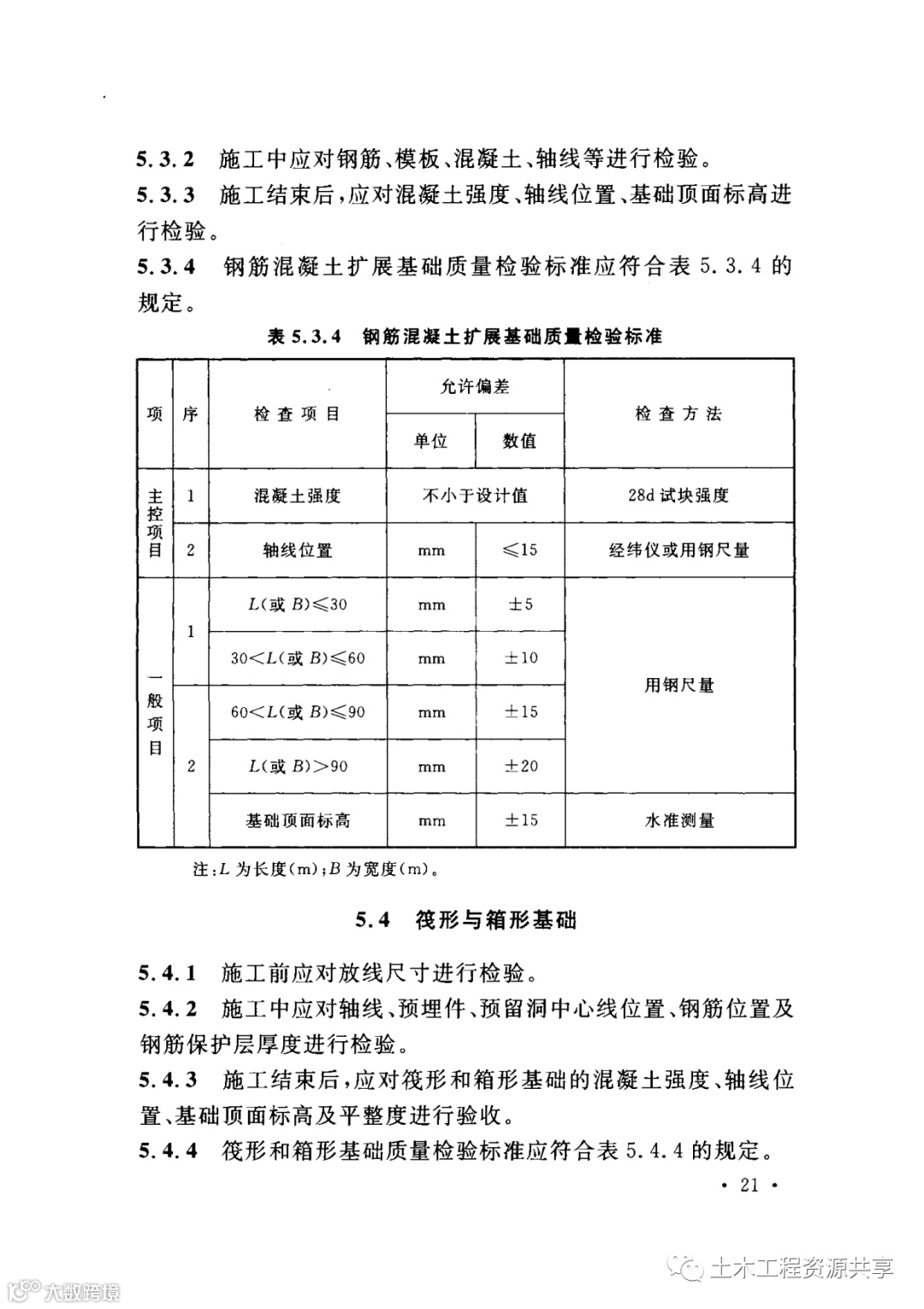
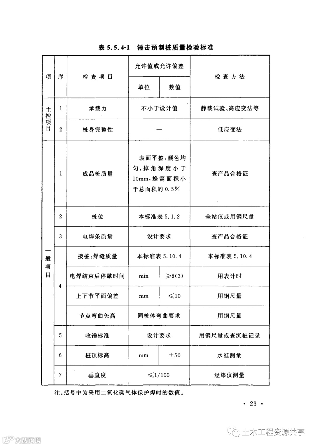
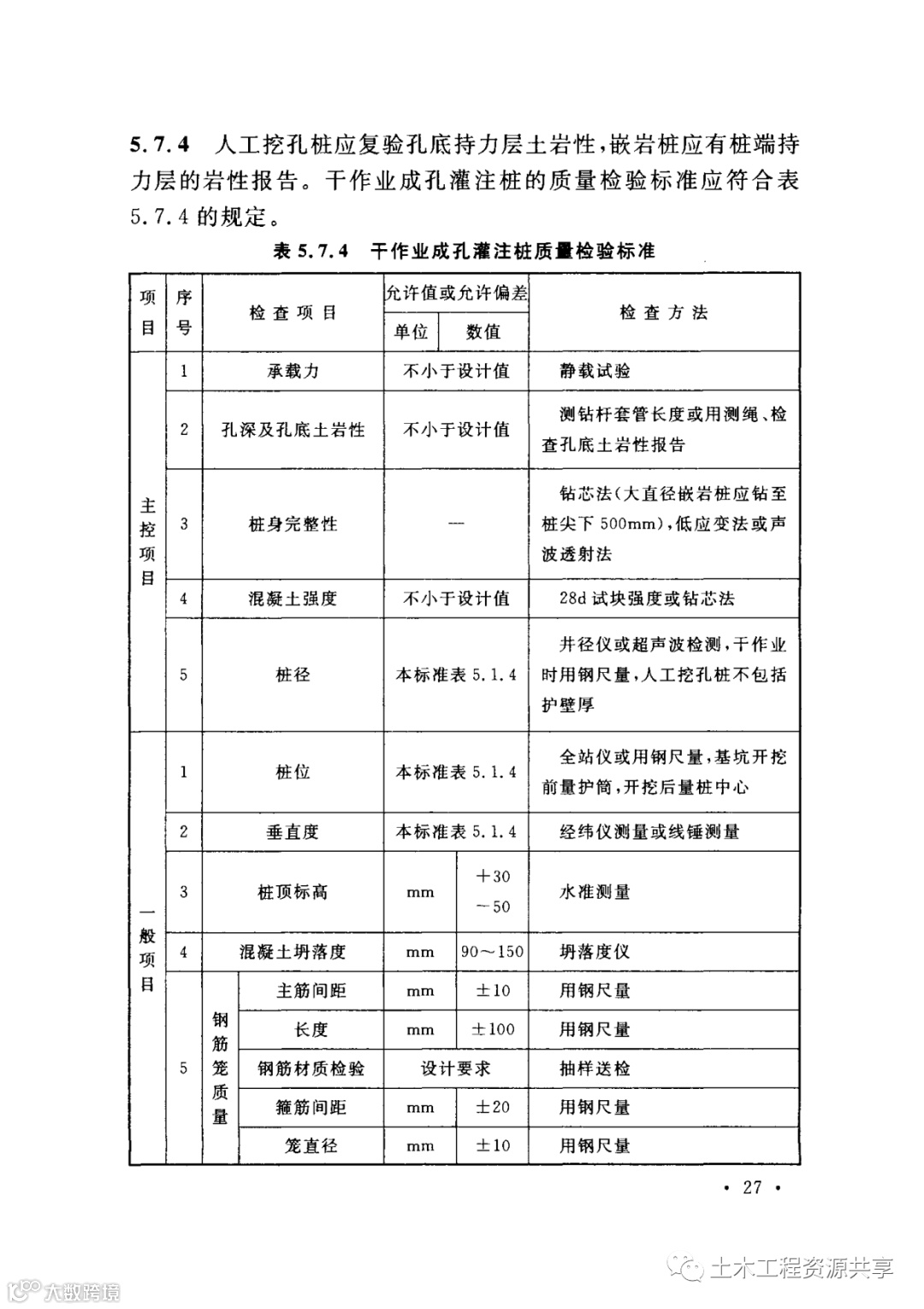
新修订的标准共分为10章和1个附录,主要技术内容是:总则、术语、基本规定、地基工程、基础工程、特殊土地基基础工程、基坑支护工程、地下水控制、土石方工程、边坡工程等本标准修订的主要技术内容包括:1.调整了章节的编排;2.删除了原规范中对具体地基名称的术语说明,增加了与验收要求相关的术语内容;3完善了验收的基本规定,增加了验收时应提交的资料、验收程序、验收内容及评价标准的规定;4.调整了振冲地基和砂桩地基,合并成砂石桩复合地基;5.增加了无筋扩展基础、钢筋混凝土扩展基础、筏形与箱形基础、锚杄基础等基础的验收规定;6.增加了咬合桩墙、土体加固及与主体结构相结合的基坑支护的验收规定;7.增加了特殊土地基基础工程的验收规定;8.增加了地下水控制和边坡工程的验收规定;9.增加了验槽检验要点的规定;10.删除了原规范中与具体验收内容不协调的规定本标准中以黑体字标志的条文为强制性条文,必须严格执行。


















































































































































特别声明:
本资料来源于网络,由公众号土木工程资源共享收集整理,如需下载,请移步至QQ群或者加小编好友(
详见文章末尾)。取之于网络,用之于网络,为土木工行业的发展尽一份力。版权归原作者所有,请读者勿用作商业用途,否者后果自负。
土木工程资源共享一土木莘莘学子学术交流的平台,希望广大科研工作者、土木从业者,学者来土木工程资源共享平台进行交流合作!