大数跨境
0
0

【质量验收】《 铝合金结构工程施工质量验收规范》(GB50576-2010)

【质量验收】《 铝合金结构工程施工质量验收规范》(GB50576-2010) AI土木通
2021-11-01
1
导读:专注为工程人共享建筑业精品资料 欢迎关注下载更多资源工作技能提升I软件及使用教程I注册类考试课件I图集规范下载资料有任何疑问,欢迎添加小tomu微信号:TomuArc咨询交流。

提示:点击上方"土木工程资源共享"关注加入 

点我资料免费下【重磅福利
修订说明


本规范是根据住房和城乡建设部《关于印发(2009年工程建设标准规范制订、修订计划》的通知》(建标【2009】88号)

要求,由上海市第五建筑有限公司、同济大学会同有关单位共同编制完成的本规范在编制过程中,编制组成员进行了广泛的调查研究,收集了国内工程资料,总结了近些年来铝合金结构工程施工的实践经验,以多种形式在全国范围内广泛征求了意见,经反复讨论、修改、完善,最后经审查定稿。

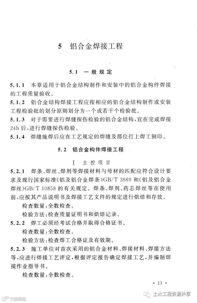
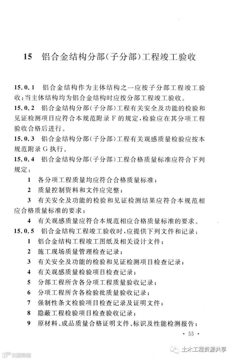
本规范共分15章,主要内容包括总则、术语、基本规定、原材料及成品进场、铝合金焊接工程、紧固件连接工程、铝合金零部件加工工程、铝合金构件组装工程、铝合金构件预拼装工程、铝合金框架结构安装工程、铝合金空间网格结构安装工程、铝合金面板工程、铝合金幕墙结构安装工程、防腐处理工程、铝合金结构分部(子分部)工程竣工验收等。

本规范中以黑体字标志的条文为强制性条文,必须严格执行。

规范正文

注意事项

特别声明:

本资料来源于网络,由公众号土木工程资源共享收集整理,如需下载,请移步至QQ群或者加小编好友(详见文章末尾)。取之于网络,用之于网络,为土木工行业的发展尽一份力。版权归原作者所有,请读者勿用作商业用途,否者后果自负。

土木工程资源共享一土木莘莘学子学术交流平台,希望广大科研工作者、土木从业者,学者来土木工程资源共享平台进行交流合作。


您的转发是对我们最大的支持

猜你喜欢:

1、工程葵花辞典(微信版),工程人100%需要,人手必备!

2、土木工程资源共享,一个土建类职业快速提升的平台!

3、助力2018安全生产月,这100份安全资料合集值得入手(可下载)

4、【公路工程】公路工程施工作业标准化,有这一套就够了!

5、【安全月】你可能急需的32套安全高清挂图

6、施工技术小动画视频134个,有需要的可以来下!skr!

7、做好安全技术交底,用这个靠谱!想看哪个工种点哪个,so easy!

8、史上最全质量通病防治措施攻略大全,你的工程一定需要!




加入我们

投稿展示或者分享资料

一起交流一起成长

扫一扫下方二维码,灵感即刻进

官方微信或qq:483972950  

官方qq群:343778875 或648915172

点击阅读原文有惊喜,喜欢就点这里
【声明】内容源于网络
0
0
AI土木通
作为深耕土木行业10年的权威资源平台,构建了覆盖建筑工程、道路桥梁、水利工程等领域规范图集与资料的共享​,以​“让每个土木人都能零门槛驾驭AI”​为使命,开启智能建造新纪元!
内容 5703
粉丝 0
AI土木通 作为深耕土木行业10年的权威资源平台,构建了覆盖建筑工程、道路桥梁、水利工程等领域规范图集与资料的共享​,以​“让每个土木人都能零门槛驾驭AI”​为使命,开启智能建造新纪元!
总阅读12.7k
粉丝0
内容5.7k