根据住房和城乡建设部《关于印发〈2010年工程建设标准规范制订、修订计划)的通知》(建标〔201043号)的要求,标准编制组经广泛调査研究,认真总结实践经验,参考有关国际标准和国外先进标准,并在广泛征求意见的基础上,修订了本标准本标准的主要技术内容是:总则,术语和符号,基本规定,原材料及成品验收,焊接工程,紧固件连接工程,钢零件及钢部件加工,钢构件组装工程,钢构件预拼装工程,单层、多高层钢结构安装工程,空间结构安装工程,压型金属板工程,涂装工程和钢结构分部竣工验收等本次修订的主要技术内容是:
1.调整了章节的安排;
2.将单层钢结构安装工程和多层及高层钢结构安装工程合并为单层、多高层钢结构安装工程;
3.将钢网架结构安装工程调整为空间结构安装工程,增加了钢管桁架结构内容;
4.增加了预应力钢索和膜结构工程内容;
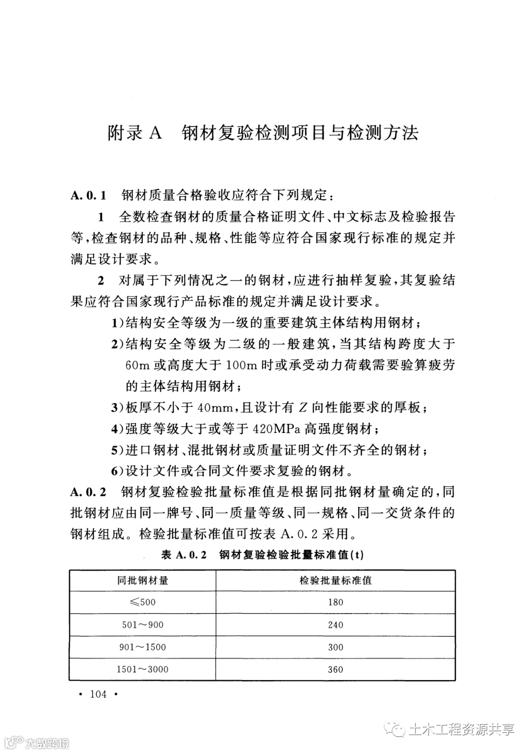
5.增加了钢结构钢材进场验收见证检测方法;
6.增加了装配式金属屋面系统抗风压、风吸性能检测的内容和方法,对钢结构金属屋面系统安全性能进行检测和验收;
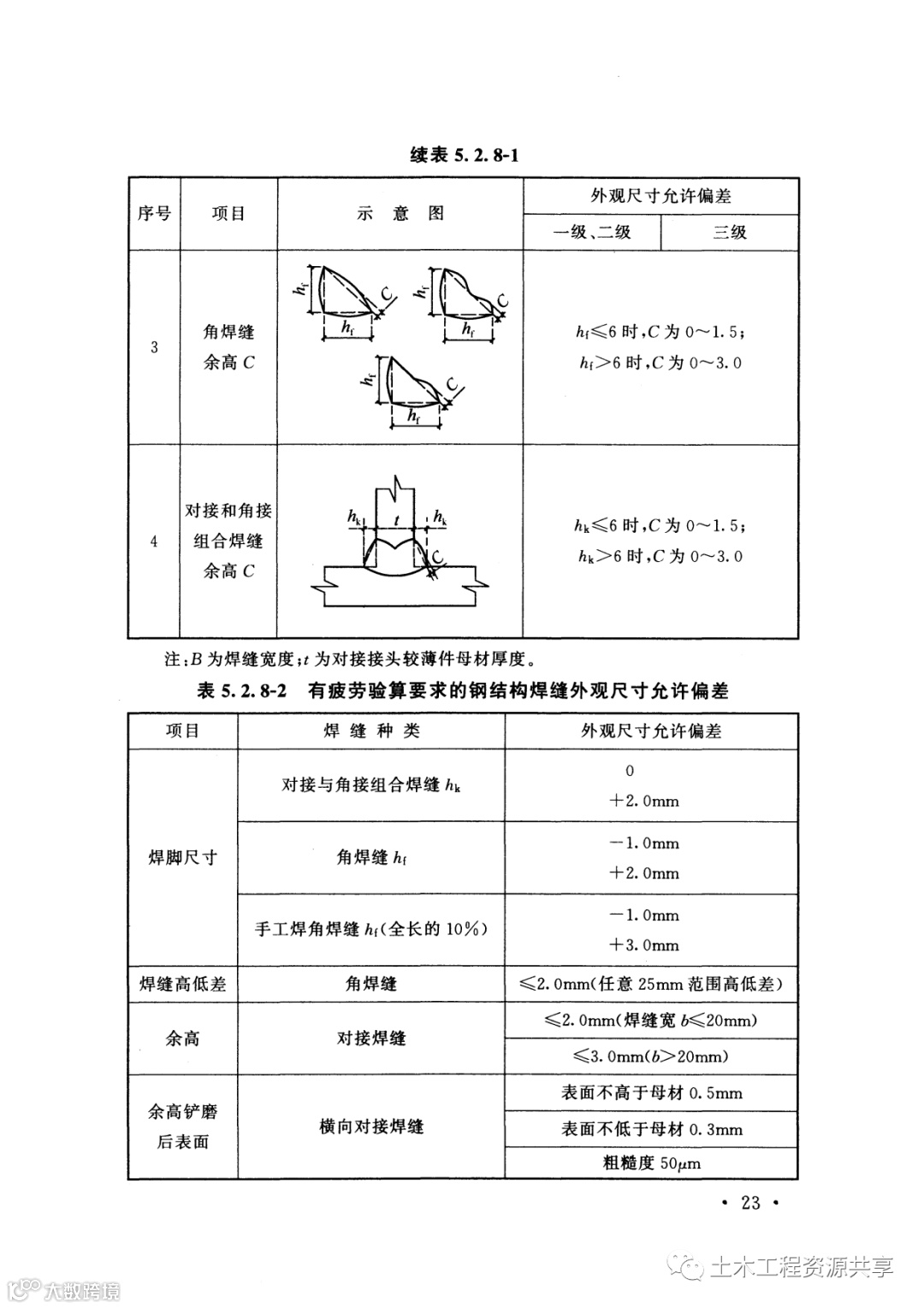
7.增加了油漆类防腐涂装工艺评定的内容和方法,强化钢结构涂装施工质量的控制和验收;
8增加了钢结构工程计量基本原则及方法,完善了钢结构工程竣工验收方面的内容;
9.将钢材进入加工现场时分别按钢板、型钢、铸钢件、钢棒、钢
索进行验收,将膜结构材料纳入进场验收内容;
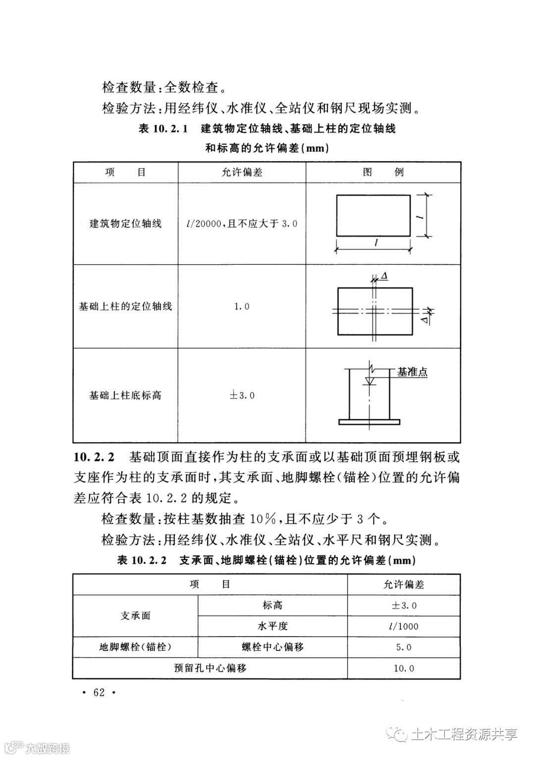
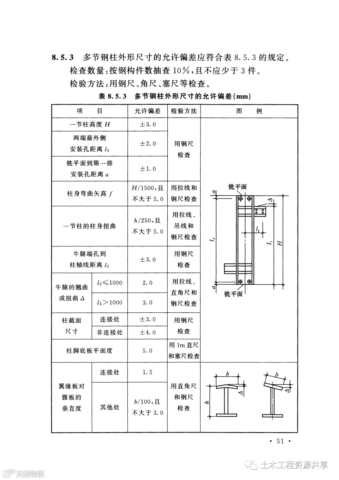
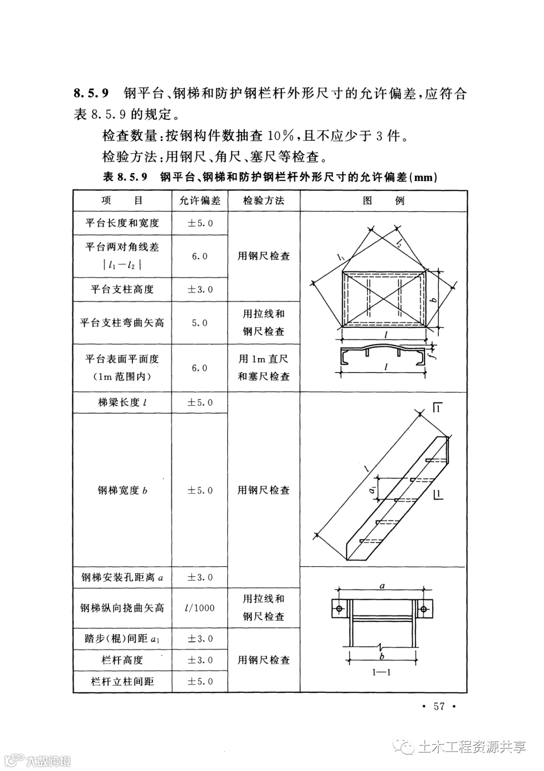
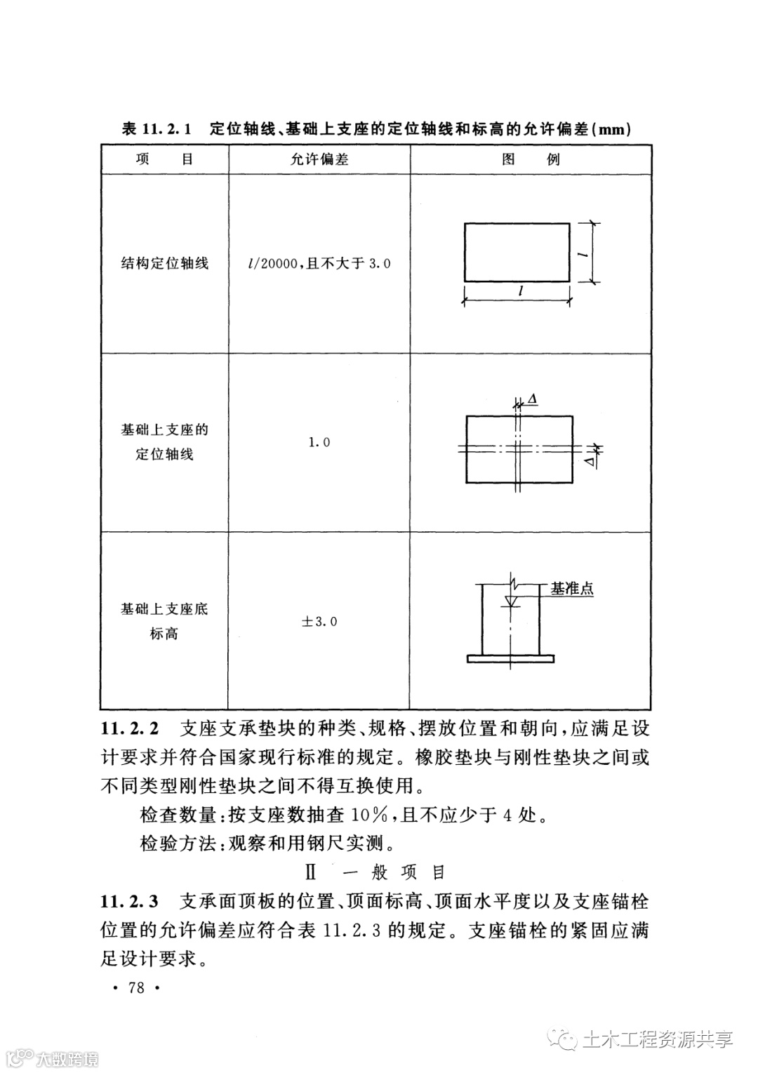
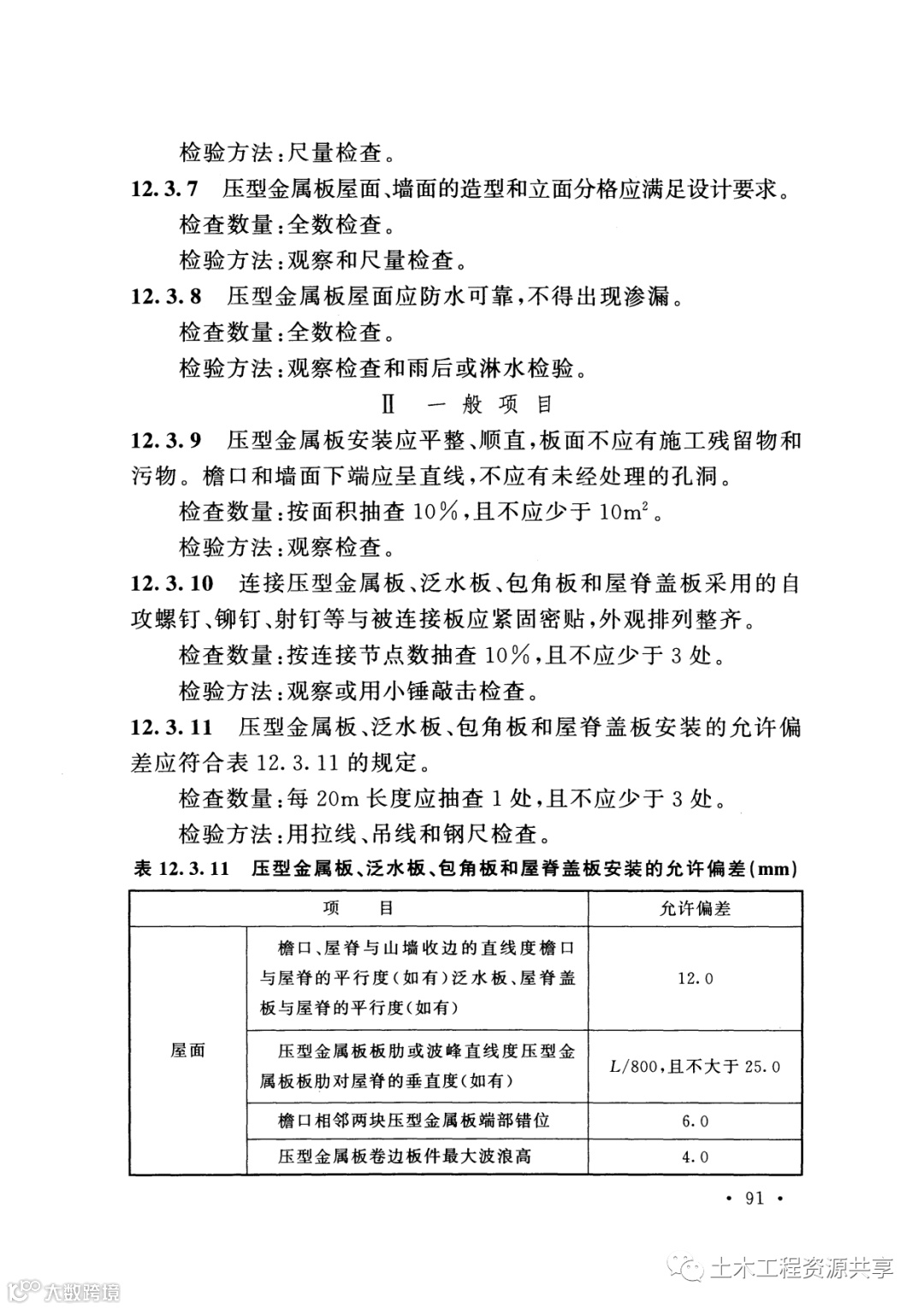
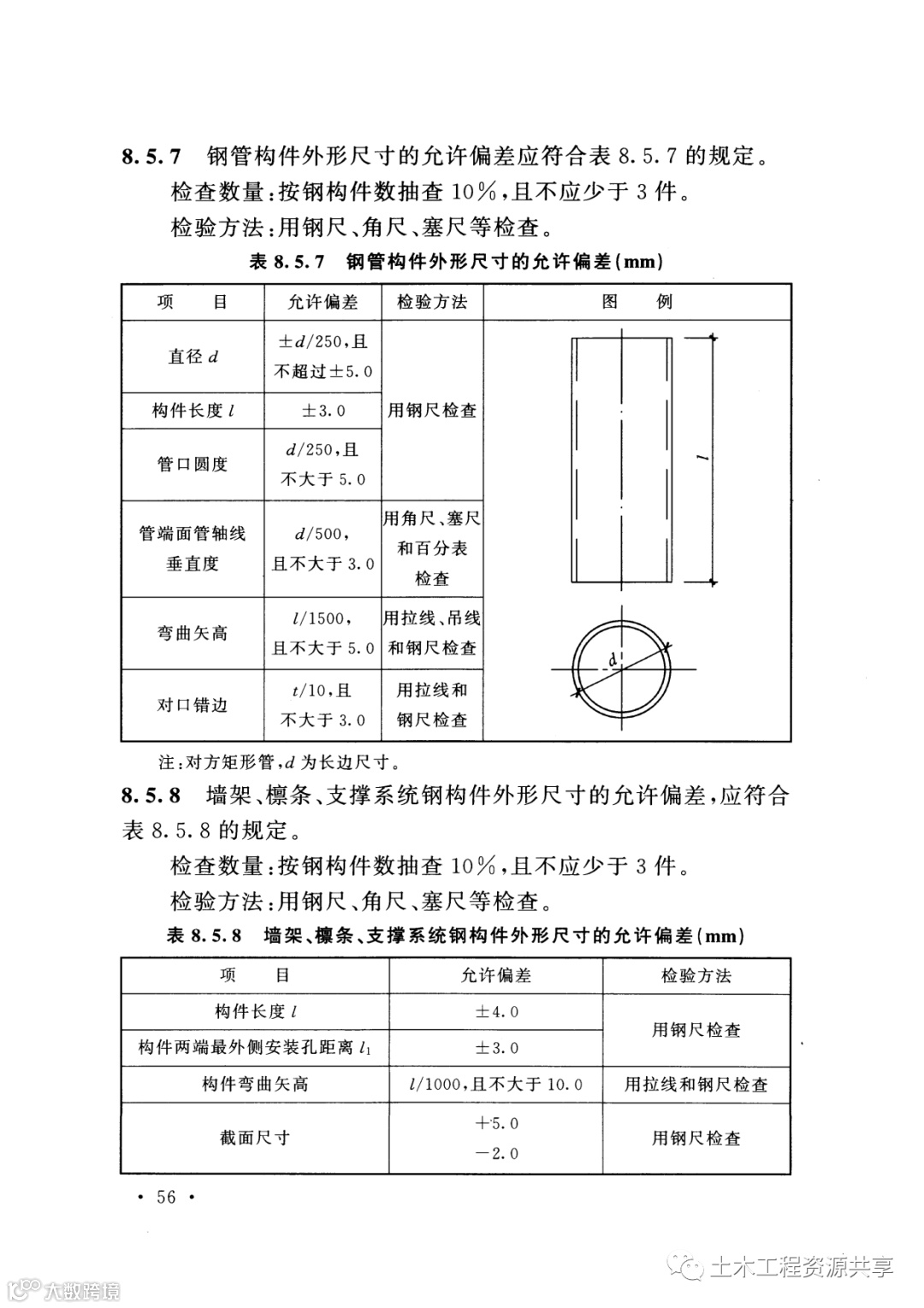
10.将有关允许偏差项目表格改入条文中;
11.在钢零件及钢部件加工分项工程中完善了冷成型和热成型加工的最小曲率半径及铸钢节点加工等;
12.在钢构件组装分项工程中增加并完善了部件拼接等内容,将工厂拼料环节纳入质量控制和验收中;
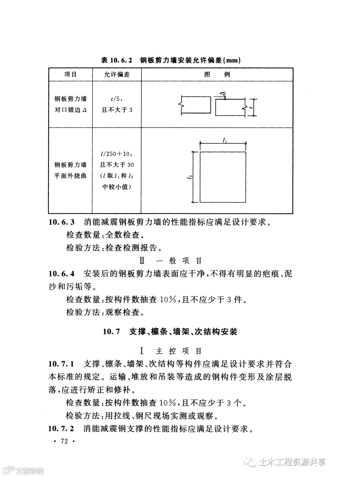
13.将钢结构安装分项工程按照基础、柱、梁及桁架、节点、支撑次序进行排列,增加了钢板剪力墙;
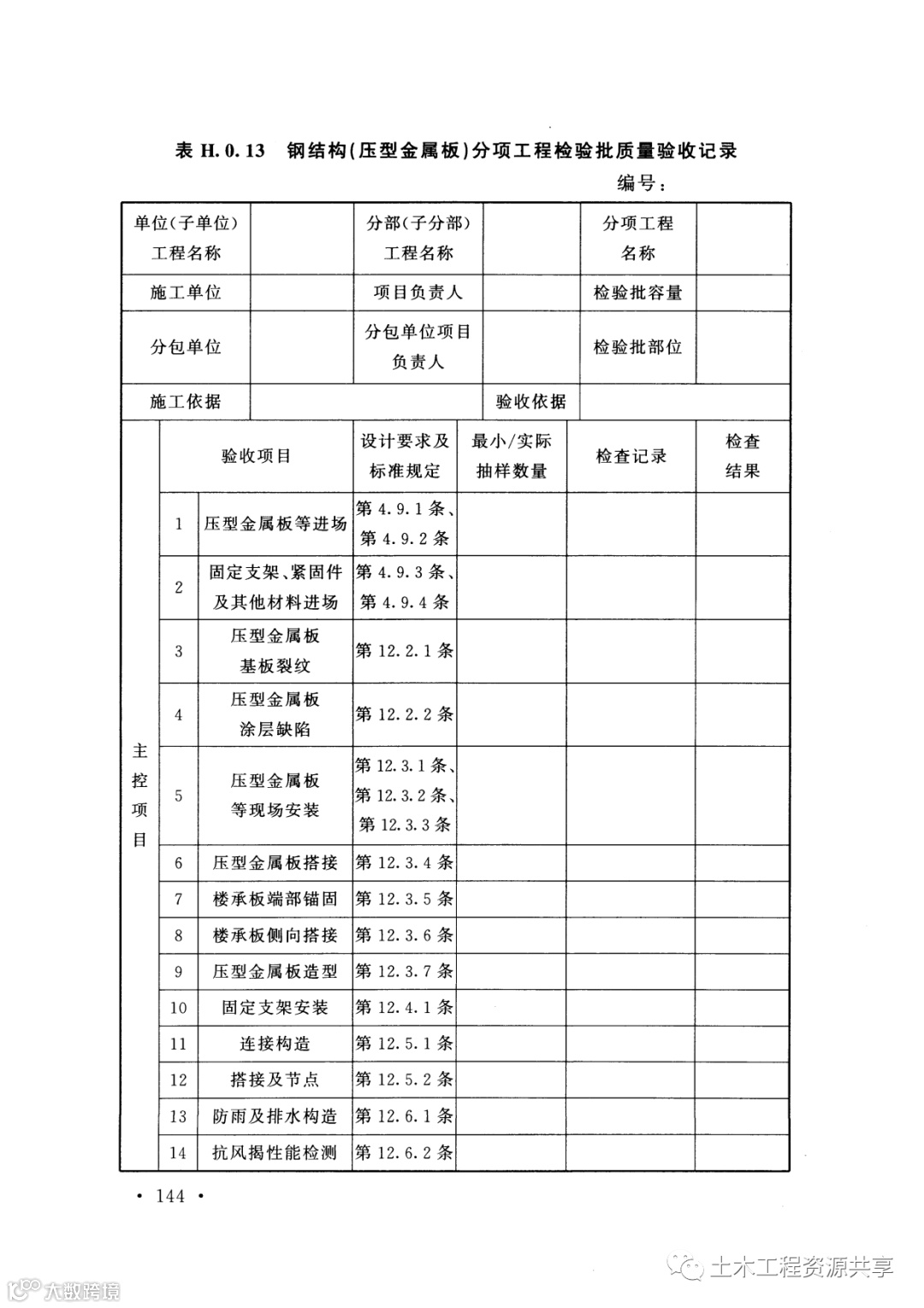
14.完善了压型金属板分项工程的节点构造和屋面系统;
15.钢结构在涂装分项工程中强化了钢材表面处理和涂装工艺评定的内容16.在钢结构分部工程竣工验收中,修改了有关安全及功能的检验和见证检测项目,增加了钢结构工程量计量原则和方法。
本标准中以黑体字标志的条文为强制性条文,必须严格执行。

本资料来源于网络,由公众号土木工程资源共享收集整理,如需下载,请移步至QQ群或者加小编好友(
详见文章末尾)。取之于网络,用之于网络,为土木工行业的发展尽一份力。版权归原作者所有,请读者勿用作商业用途,否者后果自负。
土木工程资源共享一土木莘莘学子学术交流的平台,希望广大科研工作者、土木从业者,学者来土木工程资源共享平台进行交流合作!