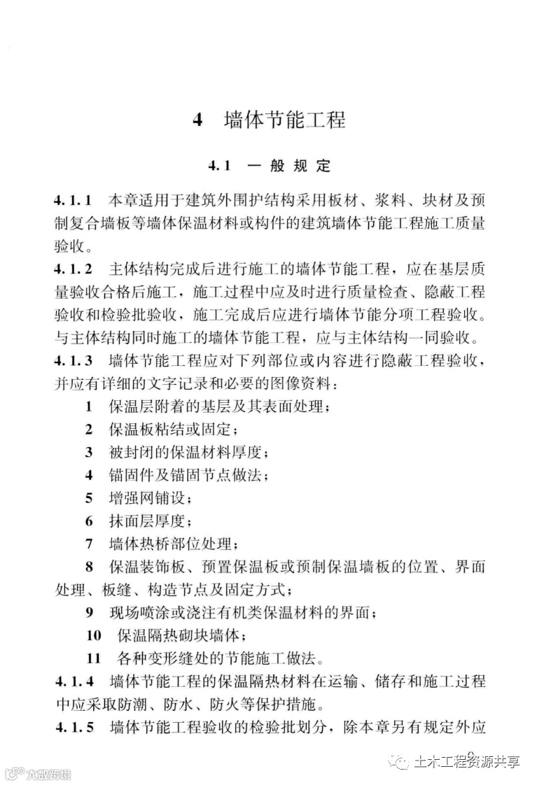
根据住房和城乡建设部《关于印发〈2010年工程建设标准规范制订、修订计划〉的通知》(建标【201043号)的要求,标准编制组经广泛调査研究,认真总结实践经验,参考有关国阿标准和国外先进标准,并在广泛征求意见的基础上,修订了本标准。
本标准的主要技术内容是:1.总则;2.术语;3.基本规定;4.墙体节能工程;5.幕墙节能工程;6.门窗节能工程
7.屋面节能工程;8.地面节能工程;9.供暖节能工程;10.通风与空调节能工程;11.空调与供暖系统冷热源及管网节能工程;12.配电与照明节能工程;13.监测与控制节能工程;14.
地源热泵换热系统节能工程;15.太阳能光热系统节能工程16.太阳能光伏节能工程;17.建筑节能工程现场检验;18.建筑节能分部工程质量验收等。
本标准修订的主要技术内容是
1.增加3章:
1)地源热泵换热系统节能工程2)太阳能光热系统节能工程;
3)太阳能光伏节能工程
2.增加4个试验方法:
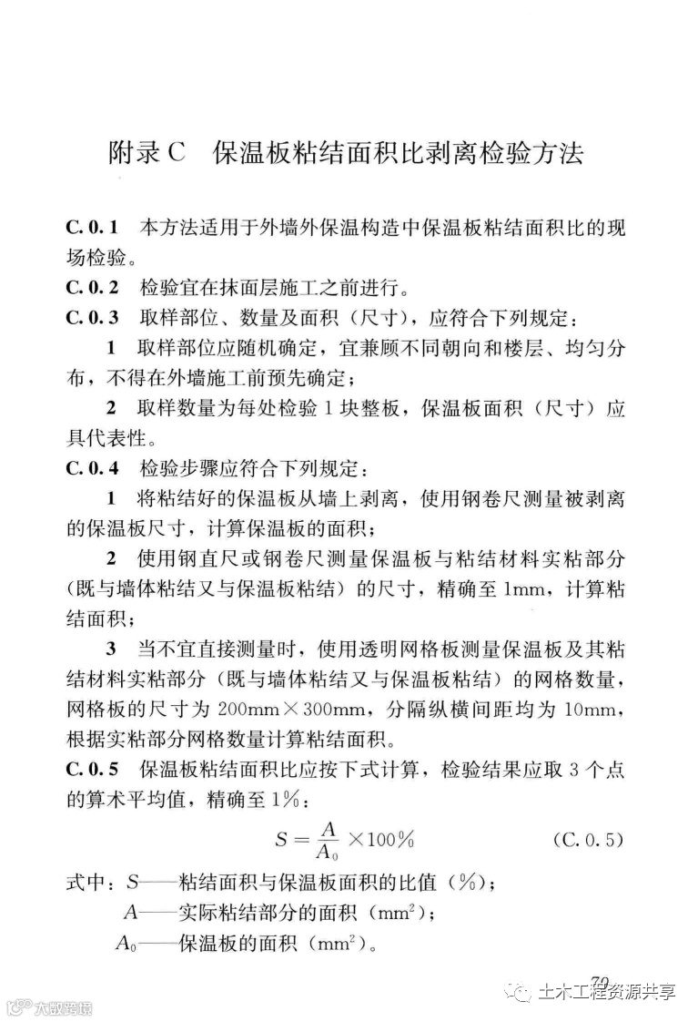
1)保温材料粘贴面积比剥离检验方法;
2)保温板材与基层的拉伸粘结强度现场拉拔试验方法;
3)保温浆料导热系数、干密度、抗压强度同条件养护试验方4)中空玻璃密封性能检验方法。
3.增加了以下内容
1)管理方面:节能产品认证;门窗节能标识;
2)检验方面:引入了“检验批最小抽样数”、一般项目“一次、二次抽样判定”;
3)技术内容方面:功能屋面;保温材料燃烧性能;外墙外保温防火隔离带;照明光源、灯具及其附属装置;地源热泵地埋管换热系统岩土热响应试验。
本标准中以黑体字标志的条文为强制性条文,必须严格执行。


特别声明:
本资料来源于网络,由公众号土木工程资源共享收集整理,如需下载,请移步至QQ群或者加小编好友(
详见文章末尾)。取之于网络,用之于网络,为土木工行业的发展尽一份力。版权归原作者所有,请读者勿用作商业用途,否者后果自负。
土木工程资源共享一土木莘莘学子学术交流的平台,希望广大科研工作者、土木从业者,学者来土木工程资源共享平台进行交流合作。