继重庆发布《关于实施房屋市政工程监理工作“十不准”规定的通知》之后,近日又一地住建厅发布了监理工作“十不准”规定。
其实早在19年,福州市住建局就发文明确:发现施工现场存在监理人员与施工方同吃同住,未分开管理的,对工程监理单位予以通报批评。
此外,3月16日,苏州市住建局发布《关于进一步加强工程监理企业现场监管的通知》,明确:自4月1日起,统一规范现场监理人员装备,发生亡人事故、总监变更等,总监暂停执业1~2年,监理企业暂停投标、不得承接新项目。
3月16日,西藏自治区住建厅发布《关于印发<西藏自治区房屋市政工程监理工作“十不准”规定>及<西藏自治区建设工程监理现场用表>的通知》,具体如下:
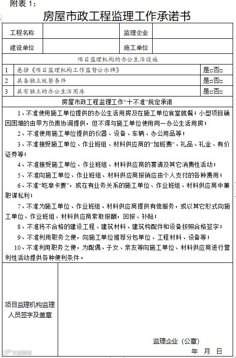
1、不准使用施工单位提供的办公生活用房及在施工单位食堂就餐;小型项目确因困难的由甲方负责协调提供,但不得与施工单位使用同一办公生活用房;
2、不准使用施工单位提供的仪器、设备、车辆、办公用品等;
3、不准接受施工单位、作业班组、材料供应商的“加班费”、礼品、礼金、有价证券等;
4、不准接受施工单位、作业班组、材料供应商的宴请及其它消费性活动;
5、不准向施工单位、作业班组、材料供应商报销应由个人支付的各种费用;
6、不准“吃拿卡要”,或在有业务关系的施工单位、作业班组、材料供应商中兼职谋私利;
7、不准为施工单位、作业班组、材料供应商提供有偿服务,或以其它形式向施工单位、作业班组、材料供应商索取报酬,回报、补贴;
8、不准将不合格的建设工程、建筑材料、建筑构配件和设备按照合格签字;
9、不准利用职务之便,向施工单位推荐分包单位、工程材料、设备等;
10、不准利用职务之便,为配偶、子女、亲友等向施工单位、材料供应商进行营利性活动提供各种便利条件。
各项目监理机构及监理人员应在工程开工前签署《房屋市政工程监理工作承诺书》。
已开工项目,在文件下发之日起或工程开复工前签署承诺书,一式三份,分别留存于项目监理机构、建设单位和监理企业。
各项目监理机构应在房屋市政工程现场显著位置,悬挂《项目监理机构工作监督公示牌》。
不得提供监理工作需要的办公、交通、通信、生活等监理设施。
不得以虚假、拖延及其它非正当手段阻碍监理工作,不得对监理人员恐吓或打击报复。
施工单位不得以各种手段围猎现场监理人员获取不正当利益。
重庆市房屋市政工程监理工作“十不准”:
2、不准使用施工单位提供的办公生活用房。
3、不准使用施工单位提供的仪器、设备、车辆、办公用品等。
4、不准接受施工单位、作业班组、材料供应商的“加班费”、礼品、礼金、有价证券等。
5、不准接受施工单位、作业班组、材料供应商的宴请及其他消费性活动。
6、不准向施工单位、作业班组、材料供应商报销应由个人支付的各种费用。
7、不准“吃拿卡要”,或在有业务关系的施工单位、作业班组、材料供应商中兼职谋私利。
8、不准为施工单位、作业班组、材料供应商提供有偿服务,或以其它形式向施工单位、作业班组、材料供应商索取报酬、回报、补贴。
9、不准利用职务之便,向施工单位推荐分包単位、工程材料、设备等。
10、不准利用职务之便,为配偶、子女、亲友等向施工单位、材料供应商进行营利性活动提供各种便利条件。
相较于重庆的监理工作“十不准”,西藏发布的在内容上还增加了“不准将不合格的建设工程、建筑材料、建筑构配件和设备按照合格签字”等。
2019年12月20日,福州市城乡建设局发布《关于进一步加强工程监理单位从业人员管理的通知》,明确提出:发现施工现场存在监理人员与施工方同吃同住,未分开管理的,对工程监理单位予以通报批评。
处罚:
3月16日,苏州市住建局发布《关于进一步加强工程监理企业现场监管的通知》,本文件自2022年4月1日起实施。。
1、统一规范现场监理人员装备。监理企业应统一为监理人员配置标识清晰的安全帽和工作服等安全防护用品。
编者注:此前苏州市住建局发布《关于进一步规范全市建筑施工现场人员管理的通知》,同样自2022年4月1日起施行,也是要求统一着装。
2、建立“实名制”考勤预警处置机制。现场监理人员每月考勤天数不得低于实际施工日的70%;不符合上述要求的,“实名制”系统将发出预警信息。
3、强化工程监理企业责任追究。
发生亡人事故、项目总监发生变更等情形的,在一定期限内监理企业暂停投标资格;项目总监理工程师暂停执业资格(详见下表)。
序号 |
存在问题情形 |
监理企业处置办法 |
项目总监处置办法 |
1 |
所监理项目1年内发生1起一般事故 |
停止投标资格不少于3个月 |
暂停执业资格12个月 |
2 |
所监理项目1年内发生2起一般事故 |
停止投标资格不少于6个月 |
暂停执业资格24个月 |
所监理项目1年内发生1起较大事故 |
3 |
所监理项目1年内发生3起及以上一般事故 |
停止投标资格不少于12个月 |
暂停执业资格36个月 |
所监理项目1年内发生2起及以上较大事故 |
所监理项目1年内发生1起及以上重大事故 |
4 |
未参加上一评价周期信用综合评价 |
3个月内不得承接新项目 |
\ |
5 |
项目总监发生变更 |
\ |
暂停执业资格12个月 |
注:监理企业限制投标和项目总监暂停执业资格的期限从《事故调查报告》、信用综合评价通报印发、总监变更手续办理完成之日起计算。本文中“暂停执业资格”是指暂停在我市工程项目担任总监的资格。
可以看出,各地对于规范房屋市政工程监理企业及从业人员行为,树立工程监理行业良好形象的要求越来越高,监理行业改革的任务任重道远。

各地(市)住房和城乡建设局,区建筑业协会,各建设单位、施工及监理企业:
为进一步规范我区房屋市政工程监理企业及从业人员行为,树立工程监理行业良好形象,充分发挥监理在工程质量安全保障体系中的重要作用,我厅制定了《西藏自治区房屋市政工程监理工作“十不准”规定》《西藏自治区建设工程监理现场用表》。现印发给你们,请严格按照规定执行。执行过程中存在问题和建议,请及时向西藏自治区住房和城乡建设厅建筑市场监管处反馈。
附件:1.《西藏自治区房屋市政工程监理工作“十不准”规定》
2.《西藏自治区建设工程监理现场用表》
西藏自治区住房和城乡建设厅
2022年3月15日
西藏自治区房屋市政工程监理工作
“十不准”规定
为进一步规范我区房屋市政工程监理企业及从业人员行为,树立我区工程监理行业良好形象,充分发挥建设工程监理在工程质量安全保障体系中的重要作用,根据《中华人民共和国建筑法》《建设工程质量管理条例》以及《住房城乡建设部关于促进工程监理行业转型升级创新发展的意见》(建市〔2017〕145号)文件精神和《建设工程监理规范》(GB/T 50319)等有关规定,现决定在全区房屋市政工程中实施监理工作“十不准”规定。
一、工作目的
保障监理企业公平、独立、诚信、科学地开展建设工程监理与相关服务活动,杜绝“与施工单位吃住在一起”、“使用施工单位车辆设备”等可能影响监理工作独立性和公平公正性的不良现象。增强监理人员责任意识和廉洁意识,恪守职业道德,诚信服务。
二、“十不准”规定内容
各监理企业及监理人员应严格按照国家有关建设工程法律法规、标准规范和合同约定开展建设工程监理工作,自觉维护社会公共利益和监理行业声誉,严格遵守“十不准”规定。
(一)不准使用施工单位提供的办公生活用房及在施工单位食堂就餐;小型项目确因困难的由甲方负责协调提供,但不得与施工单位使用同一办公生活用房;
(二)不准使用施工单位提供的仪器、设备、车辆、办公用品等;
(三)不准接受施工单位、作业班组、材料供应商的“加班费”、礼品、礼金、有价证券等;
(四)不准接受施工单位、作业班组、材料供应商的宴请及其它消费性活动;
(五)不准向施工单位、作业班组、材料供应商报销应由个人支付的各种费用;
(六)不准“吃拿卡要”,或在有业务关系的施工单位、作业班组、材料供应商中兼职谋私利;
(七)不准为施工单位、作业班组、材料供应商提供有偿服务,或以其它形式向施工单位、作业班组、材料供应商索取报酬,回报、补贴;
(八)不准将不合格的建设工程、建筑材料、建筑构配件和设备按照合格签字;
(九)不准利用职务之便,向施工单位推荐分包单位、工程材料、设备等;
(十)不准利用职务之便,为配偶、子女、亲友等向施工单位、材料供应商进行营利性活动提供各种便利条件。
三、实施“十不准”规定的主要措施
(一)实施承诺和公示制度
各项目监理机构及监理人员应在工程开工前签署《房屋市政工程监理工作承诺书》(附件1)。已开工项目,在文件下发之日起或工程开复工前签署承诺书,一式三份,分别留存于项目监理机构、建设单位和监理企业。各项目监理机构应在房屋市政工程现场显著位置,悬挂《项目监理机构工作监督公示牌》(附件2),载明项目监理机构基本信息、“十不准”规定、建设单位提供的监理设施、举报方式等内容,接受参建单位及项目人员监督。监督公示牌的悬挂时间从工程开工之日起,至竣工验收后结束。
(二)强化日常监督管理
地(市)、区(县)两级住房和城乡建设主管部门应加强房屋市政工程施工监理日常监管和监督检查,重点核查房屋市政工程监理工作“十不准”的执行情况。对“十不准”执行不到位的项目,列入重点检查名单,加大监督执法检查频次和抽查力度。对检查发现的违法违规行为,从严从重严肃查处,情节严重的坚决清出我区监理市场,对涉事企业记入“西藏自治区建筑市场监管与诚信一体化平台”进行信用扣分。
(三)加快监理诚信建设
根据《西藏自治区建筑市场信用管理办法(试行)》,建立起所有监理企业信用信息档案。各地(市)住房和城乡建设部门应当对监理人员履职情况和廉洁从业情况进行量化记分管理,对违法违规企业记入“西藏自治区建筑市场监管与诚信一体化平台”进行信用扣分,并向社会公布,让社会和行业了解监理企业和监理人员的信用状况,供建设单位选择监理企业参考,引导市场由“比价格”向“比服务”转变,营造诚信受益、失信受限的良好氛围。
四、相关工作要求
(一)监理企业应严格落实主体责任
各监理企业实施房屋市政工程监理时,应按照监理管理有关法律法规和合同约定组建项目监理机构、选派监理人员,确保监理人员到岗履职。配备满足监理工作需要的检测设备和工器具,积极落实建筑工人实名制管理,采用信息化、标准化管理手段,提升现场监理工作水平。同时,应完善企业内部培训考核制度,加强对项目监理机构和监理人员的培训考核工作,指导项目监理机构开展监理工作。应及时受理并核实反映本单位监理人员违反“十不准”规定的举报,一经查实,监理单位应视监理人员情节轻重予以严肃处理;对涉嫌收受贿赂的,监理单位应将相关线索及时移送司法机关。
(二)建设单位应切实履行首要责任
一是保障合理的监理费用。建设单位应依照“优质优价、优质优先”的原则,选择服务质量好的监理企业,不得将监理取费作为唯一的竞标条件,不得迫使监理企业以低于行业平均成本承揽业务,不得与监理企业签订“阴阳合同”,并应按照监理合同约定,按时足额支付监理费用;二是强化合同履约管理。督促监理企业按合同约定和规范要求委派监理人员,建立监理履约考核机制,并保证监理工作的独立性,不得随意干涉监理工作的正常开展;三是提供监理设施保障。建设单位应为项目监理机构提供(或协调有偿提供)相对独立的办公生活用房,以及按合同约定由建设单位提供的其它监理设施,不得要求施工单位代为提供,且应与施工单位办公生活用房明显区分;四是督促监理企业落实“十不准”要求。受理并核实反映本项目监理人员违反“十不准”规定的举报,一经查实,应及时要求监理企业撤换相关监理人员,并按合同约定进行处理;对涉嫌收受贿赂的,应将相关线索及时移送司法机关;对监理企业和监理人员存在的问题应当及时报告项目所在地住房和城乡建设主管部门。
(三)施工单位应积极配合监理工作
施工单位应积极配合项目监理机构监理人员履行监理职责,不得提供监理工作需要的办公、交通、通信、生活等监理设施。不得以虚假、拖延及其它非正当手段阻碍监理工作,不得对监理人员恐吓或打击报复。施工单位不得以各种手段围猎现场监理人员获取不正当利益。发现违反“十不准”规定的施工单位从业人员和监理人员,应及时报告建设单位、施工企业和监理企业,同时报告项目所在地住房和城乡建设主管部门。
(四)行业协会应强化行业自律建设
西藏自治区建筑业协会应强化行业自律建设,制定行业从业行为标准,建立健全监理行业廉洁从业管理机制,充分发挥行业协会作用,开展监理人员廉洁从业教育和检查督促工作,指导监理企业完善监理人员管理制度,提升监理人员的责任意识和廉洁意识,切实提高监理队伍素质,树立我区工程监理行业良好形象,承担好住房和城乡建设主管部门与企业之间的纽带作用。
附表:1.房屋市政工程监理工作承诺书;
2.项目监理机构工作监督公示牌。
西藏自治区住房和城乡建设厅
2022年3月15日

